登录旧版网站
联系方式
在线留言
登录
注册
米兰milan(中国)
米兰网页版
党建专栏
市场分析
食盐标志
食盐追溯
信用盐业
会员服务
行业要闻
政策法规
科研技术
协会活动
盐业文化
行业标准
培训教育
国际资讯
会员登录
忘记密码?
米兰milan(中国)
米兰网页版
党建专栏
市场分析
食盐标志
食盐追溯
信用盐业
会员服务
行业要闻
政策法规
科研技术
协会活动
盐业文化
行业标准
培训教育
国际资讯
文件下载
影音观看
位置:
首页
>
米兰网页版
>
文件下载
>
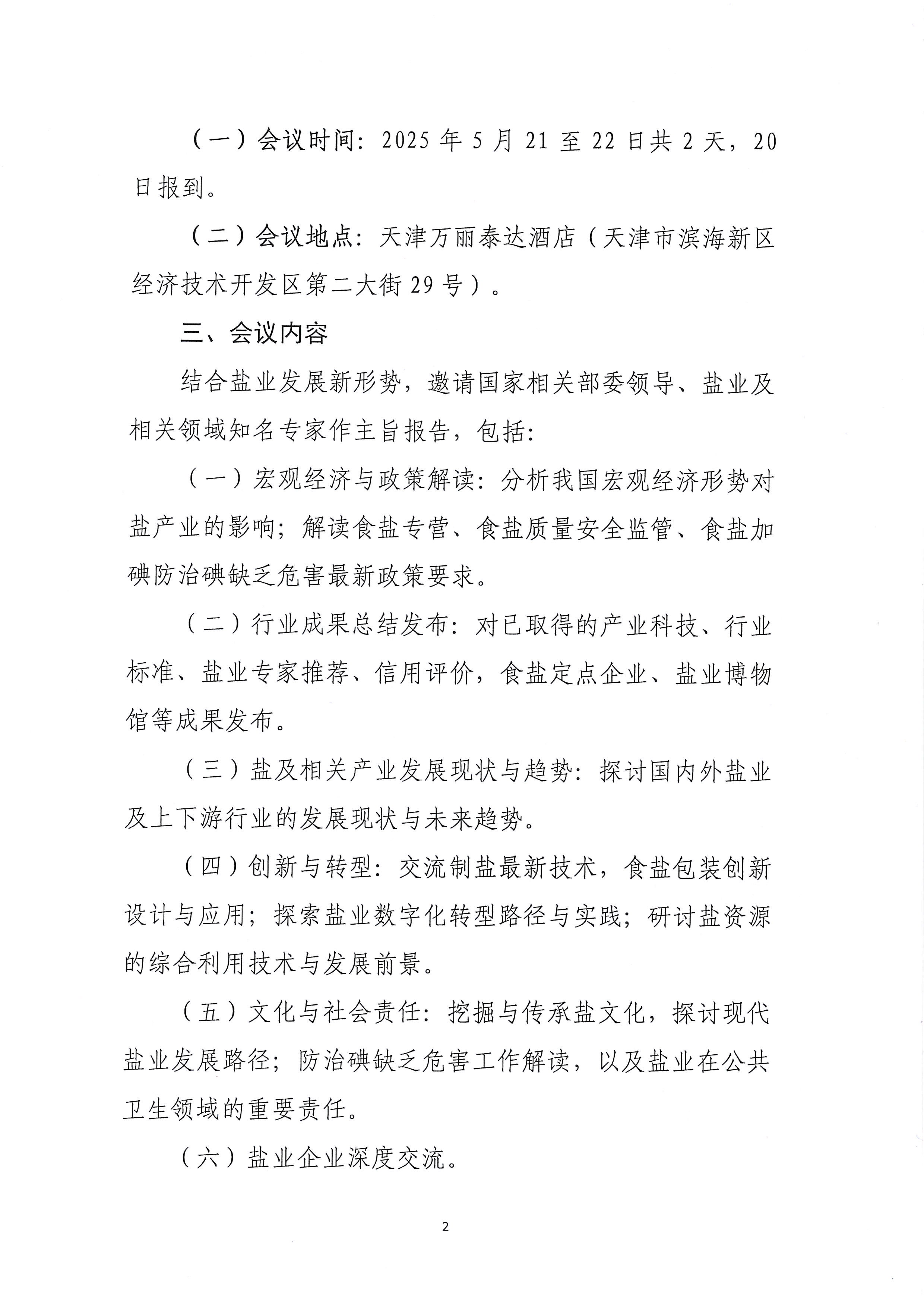
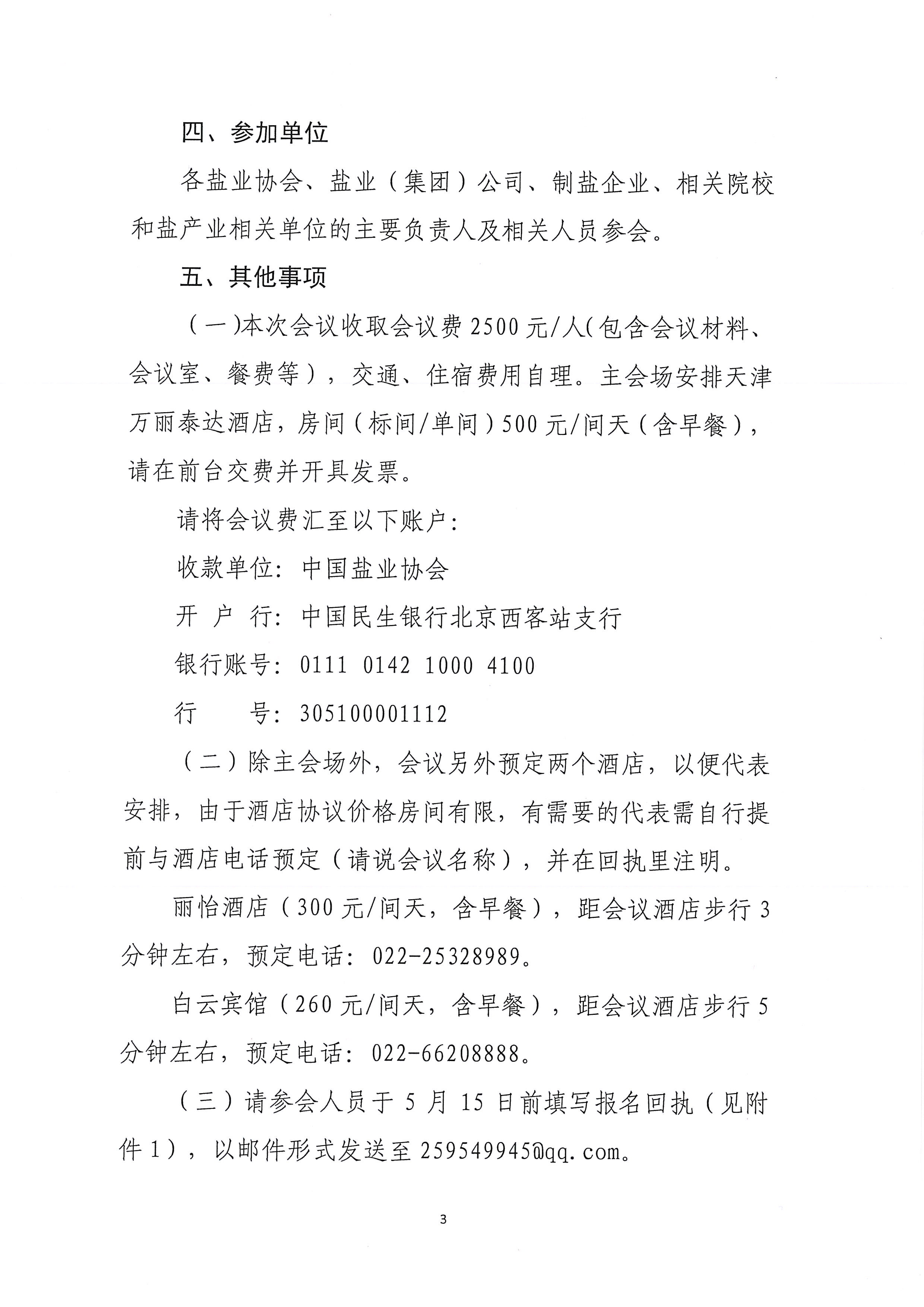
关于举办2025中国盐产业创新发展大会的通知
文章作者: 发表日期:2025-04-16 浏览次数:7387次
关于举办2025中国盐产业创新发展大会的通知.pdf
附件1:2025中国盐产业创新发展大会报名回执.docx
附件2:交通导引图.pdf
返回列表 >
上一篇: 国家疾控局发布《关于开展2025年防治碘缺乏病日宣传活动的通知》
下一篇:关于公开征求《盐业职业能力评价规范 化学检验员(征求意见稿)》团体标准意见的函
米兰milan(中国)
米兰网页版
党建工作
专题报道
行业刊物
会员服务
电话:010-63430083 地址:北京市丰台区莲花池中盐大厦 邮编:100055
技术支持:快帮科技
Copyright© 2025 米兰网页版
京ICP备09095416号-3
关注官微
QY平台
|
球友会手机版
|
WANQIUTONG.COM玩球通
|
LD乐动·(中国)官方网站
|
AK官方网站
|
雷火体育官方注册
|
ML.COM
|
安博电子
|
星空app入口站官网
|