编者按:本网站政策法规栏目为服务食盐定点生产企业贯标《食品标识监督管理办法》、GB7718-2025《食品安全国家标准 预包装食品标签通则》、GB28050-2025《食品安全国家标准 预包装食品营养标签通则》,约请曾从事食用盐标识标签工作多年的管理员检索市场监管总局、国家食品安全风险评估中心、中国地方病防控、中国营养学会、食品论坛等网站、公众号相关在线文档信息,结合掌握业内有关贯标资料、贯标动态和食盐定点企业生产销售食盐的线下、线上信息,以及京东、淘宝在线销售食用盐商情就贯标深入研读后,试作法理分析、经验总结和举例建议,汇编《食用盐包装标识有关法律法规规章和标准》,几经修订后成文。现提供食盐定点生产企业历经培训后开展食用盐标识标签贯标内审工作时参考。如有疑问和交流事项,可点击左上角在线留言提出。
提示标签内审员注意的问题:一是食用盐名称当拨乱反正,GB7718-2025的4.2.1.1属性名称的大旗不能掉,务必搞懂非常重要的4.2.2应用解释,想方设法依据4.2.2妥善处理好同一版面上属性名称和新创、奇特名称的关系,力保主打品种食盐的入市分销稳定。二是低钠盐名称本身具有比较普通盐钠含低的比较声称属性,似受制于GB28050-2025表C.2,能减少盐25%以上较好,故氯化钠和氯化钾宜在GB2721规定区间内按QB/T2019的中位数且氯化钾≥25%配料。当然,口味难调时低钠盐执行GB2721的区间也不是不可以,但相关配料和营养成分表另当别论。三是数码标签在食盐追溯码的基础上完善,需按中盐协会全国食盐电子防伪追溯服务平台管理中心的统筹安排要求进行。四是食品标识不得标称适合未成年人食用,标识儿童用盐、学生用盐须谨慎。五是使用“无”“不含”碘、亚铁氰化钾/亚铁氰化钠等词汇时,标识有不添加、0添加抗结剂等词汇的,须对照GB7718-2025的4.4.2.1-4.4.2.2把关。六是标识真正的精制澳州盐等词汇的,需要复习发改办经体〔2018〕243号《盐业专题第三次部际联席会议纪要》第五条、四部门发改办体改〔2021〕783号《通知》第四条。七是食盐定点企业之间委托生产加工食盐和购进食盐时加印经销商信息两种行为的法律后果截然不同。八是针对食用盐现有品种包装标识,对标一法两标遂一过条过项,积极借力本企业委托的食盐包装(小袋、塑编袋、纸箱、塑料瓶玻瓶、铁罐等)制版企业如运城制版等、包装印制企业如北斗印务等长期协作单位共同查遗补缺,听取贯标改版见多识广、经验丰富的制版、包装单位意见和建议,收集商超验货登记、上架摆货需求信息,结合《食品标识监督管理办法》规定的五类预包装食品标签、说明书瑕疵,自查可能存在问题后自律修正。九是对贯标中涉及办法+两标和食盐数码标签的具体应用问题,食盐定点生产企业还可向借鉴中盐长江做法,向主管部门、国家食品安全风险评估中心或中盐协会咨询。十是对企业在产食用盐品种标签内审后拿不稳的,和后续增加新品种食用盐、畅销品种食用盐提品质、做好定点企业食盐创品牌的工作(建议最好委托专业食品包装设计单位或品牌设计、营销策划服务商设计!)时,对非专业食品包装设计单位设计的包装标识,建议内审后最好委托有食品标签检验资质的第三方机构如国家轻工业井矿盐质量监督检测中心、国家盐产品质量监督检验中心等检测取得检验报告,并据其检测事项完善标签再定版印制。
一、了解食用盐标识的一规章两国标修订和原有相关规定的特点
(一)学习《标识办法》和《标签通则》《营养标签通则》新规
实施食品安全法第四章第三节等有关食品包装标签的部门规章《食品标识监督管理办法》和食品安全国家标准GB7718-2025、GB 28050-2025业以修订发布,实施时间均为2027年3月16日,给企业从容不迫的标签改版和消耗完现有标签的存货包装物有充足时间。
目前所有从事食品生产包括食盐定点生产企业正在学习领会准备标签审核改版中,也期望主管部门或有《释义》、《问答》和国家食品安全风险评估中心、营养与健康所或有《实施指南》尽快出台助力,通过主管部门、盐业协会和第三方专业机构精准贯标培训、改版指导,对食盐标识标签进行审核把关,必要时企业可将修样送检合规评价,最后定制加工新的食盐包装物。
1、GB 7718与《食品标识监督管理办法》分工协同管理。
GB 7718-2025侧重标签的技术要求:食品名称(要求、原则)、配料表(食品添加剂、复合配料、菌种等)、配料强调和定量标示、日期标示(内容、形式、豁免原则)、致敏物质、数字标签、食品声称使用原则。
《食品标识监督管理办法》侧重标签的管理要求:字体、字号,日期标示的位置、字号、颜色,净含量,组合包装、多层包装标签要求,生产经营者信息,生产许可证号。新版GB 7718不再规定以上内容。
2、GB 7718与《食品标识监督管理办法》适用范围不同。
GB 7718-2025标准适用于直接提供给消费者的预包装食品标签和非直接提供给消费者的预包装食品标签。GB 7718-2025标准不适用于食品在储藏、运输过程中提供保护的食品储运包装标签,散装食品和现制现售食品的标识,而散装食品和现售食品的标识由《食品标识监督管理办法》规范。
3、GB 7718与《食品标识监督管理办法》过渡时期不同。
《食品标识监督管理办法》和GB 7718-2025、GB28050-2025的发布日期2025-03-16,虽实施日期2027-03-16,但后者有过渡期间,前者到点方可施行。
⑴GB 7718-2025、GB28050-2025过渡期间为2年。在过渡期内,食品生产经营者可以在食品安全标准规定的实施日期之前实施并公开提前实施情况。
《食品安全法实施条例》第十三条 食品安全标准公布后,食品生产经营者可以在食品安全标准规定的实施日期之前实施并公开提前实施情况。
⑵《食品标识监督管理办法》涉及执法监督和行政处罚,没有过渡期间。在《食品标识监督管理办法》正式施行前应执行原有规定(《食品标识管理规定》、《保健食品标识规定》)要求,在《食品标识监督管理办法》施行后,按照新规定执行。
⑶贯标过渡期间需要按照从新兼从旧原则处理标准和办法的或有冲突。一般而言,企业根据《食品安全法实施条例》第十三条提前实施GB 7718-2025、GB28050-2025,必然配套过渡实施《食品标识监督管理办法》质量技术层面的前四章,而执法机关实施涉及监督追责的第五章、第六章只能是2027-03-16。
关于《食品标识监督管理办法(征求意见稿)》公开征求意见的情况说明.pdf
课件 | 总局食品生产经营司解读《食品标识监督管理办法》PPT——食药法苑 2025年05月16日 08:26 北京
——《标识办法》与原办法相比的8个主要变化方面内容:
一是解决食品日期“找不到”问题。《标识办法》规定应当在预包装食品标签的主要展示版面上设置独立区域,具体标注生产日期、保质期到期日。如独立区域未设置在包装主要展示版面的,应当在主要展示版面上标注“见包装物某部位”字样进行指引,让消费者易于查找标注的具体日期。
二是解决食品日期“看不清”问题。《标识办法》规定应当在预包装食品标签上使用白底黑字等颜色对比明显的形式标注生产日期、保质期到期日。生产日期、保质期到期日标注的字体最小高度从现行的1.8毫米,按照包装最大表面面积不同分层次提升,其中,最大表面面积大于35平方厘米(含)的包装标注的字体最小高度提升至3.0毫米,其他小包装标注的字体最小高度提升至2.0毫米。
三是解决食品日期“不易算”问题。《标识办法》规定应当在预包装食品标签上按照年、月、日的顺序标注保质期到期日等食品安全国家标准规定的强制标示事项,方便消费者直接知晓食品的可食用期限,无需另行计算。
四是整体提升食品标签标注要求。《标识办法》规定食品标识应当清楚、明显,易于消费者辨认和识读。预包装食品标签强制标示事项应当使用与背景颜色对比明显的文字、符号、数字、图案进行标注,且字体的高度从现行的1.8毫米,按照包装最大表面面积不同,分别提升至2.0毫米、2.5毫米。
五是明确食品标识不得标注内容。《标识办法》明确规定食品标识内容不得标注涉及疾病预防、治疗功能,不得以欺骗、误导、夸大等方式作虚假描述,不得违背科学常识、有违公序良俗、宣扬封建迷信,不得标称“特供”“专供”“内供”党政机关或者军队等。为避免食品名称欺骗、误导消费者,要求食品名称应当反映食品真实属性、如实体现所用原料。
六是强化食品生产经营者主体责任。《标识办法》规定食品生产经营者应当对其提供的食品标识的真实性、准确性、合法性负责,明确具体机构或者人员对食品标识进行审核把关。在食品包装上同时采用二维码等信息化手段展示食品标签内容的,应当与食品包装上展示的食品标签内容保持一致。
七是强化网络食品销售标示要求。《标识办法》规定通过网络销售的预包装食品,应当在销售主页面刊载预包装食品的主要标签信息。网络食品交易第三方平台提供者应当加强对网售食品标识信息的检查监控,依法处置违法违规食品标识信息,并保存有关记录。
八是合理配置违法行为法律责任。《标识办法》在做好与《中华人民共和国食品安全法》及其实施条例等法律法规衔接的基础上,明确在规章权限内规定对食品标识不规范等行为在责令整改的同时,可以对违规对象处一定数额的罚款。
GB7718-2025食品安全国家标准 预包装食品标签通则.pdf
《食品安全国家标准 预包装食品标签通则》(GB 7718-2025)解读材料.pdf
一图读懂 | 《食品安全国家标准 预包装食品标签通则》(GB7718-2025)——国家食品安全风险评估中心 2025年03月27日 09:20 北京
预包装食品标签通则(GB 7718-2025)解读课件——国家食品安全风险评估中 于航宇.pdf
食品文库:GB 7718-2025《食品安全国家标准 预包装食品标签通则》 与 GB 7718-2011 对比.pdf
《生命时报》钟凯:食品日期标注几大变化+张炳钰:食品新国标禁写“零添加”.pdf
—— GB7718-2025标准与GB7718-2011相比主要变化12个方面:
一是预包装食品定义中增加了预先包装或者制作在包装材料、容器中以计量方式销售的食品;
二是修改了配料、生产日期、保质期、规格的定义,增加了数字标签的定义,删除了主要展示版面的定义;
三是修改了食品标签的基本要求;
四是规范了食品名称、日期的标示方式;
五是修改了配料表的标示要求,规范了食品添加剂的标示方式,修改了配料表归类标示和定量标示的要求;
六是修改了生产者和经营者信息、净含量和规格、食品生产许可证编号、产品质量(品质)等级的标示要求;
七是修改了食品中含有致敏物质时的标示要求;
八是增加了食品声称的要求;
九是增加了对进口食品的标示要求;
十是增加了数字标签的标示要求;
十一是将部分正文内容移至附录,调整了章节编号的顺序;
十二是增加了新的附录 A“预包装食品标签中部分标签项目的标示形式”,原附录 C的内容合并到新的附录 A;原附录 A“包装物或包装容器最大表面面积计算方法”变更为附录 C,明确了不规则包装物最大表面面积的计算方法;增加了附录 D“致敏物质在食品标签中的标示形式”。
GB28050-2025食品安全国家标准 预包装食品营养标签通则.pdf
《食品安全国家标准 预包装食品营养标签通则》(GB 28050-2025)解读材料.pdf
一图读懂 | 《食品安全国家标准 预包装食品营养标签通则》(GB28050-2025)标准重点修订对照表——国家食品安全风险评估中心 2025年04月14日 16:50 北京
GB 28050 -2025《预包装食品营养标签通则》解读:国家食品安全风险评估中心 方海琴.pdf
《食品安全国家标准 预包装食品营养标签通则》(GB 28050-2025)的重点修订内容解读——中国疾控中心营养与健康所 2025年04月07日 09:49 北京
一图读懂 | 《食品安全国家标准 特殊医学用途婴儿配方食品通则》(GB25596-2025)修订前后对照表 国家食品安全风险评估中心 2025年04月14日 16:50 北京 ——链接
《食品安全国家标准 预包装特殊膳食用食品标签》(GB 13432-20XX)与2013版比对/相关链接:国家食品安全风险评估中心关于征求《食品安全国家标准 预包装特殊膳食用食品标签通则》(征求意见稿)意见的函——链接
国家食品安全风险评估中心《食品安全国家标准常见问题解答》——链接
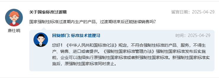
一般问题3.在食品安全国家标准的过渡期内应执行原标准还是新标准?
答:食品安全国家标准公布和实施日期之间一般设置一定时间的过渡期,供食品生产经营者和标准执行各方做好实施的准备。在过渡期内,根据《中华人民共和国食品安全法实施条例》第十三条的规定,食品安全标准公布后,食品生产经营者可以在食品安全标准规定的实施日期之前实施并公开提前实施情况。在实施日期后,食品生产经营者、食品安全监管机构和检验机构应当按照新标准执行,在实施日期前已经生产的食品可在保质期内继续销售。
链接:食品安全国家标准 常见问题解答(第二版)[2023.10]——食品文库——国家食品安全风险评估中心 编著
国家市场监管总局公众留言和回复


新京报:新版预包装食品营养标签通则发布,如何看标签“吃够”营养?——链接
GB28050-2025标准与 GB28050-2011相比主要变化11个方面:
一是修改了标准适用范围;
二是增加了强制标示的营养素和提示语;
三是修改了能量和部分营养成分的术语和定义;
四是修改了可选择标示内容,增加了其他补充信息;
五是修改了部分营养成分含量的允许误差范围;
六是修改了豁免强制标示营养标签的预包装食品;
七是增加了第8章;
八是修改了部分营养素参考值(NRV);
九是修改了营养标签格式;
十是修改了部分营养声称及营养成分作用声称标准用语;
十一增加了附录 E“预包装食品份量参考值的推荐”。
(二)梳理《标识办法》和《标签通则》《营养标签通则》现规
为温故而知新的理解新办法、新标准及其实施,在提供以下《食用盐包装标识有关法律法规规章和标准》信息的同时提供2011有关贯标参考资料,供业内人员贯标准备对旧用新时参考,促进找准贯新修签的“加了那些+那些变了”要点。贯标改版涉及标准规定具体应用中的疑难问题,亦可向主管部门反映争取得到答复。
国家质量监督检验检疫总局食品标识管理规定(123号令).pdf
GB7718—2011食品安全国家标准 预包装食品标签通则.pdf
预包装食品标签通则GB7718-2011问答(修订版).pdf
GB 28050-2011 食品安全国家标准 预包装食品营养标签通则.pdf
GB 28050-2011 预包装食品营养标签通则问答(修订版).pdf
GB13432-2013 食品安全国家标准 预包装特殊膳食用食品标签.pdf
GB13432-2013预包装特殊膳食用食品标签问答(修订版).pdf
《食品安全国家标准_预包装特殊膳食用食品标签》编制说明.pdf
GB7718-2011《食品安全标准 预包装食品标签通则》实施指南-在线文档分享链接-从业人员必读材料
GB28050-2011《食品安全国家标准预包装食品营养标签通则》实施指南及示例解析目录.pdf-从业人员必读材料(目前可以网购)
工作参考资料:
关于印发《组织实施盐产品国家标准有关问题的协调的意见》(川盐局〔2016〕68号)的通知.pdf
工作参考资料:
关于在碘盐包装袋上印制碘缺乏病知识的说明(川盐局2016-58号).pdf
工作参考资料:
关于对顺城盐业食用盐大包装合格证标识的意见(川盐法电传〔2006〕14号).pdf
工作参考资料:
预包装食品营养标签通则贯标:小袋食盐如何标识.pdf
工作参考资料:
盐产品标识标准和规定应用分析专集(四川盐业2005第10期).pdf
工作参考资料:食品工业科技 一般食品标签标识禁止性规定汇总——链接
(三)国家卫生健康委会同国家市场监督管理总局近期发布食品安全国家标准、工信部近期发布与食盐有关行业标准,以及中盐协会推进食盐电子追溯体系建设工作有关措施
GB 2760-2024 食品安全国家标准 食品添加剂使用标准.pdf
《食品中安全国家标准 食品添加剂使用标准》(GB2760-2024)解读材料.pdf
GB 2762-2022 食品安全国家标准 食品中污染物限量(含第1号修改单).pdf
国家食品安全风险评估中心《食品安全国家标准 食品中污染物限量》解读材料.pdf
GB 9685-2016 食品安全国家标准 食品接触材料及制品用添加剂使用标准(含第1号修改单).pdf
GB1903.73-2025食品安全国家标准 食品营养强化剂 氯化钠.pdf
解读GB 1903.73-2025《食品安全国家标准 营养强化剂 氯化钠》标准
国家药监局 卫建委
中国药典2020版《氯化钠》.pdf
SNT 0929-2000 进出口加碘食盐中碘的检验方法.pdf
GB 5009.5-2025 食品安全国家标准 食品中蛋白质的测定.pdf
GB 5009.268-2025 食品安全国家标准 食品中多元素的测定.pdf
QBT2020-2024轻工行业标准 风味食用盐(报批稿).pdf
QB_T 4510-2024《食盐小包装制作技术规范》(报批稿).pdf
GBT44996-2024食用盐袋成型充填封口机通用技术要求.pdf
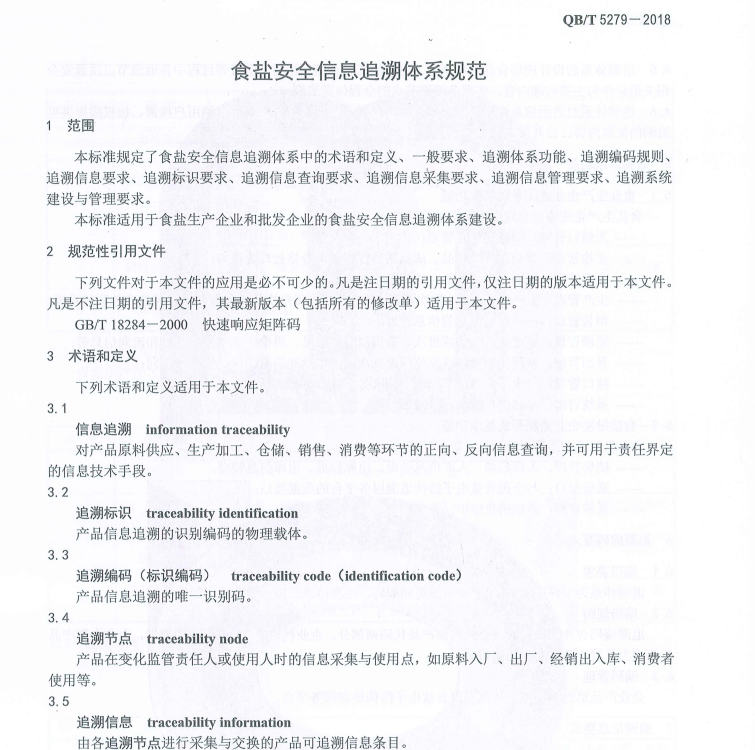
QBT 5279-2018 食盐安全信息追溯体系规范.pdf
2022.4 米兰网页版关于落实推进食盐电子追溯体系建设工作的通知.pdf
附件2.全国食盐电子防伪追溯服务平台企业注册与认证流程.pdf
附件4.食盐定点生产企业数据上传全国食盐电子防伪追溯服务平台规范.pdf
附件4.1 全国食盐电子防伪追溯服务平台客户端操作说明.pdf
QBT 2828-2023 食盐标码标志生产企业管理规范.pdf
(四)米兰网页版抽查情况通报和两个具有食品标签检验资质的质检中心组织宣贯培训信息
——《食品标识监督管理办法》第五条 食品生产经营者应当对其提供的食品标识的真实性、准确性、合法性负责,明确具体机构或者人员对食品标识进行审核把关。
鼓励食品生产经营者选择第三方专业机构或者专业技术人员,对其提供的食品标识进行合规评价。
米兰网页版《关于2024年食盐实物质量及标签标识抽查检测情况通报》.pdf
米兰网页版关于开展2025年度食盐实物质量及食盐包装标签标识(含食盐标志)抽检监测的通知.pdf
国家轻工业井矿盐质量监督检测中心关于举办盐业标准宣贯及解读技术培训的通知.pdf
国家轻工业井矿盐质量监督检测中心关于举办盐业质检人员技术培训班的通知.pdf
国家盐产品质量监督检验中心关于举办盐业质检人员换证暨盐业标准宣贯班的通知.pdf
国家盐产品质量监督检验中心关于对《关于举办盐业质检人员换证暨盐业标准宣贯班的通知》(国盐检测发〔2025〕5号)的补充通知.pdf
二、食用盐标识和合格证、注意事项说明的有关法律规定
(一)《食品安全法》第四章第三节 标签、说明书和广告.
1、预包装食品标签法定要求。第六十七条第一款食品标识必标项目,一法两标是实施第四章的具体应用,涉及国家标准、食品安全国家标准和食品国家质量标准、行业标准的适用国卫办食品函〔2016〕34号《复函》。
2、第六十八条规定了食品经营者销售散装食品的标识要求,具体应用于《标识监管办法》第三十三条。其第二款对拆除外包装后销售标识有两种要求,一是无独立包装的要标明第一款规定要素,二是有独立包装且标明第一款全部信息的可以不另行标明。食盐批发销售以储运包装的纸箱(塑编袋)计件计重销售,零售商拆箱以内装小包装食盐销售,就是食盐储运包装标识可以参照第二款有独立包装且标明第一款全部信息的情形适用。
3、第七十一条规定了标签、说明书的法定基本要求,第七十二条规定了对应《产品质量法》第二十七条(五)项的警示标志、警示说明或者注意事项的强制食品经营者适用要求。《标识监管办法》第三条、GB7718第二条已将说明书以及其他说明、一切说明物,纳入食品标识标签范围。
第六十七条 预包装食品的包装上应当有标签。标签应当标明下列事项:
(一)名称、规格、净含量、生产日期;
(二)成分或者配料表;
(三)生产者的名称、地址、联系方式;
(四)保质期;
(五)产品标准代号;
(六)贮存条件;
(七)所使用的食品添加剂在国家标准中的通用名称;
(八)生产许可证编号;
(九)法律、法规或者食品安全标准规定应当标明的其他事项。
专供婴幼儿和其他特定人群的主辅食品,其标签还应当标明主要营养成分及其含量。
食品安全国家标准对标签标注事项另有规定的,从其规定。
【释义】本条是关于预包装食品标签的规定。
食品标签,是指在食品包装容器上或附于食品包装容器上的一切附签、吊牌、文字、图形、符号说明物。食品标签的基本功能是通过对被标识食品的名称、规格、生产者名称等进行清晰、准确地描述,科学地向消费者传达该食品的安全特性等信息。
预包装食品,是指预先定量包装或者制作在包装材料或者容器中的食品。对预包装食品实行强制性标签是国际通行的做法,如美国是世界上食品标签较完备的国家之一。以1994年的《食品标签法》为代表,美国政府不仅对所有的预包装食品实行强制性标签,还率先将食品营养标签作为一项安全性警示强制要求在食品标签上进行相应的注释。我国《预包装食品标签通则》、《预包装食品营养标签通则》、《预包装特殊膳食用食品标签》等国家食品安全标准对预包装食品的强制性标签作出了具体规定。对预包装食品实行强制性标签管理有以下原因:一是保护消费者的知情权。消费者权益保护法第8条规定,消费者享有知悉其购买、使用的商品或者接受的服务的真实情况的权利;消费者有权根据商品或者服务的不同情况,要求经营者提供商品的价格、产地、生产者、用途、性能、规格、等级、主要成分、生产日期、有效期限、检验合格证明、使用方法说明书、售后服务,或者服务的内容、规格、费用等有关情况。标签是消费者获取食品安全相关信息最直接的方式。消费者可以借助标签来了解食品名称、食品原料、保质期以及生产厂家等情况,在此基础上进而对是否购买食品和购买何种食品作出理性的选择。二是生产者的需要。生产者通过标签来扩大宣传,让广大消费者了解本企业和相关产品;同时,不同企业以自己特有的标签来维护自己的合法权益,以防其他假冒食品。三是出口和国际食品行业技术交流的需要。
预包装食品标签应当包括第1款规定的9项内容。通过名称、规格、净含量、生产日期,消费者可以选择、判断食品,区别食品的特征;通过成分或者配料表来识别食品的内在质量及特殊效用;对生产者的名称、地址、联系方式的标注有助于消费者根据生产者的美誉度进行选择,出现问题的可以方便消费者联系;保质期可以反映食品的新鲜程度;产品标准代号是反映安全性特性的全方位产品标准;贮存条件可以提醒消费者在特定条件下贮存,防止食品变质;标注食品添加剂在国家标准中的通用名称,有助于消费者了解使用的食品添加剂的种类和数量;标注生产许可证编号,有助于消费者查询,真正购买到放心食品;法律、法规或者食品安全标准规定必须标明的其他事项,是兜底条款,对法律、法规或者食品安全标准规定标明的,必须标明。
专供婴幼儿和其他特定人群的主辅食品,其标签还应当标明主要营养成分及其含量。婴幼儿是人类生长发育的基础阶段,必须食用符合一定营养标准的食品,才能保障其身心健康成长。其他特定人群一般指患有特殊疾病的人,如糖尿病人;或者身体有某种倾向的人,如易疲劳人群等。专供婴幼儿和其他特定人群的主辅食品区别于其他食品之处,就在于为了满足婴幼儿和其他特定人群的需要,其营养成分及含量有所不同。婴幼儿和其他特定人群主辅食品的购买者之所以购买这些食品就在于其声称的主要营养成分及成分含量。如果食品中声称具有某种营养成分而实际上没有,声称营养成分到了一定含量而实际上低于声称含量,就不能满足婴幼儿和其他特定人群的需求,甚至会影响婴幼儿的健康成长和其他特定人群的身体健康。目前,《预包装食品营养标签通则》将蛋白质、脂肪、碳水化合物、钠四种核心营养素列为强制标示内容;专供婴幼儿和其他特定人群的主辅食品的相关标准除核心营养素外,还对维生素和其他矿物质等营养物质的成分和含量提出了要求,也应当在标签中予以标明。
本条第3款是此次修改新增加的内容。食品安全国家标准对标签标注事项另有标示内容豁免规定的,从其规定。如《预包装食品标签通则》规定,进口预包装食品应标示原产国国名或地区区名(如香港、澳门、台湾),以及在中国依法登记注册的代理商、进口商或经销者的名称、地址和联系方式,可不标示生产者的名称、地址和联系方式;酒精度大于等于10%的饮料酒、食醋、食用盐、固态食糖类、味精可以免除标示保质期;当预包装食品包装物或包装容器的最大表面面积小于10cm时可以只标示产品名称、净含量、生产者(或经销商)的名称和地址。
需要注意的是,预包装食品标签除了强制标示外,还有推荐标示(可选择标示)。如《预包装食品标签通则》规定,产品批号、食用方法和致敏物质等是推荐标示内容;《预包装特殊膳食用食品标签》(2015年7月1日实施)规定,能量和营养成分占推荐摄入量或者适宜摄入量的质量百分比、能量和营养成分的含量声称、能量和营养成分的功能声称是可选择标示内容。——人大常委会法工委主编《食品安全法释义》
《国家卫生计生委办公厅 食品药品监管总局办公厅关于食品安全国家标准有关问题的复函》(国卫办食品函〔2016〕34号 2016年1月12日)
质检总局办公厅:
你厅《关于请对食品安全国家标准范围进行解释的函》(质检办食函〔2015〕1300号)收悉。现回复如下:
按照国务院工作部署,国家卫生计生委正在开展食品标准清理整合工作。根据2015年12月3日全国人大常委会法制工作委员会协调会议精神,在相关食品安全国家标准发布实施前,现行食用农产品质量安全标准、食品卫生标准、食品质量标准和有关食品的行业标准仍然有效,食品生产经营活动及其监督管理应当按照现行相关标准执行。
专此函复。
第六十八条 食品经营者销售散装食品,应当在散装食品的容器、外包装上标明食品的名称、生产日期或者生产批号、保质期以及生产经营者名称、地址、联系方式等内容。
第六十九条 生产经营转基因食品应当按照规定显著标示。
第七十条 食品添加剂应当有标签、说明书和包装。标签、说明书应当载明本法第六十七条第一款第一项至第六项、第八项、第九项规定的事项,以及食品添加剂的使用范围、用量、使用方法,并在标签上载明“食品添加剂”字样。
第七十一条 食品和食品添加剂的标签、说明书,不得含有虚假内容,不得涉及疾病预防、治疗功能。生产经营者对其提供的标签、说明书的内容负责。
食品和食品添加剂的标签、说明书应当清楚、明显,生产日期、保质期等事项应当显著标注,容易辨识。
食品和食品添加剂与其标签、说明书的内容不符的,不得上市销售。
第七十二条 食品经营者应当按照食品标签标示的警示标志、警示说明或者注意事项的要求销售食品。
第七十三条 食品广告的内容应当真实合法,不得含有虚假内容,不得涉及疾病预防、治疗功能。食品生产经营者对食品广告内容的真实性、合法性负责。
县级以上人民政府食品安全监督管理部门和其他有关部门以及食品检验机构、食品行业协会不得以广告或者其他形式向消费者推荐食品。消费者组织不得以收取费用或者其他牟取利益的方式向消费者推荐食品。
(二)《食品安全法》有关出厂食品检验及检验合格证明的规定
食盐定点生产企业按照第52条的要求实施食盐出厂检验制度,按照第51条提供检验合格证明。食盐检验合格证明包括三种形式:签订买卖合同随附的检验报告(食盐定点生产企业所生产的所有食盐品种应当有国家级食品综合检测机构或国家级盐业专业检测机构每年一次的产品质量检测报告),食盐出厂运输随货同行的出厂批次食盐产品检验报告单,食盐储运包装塑编袋喷码合格证或内附合格证纸签、纸箱面外印或喷码的合格证。有关法理可参见《产品质量法》第二十七条释义和《国家技术监督局监督管理司关于日用消费品标注质量检验合格证明意见的复函》
第五十一条 食品生产企业应当建立食品出厂检验记录制度,查验出厂食品的检验合格证和安全状况,如实记录食品的名称、规格、数量、生产日期或者生产批号、保质期、检验合格证号、销售日期以及购货者名称、地址、联系方式等内容,并保存相关凭证。记录和凭证保存期限应当符合本法第五十条第二款的规定。
第五十二条 食品、食品添加剂、食品相关产品的生产者,应当按照食品安全标准对所生产的食品、食品添加剂、食品相关产品进行检验,检验合格后方可出厂或者销售。
【释义]本条是关于食品、食品添加剂和食品相关产品的生产者的检验义务的规定。本条沿用了原法第38条的规定,未作修改。
本法第51条的规定是侧重于对食品的检验合格证和相关记录方面的安全状况的查验,本条更侧重于对食品、食品添加剂和食品相关产品本身的安全性、品质等进行检验。
出厂检验,是指食品、食品添加剂和食品相关产品的生产者,对生产的食品、食品添加剂和食品相关产品按照食品安全法律、法规和标准的要求进行检验,是生产活动中的最后一道工序。检验是确保食品安全的重要手段。企业通过对出厂食品进行检验,及时发现不合格食品、食品添加剂和食品相关产品,防止流入社会,损害消费者健康。同时也可以及时了解食品生产安全控制措施上存在的问题,及时排查原因,并采取改进措施。这既是对消费者健康负责,也是对食品生产企业自身的品牌和信誉负责,真正体现企业是食品安全的第一责任人。
企业对各类样品可以自行进行检验,也可以委托具备相应资质的食品检验机构进行检验。企业开展自行检验应配备相应的检验设备、试剂、标准样品等,建立实验室管理制度,明确各检验项目的检验方法。检验人员应按规定的检验方法开展检验工作。为确保检验结果科学、准确,检验仪器设备精度必须符合要求。企业委托外部食品检验机构进行检验时,应选择获得相关资质的食品检验机构。企业应妥善保存检验记录,以备查询。——人大常委会法工委主编《食品安全法释义》
第五十三条 食品经营者采购食品,应当查验供货者的许可证和食品出厂检验合格证或者其他合格证明(以下称合格证明文件)。
食品经营企业应当建立食品进货查验记录制度,如实记录食品的名称、规格、数量、生产日期或者生产批号、保质期、进货日期以及供货者名称、地址、联系方式等内容,并保存相关凭证。记录和凭证保存期限应当符合本法第五十条第二款的规定。
实行统一配送经营方式的食品经营企业,可以由企业总部统一查验供货者的许可证和食品合格证明文件,进行食品进货查验记录。
国家技术监督局监督管理司关于日用消费品标注质量检验合格证明意见的复函.pdf
(三)《产品质量法》第26条有关但书瑕疵说明和第27条有关质量检验合格证明要求和事先让消费者知晓事项的注意事项说明的规定。
《产品质量法》第26条第二款规定了产品质量的三项基本要求,其中(二)项但书瑕疵说明当根据食盐产品实际结合第27条(三)项执行。《产品质量法》第26条、第27条是贯标《标识办法》《标签通则》《营养标签通则》所没有规定的兜底法条。一是适用食盐储运包装。二是适用食盐包装标识特有警示说明,涉及精准应用第26条说可免责原则,对未添加抗结剂、仅标识生产日期不标识食盐保质期、标识食盐长期消费保存期等宜作出可能结块不影响食用的注意事项说明,以及本企业产品加碘食盐在特殊地理、气候场景可能氧化还原微变色不影响食用的说明。
《产品质量法》第二十六条 生产者应当对其生产的产品质量负责。
产品质量应当符合下列要求:
(一)不存在危及人身、财产安全的不合理的危险,有保障人体健康和人身、财产安全的国家标准、行业标准的,应当符合该标准;
(二)具备产品应当具备的使用性能,但是,对产品存在使用性能的瑕疵作出说明的除外;
(三)符合在产品或者其包装上注明采用的产品标准,符合以产品说明、实物样品等方式表明的质量状况。
【释义】本条是关于生产者对其生产的产品质量负责及对产品质量应达到的法定要求 的规定。
一、本条第一款规定了生产者对产品质量负责。这里所规定的生产者对其生产的产品 质量负责,包括两方面的含义:一是指生产者必须严格履行其保证产品质量的法定义务,二是指生产者不履行或不完全履行其法定义务时,必须依法承担相应的产品质量责任。所谓生 产者的法定产品质量义务,是指生产者必须依照法律的规定,为保证其生产的产品的质量必 须作出一定行为或者不得作出一定行为。生产者的产品质量责任,是指生产者违反国家有关 产品质量的法律、法规的规定,不履行或者不完全履行法定的产品质量义务时所应依法承担的法律后果。产品质量责任是一种综合责任。包括承担相应的行政责任、民事责任和刑事责任。在本法第四章和第五章中,对生产者的产品质量责任问题作出了明确的规定。生产者作为市场经济活动的主体,通过从事产品的生产活动以获取利润,谋求发展。生产者生产的产品最终总要进入消费领域,为消费者使用。生产者只有努力使自己生产的产 品在适用性、安全性、可靠性、维修性、经济性等质量指标上,都符合相应的标准和要求,才能满足消费者的需要,实现产品的价值,生产者也才能取得相应的经济效益,在激烈的市 场竞争中求得生存和发展。鉴于生产者是产品的直接创造者,其产品的开发、设计和制造决 定了产品质量的全部特征和特性,产品的生产环节对其质量好坏具有根本的作用。因此,法律规定,生产者必须对其生产的产品质量负责。生产者应当将保证产品质量作为其首要义务,通过强化质量管理,增加技术投入,增加产品的花色、品种、性能,改进产品售后服务等措 施,不断提高其产品质量水平。
二、按照本条第二款的规定,生产者应当保证其生产的产品符合下列要求:
1.不存在危及人身、财产安全的不合理的危险,有保障人体健康和人身、财产安全的 国家标准、行业标准的,应当符合该标准。这是法律对生产者保证产品质量义务的强制性规 定,生产者不得以合同约定或者其他方式免除或减轻自己的此项法定义务。产品不得存在危 及人身、财产安全的不合理的危险,是法律对产品质量最基本的要求,直接关系到产品使用 者的人体健康和人身、财产安全。生产者违反这一质量保证义务的,将要受到严厉的法律制 裁。生产者要保证其产品不存在危及人身、财产安全的不合理的危险,首先应当在产品设计 上保证安全、可靠。产品设计是保证产品不存在危及人身、财产安全的不合理危险的基本环 节。其次,在产品制造方面保证符合规定的要求。制造是实现设计的过程,在实际经济生活中,制造上的缺陷往往是导致产品存在危及人身、财产安全的不合理的危险的主要原因。另外,在产品标识方面还要保证清晰、完整。对涉及产品使用安全的事项,应当有完整的中文 警示说明、警示标志,并且标注清晰、准确,以提醒人们注意。 生产者要保证其生产的产品不存在危及人身、财产安全的不合理危险,必须使其产品 符合保障人体健康、人身财产安全的国家标准、行业标准。对尚未制定有关的国家标准、行 业标准的新产品,生产者必须按照保证其产品不存在危及人身、财产安全的不合理的危险的 法定要求,通过制定企业标准等措施,保证其产品具备应有的安全性能。
2.具备产品应当具有的使用性能。所谓产品具有应当具有的使用性能,是指某一特定 产品应当具有其基本的使用功能,比如电冰箱应当具备制冷性能,保温瓶应当具有保温性能 等,并在正常使用条件下应有合理的使用寿命。产品应当具有使用性能主要体现在两方面:一方面是在产品标准、合同、规范、图样和技术要求以及其他文件中明确规定的使用性能。另一方面是隐含需要的使用性能。这里所讲的隐含需要是指消费者对产品使用性能的合理期望,通常是被人们公认的、不言而喻的、不必作出规定的使用性能方面的要求。具备产品应 当具备的使用性能是本法对生产者保证产品质量所规定的又一法定义务。
但是,当生产者对产品使用性能的瑕疵作出说明时,可以免除生产者的此项义务。这里所谓瑕疵,是指产品质 量不符合应有的使用性能,或者不符合采取的产品标准、产品说明、实物样品等明示担保条件,但是产品不存在危及人身、财产安全的不合理的危险,未丧失产品原有的使用价值。依 照本法规定,对产品使用性能的瑕疵,生产者应当予以说明后方可出厂销售,并可免除生产者对已经明示的产品使用性能的瑕疵承担责任。如果生产者不对产品的瑕疵作出说明而予以 销售的,生产者应当承担相应的产品质量责任。当然,如果除说明的产品的瑕疵之外,产品 还存在未明示的瑕疵的,生产者仍应对未明示部分的产品瑕疵承担相应的担保责任。
3.产品质量应当符合明示的质量状况。即产品质量应当“符合在产品或者其包装上注 明采用的产品标准,符合以产品说明、实物样品等方式表明的质量状况。”这是法律对生产 者保证产品质量所规定的明示担保义务。所谓产品质量的明示担保,是指产品的生产者对产 品质量性能的一种明示的自我声明或者陈述,由生产者根据事实自愿作出,多见于生产者证 明产品符合某一标准、某些状态要求的产品说明、实物样品、广告宣传中。在产品或者包装 上注明采用的产品标准,是表明产品质量符合自身标注的产品标准中规定的质量指标,判定 产品是否合格,则以该项明示的产品标准作为依据。当然,生产者明示采用的产品标准不得 与强制性的国家标准、行业标准相抵触。产品说明是生产者向消费者提供的文字说明性资料。 告知消费者关于产品的有关性能指标、使用方法、安装、保养方法、注意事项,以及有着三 包的事项等。所以,产品说明也是生产者向社会明确表示的保证和承诺。实物样品实际上是 一种实物标准,实物样品清楚地表明了产品的质量状况。消费者根据实物样品购买的产品应 当同样品的质量保证相符。
《产品质量法》第二十七条 产品或者其包装上的标识必须真实,并符合下列要求:
(一)有产品质量检验合格证明;
(二)有中文标明的产品名称、生产厂厂名和厂址;
(三)根据产品的特点和使用要求,需要标明产品规格、等级、所含主要成份的名称和含量的,用中文相应予以标明;需要事先让消费者知晓的,应当在外包装上标明,或者预先向消费者提供有关资料;
(四)限期使用的产品,应当在显著位置清晰地标明生产日期和安全使用期或者失效日期;
(五)使用不当,容易造成产品本身损坏或者可能危及人身、财产安全的产品,应当有警示标志或者中文警示说明。
裸装的食品和其他根据产品的特点难以附加标识的裸装产品,可以不附加产品标识。
(【释义】本条是关于产品或者其包装上的标识应当符合的要求的规定。
一、所谓产品包装,是指为在产品运输、储存、销售等流通过程中保护产品,促进销售,按照一定技术方法采用的容器、材料和附着物并在包装物上附加有关标识而进行的操作活动的总称。所谓产品标识,是指用于识别产品或其特征、特性所做的各种表示的统称。产品标识可以用文字、符号、标志、标记、数字、图案等表示。产品标识由生产者提供,其主要作用是表明产品的有关信息,帮助消费者了解产品的质量状况,说明产品的正确使用、保养方法,指导消费。随着市场经济的发展和扩大产品出口的需要,产品标识日益为人们所看重,认为其是产品的组成部分。如果产品标识指示不当或者存有欺骗性,则易引起消费者的误解,产生产品质量纠纷。这次修改本法,特别强调产品或者其包装上的标识必须真实。本条规定的生产者对产品标识应当标明的内容,这是生产者应当履行的义务。
二、根据不同产品的特点和使用要求,产品标识可以标注在产品上,也可以标注在产品包装上。产品或者其包装上的标识应当符合以下要求:
1.有产品质量检验合格证明。所谓产品质量检验合格证明,是指生产者出具的用于证明产品质量符合相应要求的证件。合格证明包括合格证、合格印章等各种形式。合格证的项目内容,由企业自行决定。合格证一般注明检验人员或者其代号,检验、出厂日期等事项。一些不便于戴佩合格证的产品,可用合格章。产品质量检验合格证明只能用于经过检验合格的产品上,未经检验的产品或者检验不合格的产品,不得使用产品质量检验合格证明。出厂产品的检验,一般由生产自身设置的检验部门进行检验。对不具备检测能力和条件的企业,可以委托社会产品质量检验机构进行检验。
2.有中文标明的产品名称、生产厂厂名和厂址。所谓用中文标明,是指用汉字标明。根据需要,也可以附以中国民族文字。产品名称是区别于此产品与他产品的文字语言标记。产品名称一般能反映出产品的用途、特色、所含主要成份等最突出的特点。生产厂厂名和厂址是生产产品的企业名称、称谓和企业的主要生产经营场所所在地的实际地址,是一个企业区别于其他企业的语言文字符号。企业的厂名和厂址在企业办理营业执照时便已经确定,标注产品的生产厂厂名和厂址时应当与企业营业执照上载明的厂名和厂址一致。企业这样做也是遵守了市场经济活动中诚实信用原则,有助于消费者选择和识别产品及来源,维护其合法权益。
3.需要根据产品的特点和使用要求标注产品标识。这是本法第二十七条第一款第三项规定的要求。该规定是一项概括性的规定,是生产者应当履行的义务。产品的规格、等级、成份、含量等标识的标注,应当按照不同产品的不同特点以及不同的使用要求进行标注。法律、法规、规章或者其他规范性文件要求标明上述内容的,生产者就应当予以标明。需要事先让消费者知晓的,应当在外包装上标明,或者预先向消费者提供有关资料。对法律的上述规定必须遵守。例如食品,国家制定了食品标签强制性标准,生产者应当履行法律规定的产品标识义务。对于一些可以分类规范的产品的标识,国家可以制定相应的法规,分别明确规定每类产品的标识要求。如对于彩电、空调机、电冰箱等耐用消费品,一般价格高,使用、操作复杂,这些产品应标明产品的维修保养方法,并附有中文使用说明书。
4.限时使用产品的标识要求。即限期使用的产品,应当在显著位置清晰地标明生产日期和安全使用期或者失效日期。所谓限期使用的产品,是指具备一定使用期限,并且能够在此期限内能够保证产品质量的产品。例如食品、药品、农药、化肥、水泥、化妆品、饮料等产品,都应当具有一定的使用期限。所谓安全使用期,一般是泛指保证产品质量的期限。安全使用期包括保质期、保存期、有效期、保鲜期等。保质期是每时保持产品质量符合规定要求的有效期限。保存期是指产品最长的存放期限,在此期限内,保证产品不失效、不变质。需要说明的是,产品的保存期不同于保质期。在保存期的期末,产品的内在质量不一定能够保持原来的质量。产品超过保存期,一般不宜再使用了。有效期是指产品保持原有效力、作用的期限。一般超过有效期限的产品,其效力、作用均有明显下降或者失去原有的效力、作用。保鲜期是指保持产品的期限。超过保鲜期的产品,一般仍然可以使用,但不如保鲜期内那么新鲜。对限期使用的产品,可以由两种标注方法:一种方法是标注生产日期和安全使用期,两者都不可缺少。另一种方法是可以仅标注失效日期,而可以不再标注生产日期、保存期、保质期等标识。需要强调的是,限期使用的产品,其生产日期和安全使用期或者失效日期应当在显著位置清晰地标明。所谓显著位置,是指易使人发现的明显位置。所谓清晰,是指达到一般人能够清楚地辨识的程度。在现实中,有的生产者故意将上述日期标在不容易使人发现的位置上,或者故意标得十分模糊,意图使过了期限的产品继续销售。为了维护消费者的利益,这次本法修改特别强调这一要求。
5.涉及使用安全的标识要求。即使用不当,容易造成产品本身损坏或者可能危及人身、财产安全的产品,要有警示标志或者中文警示说明。所谓警示标志,是指用以表示特定的含义,告诫、提示人们应当对于某些不安全因素引起高度注意和警惕的图形。例如,表示剧毒、危险、易燃、易爆等意思,均有专用的对应的图形标志。所谓中文警示说明,是指用来告诫、提示人们应当对不安全因素引起高度重视和警惕的中文文字说明。中文警示说明也可以理解为用中文标注的注意事项。一般标注在产品或者产品说明书、产品外包装上。例如在燃气热水器上注明“注意室内通风”字样。总之,对上述产品标注中文警示说明和警示标志是为了保护被使用的产品免遭损坏,保护使用者的安全、健康。
三、产品标识的例外规定。即本条第二款规定的“裸装的食品和其他根据产品的特点难以附加标识的裸装产品,可以不附加产品标识。”这种例外规定主要是考虑到本法调整的产品的范围比较宽泛。像一些裸装产品如商店销售的面条、馒头,还有散装的饼干等没有包装的食品以及日用杂品,是很难标注本条所规定的产品标识的,所以法律在此没有强制规定生产者对这些产品必须标注产品标识的义务。——人大常委会法工委主编《产品质量法释义》)
GB7718-2025《预包装食品标签通则》7 食品声称 食品声称应能真实、准确地描述食品、食品配料或成分的特征、特性与特点。我国法律、法规、食品安全标准、国务院相关部门有明确规定的,应从其规定。
(四)食用盐国家标准实施法律对出厂检验和检验合格证明的具体要求
GB/T5461-2016《食用盐》6.3 出厂检验 每批产品应由生产企业质检部门检验,检验项目包括感官要求、理化指标、食品添加剂和营养强化剂。检验项目全部合格并附合格证明后方可出厂。
三、食用盐标识的法规规章和有关标准的特殊要求
(一)市场监管专门要求
依据《食品安全法》第67条、68条和相关实施规定和标准,预包装食盐与散装食盐的主要区别在于,是否预先50kg内的定量且有完整食品标签的包装/没有预先定量包装且需要称重销售,以及它们的标签要求有所不同,具体适用GB7718-2025有关1范围第二款、2.1预包装食品和《定量包装商品计量监督管理办法》,贯彻《食盐质量安全监督管理办法》第八条时按照《食品标识监督管理办法》第33条识别。
至于贯彻《食盐质量安全监督管理办法》第九条第二款、第三款时,业内结合食盐加碘必要,已经深化推广适用QB/T 2827-2023《食盐标码标志技术条件》,固定标示加碘食盐标志、未加碘食盐标志。
1、《食品标识监督管理办法》
第三十三条 销售散装食品,应当在散装食品的容器、外包 装上标明食品的名称、成分或者配料表、生产日期或者生产批号、保质期以及生产经营者名称、地址、联系方式等内容。
拆除预包装食品的外包装后以计量方式销售的,应当按照前款规定标明相应内容。拆除外包装后的独立包装上已标明前款规定的全部信息的,可以不另行标明。
2、国家市场监管总局《食盐质量安全监督管理办法》
第八条第二款 禁止食盐零售单位销售散装食盐,禁止餐饮服务提供者采购、贮存、使用散装食盐。
第九条 食盐的包装上应当有标签。禁止销售无标签或者标签不符合法律、法规、规章和食品安全标准规定的食盐。
加碘食盐应当有明显标识并标明碘的含量。
未加碘食盐的标签应当在显著位置标注“未加碘”字样。
3、国家市场监督管理总局:食盐生产企业应如何使用食品添加剂?(国务院政策答问平台 2020年01月02日——链接)
《食盐质量安全监督管理办法》第七条规定:食盐生产企业应当按照食品安全国家标准使用食品添加剂,不得超过食品安全国家标准规定的使用范围和限量。《食盐质量安全监督管理办法》第九条规定:加碘食盐应当有明显标识并标明碘的含量,未加碘食盐的标签应当在显著位置标注“未加碘”字样。《食品安全国家标准 食用盐》(GB 2721-2015)、《食品安全国家标准 食品添加剂使用标准》(GB 2760-2014)、《食品安全国家标准 食品营养强化剂使用标准》(GB 14880-2012)等食品安全国家标准对用于食盐的食品添加剂(抗结剂、营养强化剂等)作出明确规定。食盐生产企业应当建立健全食品添加剂使用管理制度,严格按照食品安全法律法规和食品安全国家标准使用食品添加剂,并在产品标签上明确标识。
(二)食盐专营专门要求
食用盐专营的“按照规定”对食盐标识的基本要求是根据《食盐专营办法》第十条第二款深入推广食盐防伪标志的加碘食盐标志及未加碘食盐标志,建设和运用食盐电子追溯系统并适用《食盐安全信息追溯体系规范》标识追溯二维码。工信部组织各地实施食盐电子追溯系统及米兰网页版具体组织定点生产企业实施中,食盐标码标志分为加碘食盐标志、未加碘食盐标志、加碘食盐标码合一标志、未加碘食盐标码合一标志四类,由定点生产企业选用,此次贯标改版中一并结合适用GB7718-2025的数字标签规定。
1、《食盐专营办法》 第十条第二款 食盐应当按照规定在外包装上作出标识,非食用盐的包装、标识应当明显区别于食盐。
【释义】 本条规定的食盐外包装标识要求,指标注包装内产品为食盐,并标注追溯标识;非食用盐的包装、标识明显区别于食盐,应当在外包装上标注“工业用盐”“非食用盐”或者“禁止食用”字样,提示提醒消费者,避免误食误用。——司法部、工信部组织编写《食盐专营办法释义》
第十九条第二款(五)外包装上无标识或者标识不符合国家有关规定的盐
2、工信部《食盐定点企业规范条件》四、质量和安全管理
(七)食盐定点生产企业应按照相关信息追溯体系规范要求,建立食盐电子追溯系统并与全国统一的追溯平台对接,实现追溯数据的有效上传。食盐定点批发企业应建立食盐电子追溯系统并有效运行。
3、工业和信息化部消费品司《关于做好2022年食盐专营管理工作的通知》(工消费函〔2022〕96号)
三、加快推进食盐追溯体系建设。按照《国家发展改革委办公厅等关于深化盐业体制改革完善食盐专营管理和专业化监管有关工作的通知》要求,食盐电子追溯信息应上传至全国食盐电子防伪追溯服务平台。为此,2022年国务院食安办将把食盐电子追溯体系建设作为对各地人民政府食品安全工作评议考核的重要内容之一。
4、QBT 5279-2018《食盐安全信息追溯体系规范》的规定


(三)GB7718-2025数字标签结合食盐追溯体系贯标
按照《盐业体制改革方案》“加快建设食盐电子追溯体系,实现食盐来源可追溯、流向可查询、风险可防范、责任可追究。”,食盐专营追溯管理率先推行数字标签,通过细化贯彻QBT 5279-2018《食盐安全信息追溯体系规范》,已经形成食盐独特的数字标签体系,为监管部门和消费者查询提供了极大方面。宣贯《食品标识监督管理办法》和《预包装食品标签通则》《预包装食品营养标签通则》和QB/T 2827-2023 《食盐标码标志技术条件》时,各食盐定点生产企业注意按照工信部消费品司推进食盐电子追溯体系建设工作及米兰网页版具体管理《全国食盐电子防伪追溯服务平台》的后续统一规范要求,在食盐预包装标签、营养标签修订符合通则的前提下,结合企业实际对标“同时”补充和完善食盐数字标签中的食品标签、食品营养标签和食盐标码的细项。
1、GB7718-2025基本要求


2、GB28050-2025基本要求

3、QB/T 2827-2023标码合一要求


4、QB/T 5279-2018 基本要求

5、食盐数字标签的目前应用样例(扫描二维码所见)
贯标GB7718-2025数字标签时,需要结合食盐标志按中盐协会统一规范完善有关标注,如在食盐标志邻近位置增加“数字标签”、“扫码见食盐追溯和标签信息”字体。


(四)食盐加碘要求
关联的《食盐加碘消除碘缺乏危害管理条例(卫健委送审稿)规定的加碘食盐标识、碘含量或碘含量水平标注或者未加碘食盐标识,适宜人群或不宜人群要求,需要适用GB13432-2013《预包装特殊膳食用食品标签》有关食用方法和适宜人群、贮存条件等规定;而加碘食盐标识和未加碘食盐标识须适用QB/T 2827-2023 《食盐标码标志技术条件》,加碘食盐为绿色食盐标志,未加碘食盐为黄色食盐标志。
1、《食盐加碘消除碘缺乏危害管理条例》第十条 碘盐出厂前必须予以包装。碘盐的包装应当有明显标识,并附有加工企业名称、地址、加碘量、批号、生产日期和保管方法等说明。
食盐加碘消除碘缺乏危害管理条例(卫健委送审稿)第十九条 食盐定点生产企业根据食用盐碘含量标准生产加碘食盐,经检验合格后方可出厂。
第二十一条 市场销售的食盐应当为小包装食盐,并有明显的加碘食盐标识、碘含量水平标注或者未加碘食盐标识,注明适宜人群或不宜人群。
第二十二条 食盐包装上的标签应当符合相关法律法规及食品标识标注的有关规定。
第二十四条 食盐定点批发企业、食盐零售单位采购加碘食盐,应当查验供货者的食盐定点批发企业证书、载明经营预包装食品的食品经营许可证和出厂检验合格证等相关合格证明。
食盐定点批发企业、食盐零售单位应当建立加碘食盐进货查验记录制度,如实记录加碘食盐的名称、盐碘含量、规格、数量、生产日期或者生产批号、保质期、进货日期以及供货者的名称、地址、联系方式等内容,并保存相关凭证。记录和凭证保存期限不得少于2年。
2、《中国2000年消除碘缺乏病规划纲要》(国办发〔1994〕85号通知转发)三、策略和措施-2、防治-②碘盐的包装和运输
碘盐的包装采用带有明显标志的封闭小包装。
3、实现2010年消除碘缺乏病目标行动方案(卫疾控发〔2006〕443号)六、强化健康教育,密切部门合作
盐业销售企业在销售加碘盐时,要在碘盐包装袋上印制碘缺乏病防治知识,在销售网点开展张贴宣传资料、刷写墙体标语等宣传活动。
4、中国轻工总会、国家工商行政管理局、国家技术监督局《关于食用碘盐包装采用防伪“碘盐标志”的通知》(轻总盐办〔1995〕11号)
一、凡国家定点并取得《食盐生产许可证》的碘盐生产企业和碘盐批发企业,碘盐包装均须采用经国家工商行政管理局商标局核准注册的“碘盐标志”
5、适用QB/T 2827-2023 《食盐标码标志技术条件》标示


6、居民补充碘营养和购买使用加碘食用盐的有关要求
——《中国居民补碘指南》有关碘盐保存、使用知识:

——《居民科学补碘知识问答》有关碘盐保存、使用知识:


7、参考适用GB13432-2013《预包装特殊膳食用食品标签》有关规定
GB13432-2013 食品安全国家标准 预包装特殊膳食用食品标签.pdf
●碘盐退出特殊食品监管但仍具有特殊性,如碘盐、未加碘盐均有不同的适宜人群或不宜人群,有必要标识。此外,注意《食品安全国家标准 食品营养强化剂 氯化钠》功能与辅食营养补充品靠近。
2.1 特殊膳食用食品 为满足特殊的身体或生理状况和(或)满足疾病、紊乱等状态下的特殊膳食需求,专门加工或配方 的食品。这类食品的营养素和(或)其他营养成分的含量与可类比的普通食品有显著不同。 特殊膳食用食品所包含的食品类别见附录A。
4.4 食用方法和适宜人群
4.4.1 应标示预包装特殊膳食用食品的食用方法、每日或每餐食用量,必要时应标示调配方法或复水再 制方法。
4.4.2 应标示预包装特殊膳食用食品的适宜人群。对于特殊医学用途婴儿配方食品和特殊医学用途配方 食品,适宜人群按产品标准要求标示。

(五)商品条码专门要求
商品条码是通过中国物品编码中心注册中国商品条码系统成员,申请销售不同规格品种(小包装和储运包装纸箱)食盐的分别商品标识代码。是食盐定点生产企业产出食盐的商品身份证,与食盐标码标志协同在流通中实现食盐的商品追溯和防伪。应用于批发食盐后续的超市和商场快速准确地识别和管理上架商品;应用于食盐售后物流的快递和物流行业提高物流处理效率,帮助追踪货物的流向和配送。
1、商品条码管理办法(国家质量监督检验检疫总局令第76号)
第二条 本办法所称商品条码包括零售商品、非零售商品、物流单元、位置的代码和条码标识。
我国采用国际通用的商品代码及条码标识体系,推广应用商品条码,建立我国的商品标识系统
(各省均有具体实施规章,例举《四川省商品条码管理办法》
第二条 本省行政区域内商品条码的注册、编码、印刷、应用及管理适用本办法。
前款所称商品条码,是由一组规则排列的条、空及其对应代码组成,表示商品特定信息的全球统一标识,包括零售商品、非零售商品、物流单元、位置等的代码和条码标识。)
2、商品条码涉及有关商品、储运条码和包装储运图示标准
GBT 16830-2008 商品条码 储运包装商品编码与条码表示.pdf

3、商品二维码标准
链接:
国家食品安全风险评估中心与中国物品编码中心等机构联合倡议推进数字标签规范化应用——国家食品安全风险评估中心 2025年06月26日
2025年6月24日上午,国家食品安全风险评估中心、中国物品编码中心、京东集团股份有限公司等18家行业机构和零供头部企业联合发布《以国家标准赋能推进食品数字标签应用倡议书》(以下简称《倡议书》),共同推动《食品安全国家标准 预包装食品标签通则》(GB 7718-2025)等国家标准实施,赋能食品标签升级,保障我国消费者权益,促进食品产业高质量发展。国家卫生健康委食品司、国家食品安全风险评估中心、中国物品编码中心相关同志出席了倡议活动。
为进一步推动食品数字标签的规范化、规模化应用,《倡议书》向全行业发出三大核心倡议:
积极响应数字标签普及应用:呼吁食品产业链各方携手,共同推进数字标签的规模化落地。强调数字标签的普适性,确保不同年龄段、不同使用能力的消费者都能便捷、无障碍地获取信息,满足消费者日益增长的食品安全与健康知识需求,共同构建更加透明、可信的食品消费环境。
严格遵守数字标签合规要求:坚守合规底线,严格遵守《食品安全法》、《预包装食品标签通则》(GB 7718)等法律法规和强制性标准要求。企业需对数字标签展示内容的真实性、准确性负责,建立健全内容审核机制,确保信息客观、科学,杜绝误导消费者,共同维护规范有序的市场环境,切实保障消费者合法权益。
规范执行商品二维码技术标准:坚持标准引领,认真落实《商品二维码》(GB/T 33993)等国家标准。倡议从源头规范商品外包装二维码的使用,确保二维码编码符合国标要求,准确承载商品唯一标识等基本信息,实现与供应链管理、质量安全追溯系统的有效对接,以统一的技术标准夯实数字标签应用基础。特别鼓励将数字标签二维码与商品追溯码、信息展示码等已有二维码整合,实现“多码合一”,提升用户体验和效率。

新版《商品二维码》国标实施,商品扫码一码查全——POS圈支付网 2025年07月26日江苏
日前,从市场监管总局了解到,我国新修订的《商品二维码》国家标准7月起正式实施。今后消费者只需扫描商品上的一个二维码,就能同时获取价格结算、产品溯源、数字标签等所有需要的信息。
新标准实施后,二维码将会呈现如下特点:
● 国内外通用,符合国际标准,出口商品也能“一码通行全球”;
●信息全面,一个二维码就能显示商品身份、生产批次、数字标签、环保数据等信息;
●安全可靠,通过建立备案和检测机制,防止虚假二维码在市面上使用。
4、商品条码的目前食盐应用样例(扫描商品条码所见)


(六)储运包装标识一般要求
1、食盐储运包装标识。食盐在储藏、运输过程中提供保护的食品储运包装标签,既不适用于GB7718,GB28050、《标识管理办法》以外包装标识,适用《产品质量法》第二十六条和第二十七条。食盐储运包装标标识要满足对应内装预包装食盐和物流、商超的验货、储运的需要,建议结合食盐储运包装的实际,依照《产品质量法》第二十六条、第二十七条的基本要求,参照《标识监管办法》第三十三条第二款、GB7718-2025第五条非直接提供给消费者的预包装食品标签标示内容、包容小包装食盐商品条码扫码所见公示内容就内装预包装标签选项标识。
2、食盐储运包装的范围。一是内装预包装食盐的纸箱,二是内装预包装食盐的塑编袋,三是内装散装食盐的吨袋包装。5kg以上-50kg食用盐包装属于非直接提供消费者的预包装食盐。
——《产品质量法》第二十七条(三)根据产品的特点和使用要求,需要标明产品规格、等级、所含主要成份的名称和含量的,用中文相应予以标明;需要事先让消费者知晓的,应当在外包装上标明,或者预先向消费者提供有关资料;
——《标识监管办法》第三十三条 销售散装食品,应当在散装食品的容器、外包装上标明食品的名称、成分或者配料表、生产日期或者生产批号、保质期以及生产经营者名称、地址、联系方式等内容。
拆除预包装食品的外包装后以计量方式销售的,应当按照前款规定标明相应内容。拆除外包装后的独立包装上已标明前款规定的全部信息的,可以不另行标明。
——GB7718 - 5 非直接提供给消费者的预包装食品标签标示内容非直接提供给消费者的预包装食品标签应按照第4章的相应要求标示食品名称、净含量和规格(以计量方式销售的除外)、生产日期、保质期到期日和贮存条件。其他内容如未在标签上标注,则应通过数字标签标示,或通过说明书或合同等方式注明。
3、食盐储运包装标识基本项目。⑴商标,食盐名称,净含量/规格:21kg(350g×60)。⑵合格证(生产日期+检验代号-合格证棱形章+生产日期 检验代号见打印码 20250608NJ05合格),50kg塑编袋流水生产不便置放纸签合格证时,也可标识合格证见打印码 20250608NJ05合格。⑶生产者信息。⑷储运包装有必要标明的主要成分、含量和等级。其中,内装预包装标签已经标识“所含主要成分的名称和含量”“等级(执行GB/T5461标准时)”和“保质期到期日、贮存条件”等项目,及或通过说明书、合同、箱印数码标签扫码等识别,参照《标识办法》第三十三条、GB7718第五条可以酌情简化不标。⑸食盐储运商品条码(物流单元编码)或商品条码(按储运件规格单独申请的商品条码)。⑹包装储运标志。⑺数码标签-食盐追溯码。⑻由于储运包装合格证打印生产日期+检验员代号+合格的内容够多,如不便增加保质期到期日,建议在合格证项内增加保质期5年的内容。
因QB/T 2827-2023《食盐标码标志技术条件》没作食盐储运包装贴标要求,故储运包装可以取消原有碘盐标志说明;如因分装源盐是食盐定点生产企业本企业工艺流程产出的食盐,储运包装可以取消原有分装项目内容。
4、食盐储运条码和包装储运图示的目前应用样例
1、纸箱食盐追溯码可用,纸箱也可按米兰网页版统一规范在食盐标志邻近位置增加“数字标签”、“扫码见食盐追溯和标签信息”字体,与箱内小包装食盐标识保持一致。
2、目前中国物品编码中心尚未接收成员单位的储运包装条码登记,箱码作为食盐定点企业、物流配送单位食盐追溯开展食盐供应链物流运行和库存管理的物流单元使用码。



(七)食盐规格专门要求
食用盐大小包装的预包装规格,适用《定量包装商品计量监督管理办法》一般在50 000g以内,其中直接提供给消费者的小包装食盐适用行业标准QB/T 4510-2024《食盐小包装制作技术规范》,2024修订后标识净含量不大于5 000g。地方性盐业法规在陕西规定两千克及以下,在贵州规定不超过1000克。非直接提供给消费者的大包装食盐指食品加工用盐,一般标称商品规格为50kg。此外,内装若干小包装食盐按件计的纸箱、编织袋,属于储运包装;还有食盐定点生产企业之间提供加工的原料食盐吨袋储运包装,属于散盐包装物。
注意:5 000-50 000g非直接提供给消费者的大包装食盐指食品加工用盐的食品标签,需要执行《产品质量法》第二十七条一并通过纸签或喷码的方式,增加合格证标识内容。
1、《定量包装商品计量监督管理办法》附表3:允许短缺量 质量或体积定量包装商品的标注净含量0~50000g。
2、QBT 4510-2024 《食盐小包装制作技术规范》3.3 食盐小包装 内装食盐净含量不大于5kg的复合包装卷膜和复合包装袋。
3、《陕西省食盐管理条例》第四十二条(四) 小袋包装食盐,是指两千克及以下包装规格的食盐。
4、《贵州省食盐管理条例》第十条 本省零售的加碘食盐应当按照国家有关规定实行小包装,包装规格不超过1000克。包装物必须符合有关食品安全标准。
5、参考:《国际食用盐法典标准》(CXS150-1985) 8.2 散装单位不应超过50公斤(根据国际劳工组织公约的要求), 避免使用挂钩装卸产品。
定量包装商品计量监督管理办法——链接
QB_T 4510-2024《食盐小包装制作技术规范》(报批稿).pdf
CODEX STAN 150-1985国际食用盐法典标准.pdf
(八)有关标准专门要求
1、GB2721-2015《食品安全国家标准 食用盐》
4 其他 低钠盐的产品标签中应标示钾的含量,并应清晰标示:“高温作业者、重体力劳动强度工作者、肾功能障碍者及服用降压药物的高血压患者等不适宜高钾摄入的人群应慎用”。
●执行GB/T5461的预包装食用盐应按GB7718要求标识等级
GB7718-2025《预包装食品标签通则》4.11 产品质量(品质)等级食品所执行的标准已明确规定质量(品质)等级的,应标示质量(品质)等级,否则不得标示质量(品质)等级。
2、GB/T 5461-2016《国家标准 食用盐》
4.2理化指标
食用盐理化指标见表1。
表1 理化指标
项目 | 指标 | ||||||
精制盐 | 粉碎洗涤盐 | 日晒盐 | |||||
优级 | 一级 | 二级 | 一级 | 二级 | 一级 | 二级 | |
粒度 | 在下列某一范围内应不少于75g/100g。 ——大粒:2 mm-4mm ——中粒:0.3 mm-2.8mm ——小粒:0.15mm-0.85 mm | ||||||
8.1标签 产品标签应符合GB7718和GB28050的规定,小包装加碘食用盐应贴有碘盐标志。
3、QB/T2020-2024《轻工行业标准 风味食用盐》
6.3出厂检验 每批产品应由生产企业质检部门检验,检验项目包括感官、理化指标、净含量。检验项目全部合格并附合格证明后方可出厂。
7.1标签及标志 产品预包装标签应符合CB7718、GB 28050、CB2721规定,小包装加碘风味食用盐应贴加碘盐防伪标志。
外包装储运图示标志应符合CB/T191规定。
4、QB/T 2019-2020 《轻工行业标准 低钠盐》
6.1标签、标志 产品的预包装标签应符合GB7718、GB28050和GB2721的规定。包装储运图示标志应符合GB/T191的规定。
5、QB/T5682-2022《轻工行业标准 竹盐》
6.1 标签、标志 产品的预包装标签应符合GB7718、GB28050和GB2721的规定。包装储运图示标志应符合GB/T 191的规定。
7、NYT 1040-2012《农业行业标准 绿色食品 食用盐》
NYT 1040-2012农业行业标准 绿色食品 食用盐.pdf
6.1标志 标志使用应符合《中国绿色食品商标标志设计使用规范手册》的规定。
6.2标签 产品标签应符合GB7718的规定。
7.1包装 按NY/T 658的规定执行。不应使用接触过亚硝酸盐等有毒、有害物质的材料和容器包装或盛放食用盐。包装好的食用盐应附有质量合格证,标明生产厂名、产品名称、净含量和商标等。储运图示按GB/T 191 的规定执行.
——卫生部办公厅、农业部办公厅关于绿色食品标签标注问题的函复:
关于绿色食品标签标注标准号问题 卫办监督函〔2013〕140号
中国绿色食品发展中心:
你中心《关于绿色食品标签标注问题的请示》(中绿科[2012]118号)收悉。经研究,现答复如下:
根据《预包装食品标签通则》(GB7718-2011)4.1.10规定,预包装食品(不包括进口预包装食品)应标示产品所执行的标准代号。标准代号是指预包装食品产品所执行的涉及产品质量、规格等内容的标准,可以是食品安全国家标准、食品安全地方标准、食品安全企业标准,或其他相关国家标准、行业标准、地方标准。按照《绿色食品标志管理办法》(农业部令2012年第6号)规定,企业在产品包装上使用绿色食品标志,即表明企业承诺该产品符合绿色食品标准。企业可以在包装上标示产品执行的绿色食品标准,也可以标示其生产中执行的其他标准。
专此函复。
卫生部办公厅 农业部办公厅
2013年2月16日
8、T/CNLIC0102-2023《团体标准 生态井矿盐评价技术规范》
7.7标签 对于评价结果为合格(含)以上的井矿盐生产企业,符合国家有关规定及本文件的产品可将标准号、生态井矿盐名称单独标识,也可按照有关食品标签标准作为组织生产的特有制作方法与食用盐名称前或后附加生态井矿盐字样,要求如下:
a)产品标签应符合GB7718、GB28050、GB2721及有关规定:
b)产品储运图示标志应符合GB/T 191的规定;
c)商品条码应符合GB12904、GB16830的规定;
d)追溯标识应符合QB/T 5279 的要求;
e)生态井矿盐为加碘食盐时应当有明显标识并标明碘的含量;未加碘食盐的标签应在显著位置标注“未加碘”字样。
工作参考资料(正式本标准书店有售):
生态海盐评价技术规范(征求意见稿).pdf(T/CNLIC0003-2019《轻工团体标准 生态海盐评价技术规范》-与征求意见稿有出入)
工作参考资料(正式本标准书店有售):
生态井矿盐评价技术规范(征求意见稿).pdf(T/CNLIC0102-2023《轻工团体标准 生态井矿盐评价技术规范》-与征求意见稿有出入)
四、食用盐同时标识生产许可证及定点证书编号
食用盐标识食品生产许可证(食品-食盐产品生产的许可)编号,标识食盐定点生产企业证书(食品-食盐产品生产企业的许可)编号,为《食品安全法》第67条(五)项规定的强制性标识,所以食用盐预包装必须同时标识食品生产许可证编号、食盐定点生产企业证书编号。由于预包装直接接触食盐,包装物与内装食盐均要保障安全,推荐企业附加标识加工食用盐预包装企业根据《食品安全法》第41条取得的生产许可证编号(非强制性标识,一般标识企业简称+生产许可证编号),让消费者放心选购食盐的同时增加一个对盐的包装物放心。
(一)食品生产许可证规定
《食品安全法》第三十五条第一款 国家对食品生产经营实行许可制度。从事食品生产、食品销售、餐饮服务,应当依法取得许可。但是,销售食用农产品,不需要取得许可。
《食品生产许可管理办法》第三十条 食品生产许可证编号由SC(“生产”的汉语拼音字母缩写)和14位阿拉伯数字组成。数字从左至右依次为:3位食品类别编码、2位省(自治区、直辖市)代码、2位市(地)代码、2位县(区)代码、4位顺序码、1位校验码。
市场监管总局办公厅关于对食盐定点生产企业核发食品生产许可证的通知.pdf
(二)食盐定点生产企业证书规定
《食盐专营办法》第九条 省、自治区、直辖市人民政府盐业主管部门按照统一规划、合理布局的要求审批确定食盐定点生产企业,颁发食盐定点生产企业证书,及时向社会公布食盐定点生产企业名单,并报国务院盐业主管部门备案。
《食盐定点企业规范管理办法》第十三条 (七)证书编号:延用原有证书编号不变,其中食盐定点生产企业(不含多品种食盐定点生产企业)编号前两位为“SD”,多品种食盐定点生产企业编号前两位为“DZ”(SD-0××、DZ0××)
(三)食盐包装加工企业须取得生产许可证
《食品安全法》第四十一条 生产食品相关产品应当符合法律、法规和食品安全国家标准。对直接接触食品的包装材料等具有较高风险的食品相关产品,按照国家有关工业产品生产许可证管理的规定实施生产许可。食品安全监督管理部门应当加强对食品相关产品生产活动的监督管理。
《国务院关于调整工业产品生产许可证管理目录加强事中事后监管的决定》(国发〔2019〕19号)调整后继续实施工业产品生产许可证管理的产品目录:10直接接触食品的材料等相关产品。
(例举标明食盐包装物生产许可证编号,如:包装印制:成都北斗印务 生产许可证编号:川XK16-204-22557)
五、食用盐标识生产者信息必要时标识经销商信息
食盐定点企业之间委托加工生产食盐和省级食盐批发企业购进的食盐标识经销商信息,是盐业体制改革深化中的产销合作必然递进方式。食盐定点生产企业之间委托生产加工食盐的,可以不印制经销商信息,但食盐定点企业之间涉及是否按委托生产加工食盐标识或经销食盐标识的选项。包装正面印制盐业公司(采购食盐后批发)经销的,由于直面本地零售商和消费者投诉食盐品质的首问责任人,应当增加标识经销商食盐定点企业证书编号,经销商的的消费者服务热线电话不可或缺。
——《国务院盐业体制改革方案》(二)第二款 释放市场活力。取消食盐产销区域限制,改革食盐定价机制和工业盐管理,鼓励企业自主经营、产销一体,通过兼并重组等方式不断做优做强,为行业健康发展提供动力。
(三)完善食盐定点生产制度。不再核准新增食盐定点生产企业,确保企业数量只减不增。鼓励食盐生产与批发企业产销一体。鼓励社会资本进入食盐生产领域,与现有定点生产企业进行合作。
(四)完善食盐批发环节专营制度。坚持批发专营制度,以现有食盐定点生产企业和食盐批发企业为基数,不再核准新增食盐批发企业,鼓励食盐批发企业与定点生产企业兼并重组,其他各类商品流通企业不得从事食盐批发。鼓励国有食盐批发企业在保持国有控股基础上,通过投资入股、联合投资、企业重组等方式引入社会资本,开展战略合作和资源整合。
(六)改革食盐生产批发区域限制。取消食盐定点生产企业只能销售给指定批发企业的规定,允许生产企业进入流通和销售领域,自主确定生产销售数量并建立销售渠道,以自有品牌开展跨区域经营,实现产销一体,或者委托有食盐批发资质的企业代理销售。
——《食盐专营办法》第十二条 国家实行食盐定点批发制度。非食盐定点批发企业不得经营食盐批发业务。
《食盐专营办法》第十四条 食盐定点批发企业应当从食盐定点生产企业或者其他食盐定点批发企业购进食盐,在国家规定的范围内销售。
——工业和信息化部对十三届全国人大三次会议第6243号建议的答复(工信建议〔2020〕15号 2020年9月17日)
二、关于食盐定点批发制度改革
为进一步规范食盐定点企业生产经营行为,工业和信息化部等三部门于2019年12月联合印发《关于进一步加强食盐专营管理有关工作的通知》(工信厅联消费〔2019〕92号),明确提出“取得食盐定点批发企业证书的食盐定点生产企业和省级食盐定点批发企业可通过与其他食盐定点批发企业合作、自建分公司或销售网点、委托第三方物流配送等方式,以本企业名义(获证名称)开展跨省经营业务”。
目前,在跨区经营企业逐渐增多的同时,食盐品牌效应逐步显现。除了原来市场上常见的盐业公司品牌外,更多的食盐定点生产企业以自有品牌进入市场,使得消费者的选择权和消费体验得到更好的满足。
下一步,工业和信息化部将会同相关部门继续加大工作力度,推动行业持续健康发展。
二是继续改革完善专营制度。在巩固改革成果的基础上,依据社会反馈和行业实际,进一步研究论证放开食盐批发市场的可行性。
(一)食盐定点企业之间的委托生产加工食盐
工信部修订的《食盐定点企业规范条件》《食盐定点企业规范管理办法》(2023年第20号)中,《食盐定点企业规范管理办法》第二十七条规定“食盐定点企业不得委托非食盐定点生产企业生产加工食盐,不得受非食盐定点企业委托生产加工食盐”。工业和信息化部消费品工业司组织编写《<食盐定点企业规范条件><食盐定点企业规范管理办法>实施指南》,就该条释义在工信厅联消费(2019)92号《通知》和发改办体改〔2021〕783号)《通知》基础上作了进一步的解析,明确“这里特别需要关注的是,食盐定点企业按照本条规定,虽不得委托非食盐定点生产企业生产加工食盐,但可以委托食盐定点生产企业生产加工食盐。”同时,在2023年9月14日《全国食盐定点企业证书审核和换发工作交流会》上,形成食盐定点批发企业可以委托食盐定点生产企业生产加工食盐的共识。为此,食盐定点企业在贯彻《食品标识监督管理办法》时,可以结合实际需要直接适用第十七条,但实践中需要食盐定点企业平衡购进食盐时加印经销商信息和贴牌委托加工的不同法律后果或有利弊而后选择。
委托生产的食盐关联标识要求:一是商标依据《商标法》使用或许可(受托生产加工企业)使用可以按合同标识委托企业商标。二是委托生产的食盐必须标识委托方商品条码,三是食盐追溯编码在包装环节必须使用受委托生产者赋码,数字标签一并增加委托方信息。前述委托生产加工食盐,一般属于贴牌生产行为。
《食品标识监督管理办法》第十八条第二款应当注明“分装”字样的问题,结合分装和配料表标示关系,可以认定仅涉及分装食盐且不加碘的多品种定点生产企业。
——《GB7718-2025 食品安全国家标准 预包装食品标签通则》4.6 生产者、经营者的名称、地址和联系方式
应当按照法律、法规和国务院食品安全监督管理部门的要求标示生产者、经营者的名称、地址和联系方式。
——《食品安全法》第六十七条第一款(三)生产者的名称、地址、联系方式
——《食品标识监督管理办法》第十七条 预包装食品标签标注的生产者名称、地址应当是 食品生产许可证上载明的生产者名称、生产地址,标注的联系方式应当真实有效。
依法不能独立承担法律责任的分公司等生产基地生产的预包装食品,其标签上还应当标注能依法独立承担法律责任的主体 名称、地址。
预包装食品标签标注多个生产者信息的,实际生产者信息应当易于识别。
委托生产的预包装食品,其标签上应当在紧邻位置标注委托方的名称、地址、联系方式和受托方的名称、地址,在名称前冠 以“委托方、受托方”或者“委托单位、受托单位”等字样。
第十八条第二款 分装食品应当注明“分装”字样,其配料表应当标注被分装食品的配料表信息。
——《食品安全法实施条例》第二十一条 食品、食品添加剂生产经营者委托生产食品、食品添加剂的,应当委托取得食品生产许可、食品添加剂生产许可的生产者生产,并对其生产行为进行监督,对委托生产的食品、食品添加剂的安全负责。受托方应当依照法律、法规、食品安全标准以及合同约定进行生产,对生产行为负责,并接受委托方的监督。
——工信部《食盐定点企业规范管理办法》有关规定和解读
工业和信息化部消费品工业司组织编写:《食盐定点企业规范条件》《食盐定点企业规范管理办法》实施指南——有关食盐委托生产加工的释义:
《食盐定点企业规范管理办法》第二十六条【委托加工标签要求】 食盐定点生产企业受委托加工的食盐应当完整标注委托生产企业和受委托生产企业的企业名称、地址、联系方式及受委托生产企业的食品生产许可证号等相关信息。
释义:本条明确了食盐定点生产企业受委托生产加工食盐产品的包装标签的要求。
一是委托加工的定义。委托加工指是食品的生产加工企业以合约形式委托他人完成,然后以自己的名义向其他生产经营者或消费者提供食品的行为。
根据(食品安全法实施条例》(国务院令第721号)第二十一条规定:“食品、食品添加剂生产经营者委托生产食品、食品添加剂的,应当委托取得食品生产许可、食品添加剂生产许可的生产者生产,并对其生产行为进行监督,对委托生产的食品、食品添加剂的安全负责。受托方应当依照法律、法规、食品安全标准以及合同约定进行生产,对生产行为负责,并接受委托方的监督、也就是说委托方要监督受委托方,对食品安全负责;受委托方接受监督,对生产行为负责,也就是说委托生产双方要共同保障委托生产产品的质量安全对委托生产行为承担相关责任。
二是委托加工标签要求。委托加工生产食品标签标识除应符合《食品安全法》及其相关法律法规有关标签标识的规定之外,还应符合《食品标识管理规定》以及《预包装食品标签通则》(CB7718)的要求,其中“4.1.6.13受其他单位委托加工预包装食品的,应标示委托单位和受委托单位的名称和地址;或仅标示委托单位的名称和地址及产地,产地应当按照行政区划标注到地市级地域”,由于食盐是专营产品,除上述规定外,增加了“联系方式及受委托生产企业的食品生产许可证号等相关信息”。
《食盐定点企业规范管理办法》第二十七条【禁止委托加工的行为】 食盐定点企业不得委托非食盐定点生产企业生产加工食盐,不得受非食盐定点企业委托生产加工食盐,不得在食盐定点生产企业证书载明生产地址之外的地点生产加工食盐。
释义:本条明确了食盐定点生产企业在委托生产加工食盐时禁止开展的三种行为。一是不得委托非食盐定点生产企业生产加工食盐;二是不得受非食盐定点企业委托生产加工食盐;三是不得在食盐定点生产企业证书载明生产地址之外的地点生产加工食盐。
一是条款设定依据。为了保证食盐质量安全,盐业体制改革实施以来,相关部门对于委托加工(“贴牌”生产)一直就有所限制。《关于加强改革过渡期间食盐专营管理有关工作的通知》(工信厅联消费[2016]211号规定:“取得食盐定点生产证书和食盐批发许可证的企业不得利用非食盐定点生产企业资产设备从事食盐生产业务,不得和非食盐定点生产企业合作进行“贴牌”生产。”《工业和信息化部办公厅国家发展改革委办公厅国家卫生健康委办公厅关于进一步加强食盐专营管理有关工作的通知》(工信厅联消费(2019)92号)要求:“食盐定点生产企业不得和非食盐定点生产企业合作进行“贴牌”生产,不得在证书载明的生产地址之外生产加工食盐。
二是相关处罚。这三种行为均涉嫌违反《食盐专营办法》第八条“国家实行食盐定点生产制度。非食盐定点生产企业不得生产食盐”之规定,变相增加了食盐定点生产企业,应按照《食盐专营办法》第二十六条的相关规定给予处罚。
这里特别需要关注的是,食盐定点企业按照本条规定,虽不得委托非食盐定点生产企业生产加工食盐,但可以委托食盐定点生产企业生产加工食盐。
工作参考资料:
食盐专营有关委托加工食盐的政策规定变化.pdf
(二)食用盐预包装加印经销商信息
食用盐预包装必要时按照《食品标识监督管理办法》第十七条第四款标识时加印经销商信息的三种情况:一是按照第四款结合《食盐定点企业规范管理办法》第二十六条释义标识委托单位经销和委托生产加工、受托单位受托生产加工食盐信息。二是集采(安排)分销的省级食盐定点批发企业从其他食盐定点生产企业购进食盐时可以加印经销者食盐定点批发企业(如××省盐业集团公司经销,经销是批发的一种形式)信息后在规定销售范围内批发,法无禁止仍可行。三是集采(安排)分销的盐业集团公司统一经销集团内部食盐定点生产企业所产食盐,加印盐业集团公司信息。
必要时标识经销商信息的食盐关联标识要求:一是加印经销商标依据《商标法》许可受托企业使用并按合同标识(商标使用许可合同自签订之日起三个月内,许可人应当将许可合同副本报送商标局备案。当事人可以委托国家认可的商标代理机构办理商标使用许可合同备案。)。二是可以在必要时(多年形成对商超供货的惯例)标识购进食盐者纯食盐批发企业编码的商品条码。三是食盐追溯编码在包装环节仍须食盐定点生产企业赋码,数字标签可以一并增加购进食盐定点批发企业的经销商信息。前述标识经销商信息,一般不属于贴牌生产行为,但要规避包装来料构成实质上的包装委托生产食盐方的行为(可通过经销商现有包装物委托加工合同的委托方改为经销商采购食盐的生产食盐供货方,相应办理的商标使用许可合同备案件作为合同附件)。
根据《食盐专营办法》第十二条,非食盐定点批发企业的其他商业包括零售单位、食品生产经营企业不能在食用盐包装上加印经销商信息。


——《民法典》第一百六十二条 代理人在代理权限内,以被代理人名义实施的民事法律行为,对被代理人发生效力。
[杨立新:条文要义] 符合代理行为的构成要件,发生代理的法律后果,即代理的法律后果直接归属于被代理人(委托方食盐定点企业),而不是代理人(受托方食盐定点生产企业)承受。
——第一百六十七条 代理人知道或者应当知道代理事项违法仍然实施代理行为,或者被代理人知道或者应当知道代理人的代理行为违法未作反对表示的,被代理人和代理人应当承担连带责任。
——【案例解析】委托加工中双方责任应该如何划分?如何规避法律风险?——链接
——关于〈商品条码管理办法〉实施过程中有关问题意见的函(质检办法函〔2008〕67号)——链接
——《产品质量法》第四十条 售出的产品有下列情形之一的,销售者应当负责修理、更换、退货;给购买产品的消费者造成损失的,销售者应当赔偿损失:
(一)不具备产品应当具备的使用性能而事先未作说明的;
(二)不符合在产品或者其包装上注明采用的产品标准的;
(三)不符合以产品说明、实物样品等方式表明的质量状况的。
销售者依照前款规定负责修理、更换、退货、赔偿损失后,属于生产者的责任或者属于向销售者提供产品的其他销售者(以下简称供货者)的责任的,销售者有权向生产者、供货者追偿。
销售者未按照第一款规定给予修理、更换、退货或者赔偿损失的,由产品质量监督部门或者工商行政管理部门责令改正。
生产者之间,销售者之间,生产者与销售者之间订立的买卖合同、承揽合同有不同约定的,合同当事人按照合同约定执行。
第四十一条 因产品存在缺陷造成人身、缺陷产品以外的其他财产(以下简称他人财产)损害的,生产者应当承担赔偿责任。
生产者能够证明有下列情形之一的,不承担赔偿责任:
(一)未将产品投入流通的;
(二)产品投入流通时,引起损害的缺陷尚不存在的;
(三)将产品投入流通时的科学技术水平尚不能发现缺陷的存在的。
第四十二条 由于销售者的过错使产品存在缺陷,造成人身、他人财产损害的,销售者应当承担赔偿责任。销售者不能指明缺陷产品的生产者也不能指明缺陷产品的供货者的,销售者应当承担赔偿责任。
第四十三条 因产品存在缺陷造成人身、他人财产损害的,受害人可以向产品的生产者要求赔偿,也可以向产品的销售者要求赔偿。属于产品的生产者的责任,产品的销售者赔偿的,产品的销售者有权向产品的生产者追偿。属于产品的销售者的责任,产品的生产者赔偿的,产品的生产者有权向产品的销售者追偿。
第四十六条 本法所称缺陷,是指产品存在危及人身、他人财产安全的不合理的危险;产品有保障人体健康和人身、财产安全的国家标准、行业标准的,是指不符合该标准。
(三)食用盐标识委托生产和标识经销信息的法律后果
1、委托生产加工食盐,委托方是法律意义上的食盐生产者(食盐归委托方所有),食盐定点企业可以是食盐定点生产企业也可以是食盐定点批发企业。受托方必须是食盐定点生产企业,实际意义上的食盐生产者。
2、委托方是食盐安全第一责任人。委托方作为法律意义上的食盐生产者,对受托生产加工食盐行为进行监督,需对委托生产加工的食盐质量安全承担最终责任。委托方不能以非违法行为实施主体或合同约定担责方为由免除其法定责任。委托方可以追究受托方的民事责任,但仍是食盐安全第一责任人。委托生产加工的食盐发生因食盐质量问题的损害赔偿、行政处罚,无论是否违法(本方知道或应当知道),双方均要就对方行为后果承担连带责任。一般而言,委托生产加工食盐的委托方应当连带承担《产品质量法》第四章有关生产者、销售者的全部责任。
3、经销是单纯的买卖关系,经销商更多的是承担经营责任(比如过期食盐售卖),食盐本身是归属于食盐定点生产企业,是由食盐定点生产企业承担主体责任。一般而言,从定点生产企业购进食盐经销及标识有经销商信息的食盐,食盐定点批发企业仅承担《产品质量法》第四章有关销售者的部分责任。
4、食盐定点生产企业具备委托其他食盐定点生产企业生产加工食盐监督能力(通过质量管理体系认证以及食品安全管理体系认证、自有食盐质量检验机构),而食盐定点批发企业一般不具备委托其他食盐定点生产企业生产加工食盐的前述监督能力,面对食盐质量纠纷时无法有效地及时应对。
六、食用盐标识生产日期、保质期到期日和消费保存期分析
(一)食盐日期贯标规定
1、适用《食品标识监督管理办法》第十四条
第十四条 预包装食品的生产日期和保质期到期日应当在包装上设置独立区域具体标注,且标注的具体日期不易脱落。独立区域未设置在包装主要展示版面的,应当在主要展示版面上标注“见包装物某部位”字样,且清晰明显、描述准确,标注具体日期的部位应当易于查找。
2、适用GB7718-2025:4.7、A.2和A.3、10


(二)食盐日期问题分析
贯标GB7718-2025,从规定表面看国际接轨了,可以不标识生产日期仅标识保质期、保质期到期日,虽食用盐质量相对稳定仍可标识生产日期后不标保质期、保质期到期日,但须结合盐情具体分析。
1、食用盐可以不标识生产日期的情形。所有食用盐均在保质期6个月及以上的,依标可按GB7718-2025第4.7.1条仅标示保质期和保质期到期日,标识形式一并符合《办法》第十四条相关要求。

《食品标识监督管理办法》第十四条 预包装食品的生产日期和保质期到期日应当在包装上设置独立区域具体标注,且标注的具体日期不易脱落。独立区域未设置在包装主要展示版面的,应当在主要展示版面上标注“见包装物某部位”字样,且清晰明显、描述准确,标注具体日期的部位应当易于查找。
2、贯标GB7718-2025第10条,食用盐可以只标识生产日期,豁免标示保质期和保质期到期日,执行GB2721、GB/T5461标准的未加碘食用盐,可考虑豁免标示保质期和保质期到期日仅标示生产日期,加碘食用盐、添加食品的食用盐、名称含有钙等营养素的食盐不适用本条。但是,适用本条的问题是商超依据《食品安全法》第53条、第54条的第二款验收保管环节,提出“没有标识保质期的食盐不能缺项记录而上架”惯例,食盐定点生产企业有必要与市场接轨而自愿标识,就此满足商超普遍性规范入库验收的需要。
3、学习领会GB7718-2025的消费保存期,应用于食盐标还是不标?
⑴GB7718-2025规定
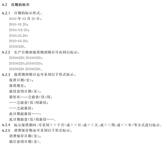
4.7.3 为指导消费者在购买食品后合理食用食品,避免食物浪费,可根据食品特点及工艺标示消费保存期,作为食品在食品标签标明的贮存条件下的最后食用日期。标示形式见 A.2。

(GB7718-2004第3.8条 保存期(推荐的最后食用期限) 预包装食品在标签指明的贮存条件下,预计的终止食用日期,在此日期以后,预包装食品可能不再具有消费者所期望的品质特性,不宜再食用。)
⑵预包装食品标签通则(GB 7718-2025)解读课件——国家食品安全风险评估中心 于航宇:


⑶借鉴(洋为中用)标识
⑷氯化钠具有质量较为稳定的本质,且是其他食品的防腐剂,作为日常生活中公众熟悉的科学常识,未加碘食用盐长期正常贮存后仍可食用,标识5年保质期并未改变过期食盐的内在特有化学成分品质特性,加碘食用盐超过保质期后内含碘等营养成分或有不足但可作为未加碘食用盐使用,标识保存期对消费者没有指导食用的意义。因此,建议食盐定点生产企业对普通食用盐可以不考虑标识消费保质期。
4、保质期到期日需要针对加碘食用盐和未加碘食用盐区别标识贮存条件。一是适用《国家疾控局居民科学补碘知识问答③》“存放时间不宜过长”的倡导,加碘食用盐因含碘量的保质期限目前需要按企业确定保质期间标识保质期到期日,相应贮存条件、食用方法也宜按其倡导内容调整。如不标示保质期到期日,需要查找本食盐定点生产企业添加碘酸钾、碘化钾的食盐长期十年以上保存碘含量损耗不大的检验保存样品纪录举证。二是未加碘食用盐的贮存条件可以结合实际参照GB7718-2025的A3调整即可,切忌张冠李戴将碘盐贮存条件应用于未加碘盐标识。
5、独立区域,从原来单标生产日期到与药品一样,在包装版面独立区域双印保质期和保质期至后的年月日喷码位置。一是复合膜包装有必要调整主要展示版面版面留出独立区域。二是瓶装、罐装食盐适用主要展示版面上喷码标注“见包装物某部位”字样,在瓶盖、罐底标识双标日期。
6、在现有小包装食盐包装物基础上改版,推荐适用《食品标识监督管理办法》第十四条 + GB7718-2025 A2.2的方式简明扼要标示。
(三)食盐日期改版举例
1、复合膜现有基础上调整例

2、瓶装罐装在现有基础上调整例

贯标改版设计好生产日期标示后要确保准确打印,需具有与自动化灌装小包装食盐生产线,食盐标识标码赋码配套的有高精度和稳定性的专业的喷码机或激光打码机等设备,提高本企业食盐包装水平。
七、食用盐国标、行标规定的属性名称附加新奇、商标名称
食用盐名称贯标GB7718-2025的4.2食品名称,食用盐名称应标属性名称+可标(可不标)创新、奇特、商标名称。以国标、行标、地标规定的属性名称为应当标识的基本名称-是主食,根据生产加工食盐品种和市场促销需要可以附加创新名称、奇特名称、商标名称-是辅粮,注意结合本企业盐文化开发创新、奇特食盐名称时与商品条码、食盐追溯码扫码识别的对应名称保持一致,审慎兼顾已经进入商超上柜食用盐的商品条码扫码名称。
在此提示的是:1、不标属性名称有可能涉嫌构成违反《食品安全法》第六十七条第二款规定的行为。2、食用盐属性名称与执行标准相关。如标签标注所执行的GB2721、GB/T5461标准,包装对标印制的食品属性名称缺少“用”字时,也有可能涉嫌构成简称不规范的瑕疵行为,被职业利用食品标签瑕疵牟利人纠诉;根据《食盐专营办法》《食盐加碘消除碘缺乏危害管理条例》的食盐名称,如制定特色食盐的食品安全企业标准、食盐创新名称可以选用食盐作为组合词加入创新名称+食盐的命名中。

(一)国标、行标规定应标示的食用盐属性名称
1、GB2721规定的名称。食用盐,因国家食盐加碘消除碘缺乏危害管理的规范要求食用盐须标识加碘、未加碘,所以标准本名食用盐加上是否加碘、工艺细分,计有1+3+4+4+6=18种国标规定属性名称。
⑴产品标准代号:GB2721 未加碘食用盐
未加碘食用盐工艺细分未加碘精制盐、未加碘粉碎洗涤盐、未加碘日晒盐、未加碘低钠盐四种。
⑵产品标准代号:GB2721 加碘食用盐
加碘食用盐工艺细分加碘精制盐、加碘粉碎洗涤盐、加碘日晒盐、加碘低钠盐四种。
⑶ 产品标准代号:GB2721 低钠盐
按工艺具体属性:未加碘低钠精制盐、未加碘低钠粉碎洗涤盐、未加碘低钠日晒盐和加碘低钠精制盐、加碘低钠粉碎洗涤盐、加碘低钠日晒盐,计六种。
2、GB/T 5461规定的名称。产品标准代号GB/T 5461时与GB2721规定的名称相同,只是在产品质量有粒度和等级区别,需要单列品质等级项目,标识精制盐、粉碎洗涤盐、日晒盐(大粒、中粒、小粒)和等级。
加碘、未加碘、低钠是法规、国标特别强调食用盐属性名称不可或缺要素(不是新创、奇特名称),但食用盐名称适用GB7718-2025的4.2.1.1时,在没有新规定或释义前,加碘、未加碘与食用盐可以并列,也可以结合产品特点必要时按业内命名习惯在同一版面就近分离作醒目标识,亦不能因加贴食盐标志而不标识。在配料表中:加碘适用GB7718-2025的4.4.1、未加碘适用4.4.1.1,低钠适用4.4.2,应在配料表中明示含量。
—— 《食盐加碘消除碘缺乏危害管理条例》第三条 国家采取供应加碘食盐为主的综合防治措施,持续消除碘缺乏危害。
第十条 碘盐出厂前必须予以包装。碘盐的包装应当有明显标识,并附有加工企业名称、地址、加碘量、批号、生产日期和保管方法等说明。
——《食盐加碘消除碘缺乏危害管理条例(公开征求意见稿)》第二十一条 市场销售的食盐应当为小包装,并有明显的加碘食盐标识、碘含量水平标注或者未加碘食盐标识,注明适宜人群或不宜人群。
第二十五条 在适碘地区和水源性高碘地区销售的食盐,应当为未加碘食盐。
3、地方标准规定的名称。
DB63/T871-2019《青海省地方标准 茶卡盐》《食品安全地方标准 茶卡盐》标准(报批稿) :茶卡盐、加碘茶卡盐、未加碘茶卡盐、加碘粉洗盐、未加碘粉洗盐。
4、食品生产许可分类目录(市场监管总局2020年第8号公告)规定的名称,需要分别对位相应的产品标准代号。
⑴食用盐:加碘普通食用盐、未加碘普通食用盐、加碘低钠食用盐、未加碘低钠食用盐、加碘风味食用盐、未加碘风味食用盐、加碘特殊工艺食用盐,未加碘特殊工艺食用盐。
⑵食品加工用盐。
5、QB/T 2020-2024《轻工行业标准 风味食用盐》规定的名称:
风味食用盐、加碘风味食用盐、加碘普通风味食用盐、加碘低钠风味食用盐、未加碘风味食用盐、未加碘普通风味食用盐、未加碘低钠风味食用盐、加碘调味食用盐(已解决碘不能测定的问题 ① ②)、未加碘调味食用盐。
6、QB/T 5682-2022《轻工行业标准 竹盐》规定的名称:
竹盐、加碘普通竹盐、加碘九烤熔化竹盐、加碘低钠竹盐、未加碘普通竹盐、未加碘九烤熔化竹盐、未加碘低钠竹盐。
7、QB/T 2829-2022《轻工行业标准 螺旋藻碘盐》规定的名称:
螺旋藻碘盐(Ⅰ类)、螺旋藻碘盐(Ⅱ类)。
8、QB/T 2019-2020《轻工行业标准 低钠盐》规定的名称:
低钠盐、加碘低钠盐、未加碘低钠盐、天然结晶加碘低钠盐、天然结晶未加碘低钠盐。
9、QB/T 2446-2018《轻工行业标准 自然食用盐》规定的名称:
自然食用盐、加碘自然食用盐、未加碘自然食用盐。
10、QB/T 8128-2025《轻工行业标准 雪花盐(实施日期2025-11-01)》规定的名称:
雪花盐、加碘雪花盐、未加碘雪花盐、加碘低钠雪花盐、未加碘低钠雪花盐。
11、NY/T 1040-2021《农业行业标准 绿色食品 食用盐》规定的名称:
产品标准代号:NY/T 1040,根据卫生部办公厅、农业部办公厅卫办监督函〔2013〕140号复函,企业在产品包装上使用绿色食品标志,可以在包装上标示产品执行的绿色食品标准,也可以标示其生产中执行的其他标准。因此,绿色食品食用盐的名称与GB2721相同。

12、T/CNLIC0003-2019《轻工团体标准 生态海盐评价技术规范》和T/CNLIC0102-2023《轻工团体标准 生态井矿盐评价技术规范》规定的名称:
食用盐的名称与GB2721相同。虽按照T/CNLIC0102-2023的7.7标签规定,企业在产品包装上标识生态海盐、生态井矿盐时,可将产品标准代号T/CNLIC0102和生态井矿盐名称单独标识,也可与食用盐名称前或后附加生态井矿盐字样,但要注意GB7718-2025第4.2.1.1规定范围属性名称不可或缺。
13、地理标志产品按照保护要求中认定的名称标识和制订相应标准或执行有关国家标准,但也要符合GB7718-2025第4.2.1.1的规定:

⑴四川自贡的“自流井”牌自贡精制盐
DB5103∕T 24-2021《四川省(自贡市)地方标准 地理标志产品 自流井盐生产技术》:自流井牌自贡精制盐、自流井牌自贡加碘精制盐、自流井牌未加碘自贡精制盐。
⑵内蒙古额吉淖尔制盐有限公司 :额吉淖尔大青盐、额吉淖尔加碘大青盐、额吉淖尔未加碘大青盐。
国家知识产权局《地理标志产品保护办法》第十八条 地理标志产品获得保护后,根据产品产地范围、类别、知名度等方面的因素,申请人应当配合制定地理标志产品有关国家标准、地方标准、团体标准,根据产品类别研制国家标准样品。标准不得改变保护要求中认定的名称、产品类型、产地范围、质量特色等强制性规定。
14、GB7718-2025的4.2.1.1规定范围以外的食盐名称包括团体标准、食品安全企业标准等标准规定的食品名称是否可用?前提是要符合GB7718和相关产品强制性标准、工信部等主管部门公告对食品名称的相关规定,对标适用4.4.1.2的规定。
⑴【规例】 《四川省食品企业标准备案办法》(链接)有关规定(各省均有类似规定):
第二条 四川省行政区域内食品生产企业制定食品安全指标严于食品安全国家标准或者四川省食品安全地方标准的企业标准,在本企业适用,依法申请卫生健康行政部门备案,适用本办法。
严于食品安全标准,是指企业标准中的食品安全指标限值严于食品安全标准的相应规定。
企业标准食品安全指标全部与食品安全标准规定一致的,无需备案。
第三条 企业标准备案是将食品安全指标严于食品安全标准的企业标准进行存档、备查的过程。
第五条 企业应当对企业标准负责,保证申请备案的企业标准符合《中华人民共和国食品安全法》等法律法规、食品安全标准等规定,并公开承诺,对已备案的企业标准及其实施后果承担法律责任。对于市场监管、社会监督等发现备案的企业标准违反法律法规、食品安全标准、国务院有关部门规定的,企业应当予以改正。



⑵【问答】 食品标签中的产品名称是否可以标注已经备案的企业标准中定义的产品名称?(中食安信|食品法规咨询服务商2022/07/18 08:12)
问:食品标签中的产品名称是否可以标注已经备案的企业标准中定义的产品名称?
答:可以标注已经备案的企业标准中定义的产品名称,但是前提是要符合GB7718-2011和相关产品强制性标准对食品名称的相关规定,产品名称要反映食品真实属性,不得误导消费者等。
来源:深圳市市场监督管理局
⑶【解读】预包装食品标签通则(GB 7718-2025)解读课件——国家食品安全风险评估中心 于航宇:
⑷【提示】 《食品标识监督管理办法》第八条 没有法律、法规、规章、食品安全国家标准或者行业标准依据的,食品标识不得标称适合未成年人食用,欺骗、误导消费者。


【食品安全提示】正确选择儿童食品-泰山区市场监督管理局 时间:2024-08-07 ——链接
《预包装特殊膳食用食品标签》(GB13432-2013)问答(修订版) 中华人民共和国国家卫生和计划生育委员会 2014-09-02
一、关于特殊膳食用食品 特殊膳食用食品是指为满足特殊的身体或生理状况和(或)满足疾病、紊乱等状态下的特殊膳食需求,专门加工或配方的食品,主要包括婴幼儿配方食品、婴幼儿辅助食品、特殊医学用途配方食品 以及其他特殊膳食用食品。这类食品的适宜人群、营养素和(或)其他营养成分的含量要求等有一定特殊性,对其标签内容如能量和营养成分、食用方法、适宜人群的标示等有特殊要求。
(二)可在属性名称同一版面标识创新、奇特、商标名称
1、创新名称:如原初纯食用盐、弱碱性食用盐(好奇的学生消费者可能用试纸测试)等。
2、奇特名称:如深井钙盐、天然钙盐、原生海盐、天然湖盐、自贡井盐、大青盐、天字井、深井盐等。
食盐定点批发企业在京东、淘宝在线销售的食用盐品种繁多不一列举,上述两类名称是食盐定点生产企业使用较多的本企业命名食盐特有名称,也是定点企业之间开展市场化竞争的一个重要抓手,需要从产出食盐内存提高品质和突出企业盐文化特色上下功夫。切记注意,不能与国标、行业和地方标准及食盐法规、规章的食盐属性名称脱节。
3、商标+盐名的名称:如中盐绿色食用盐、久大自贡井盐低钠盐、川晶深井晶盐加碘食用盐、云鹤加碘低钠盐、淮盐富硒食用盐、鲁晶天然海盐未加碘食用盐、莫顿牌加碘海盐食用盐等。开发高端食用盐或市场行情长期看好的食用盐品种,也可以参考原研药商标命名方式,为单个品种食盐注册唯一使用商标,打响高端食用盐品牌。
——干货 | 2025年食品标签新规高频问题解析! 食品创新研究所 2025年05月14日 08:01 上海——链接
有时候商标名称会很大,GB 28050-2025 6.6 关于声称字高不得超过食品名称的最大字高,该条款中的食品名称是指属性名称还是可以涵盖商标名称?
答:食品名称可以参考GB 7718-2025第4.1条款的规定,通常是指属性名称,但是具体产品的命名是由企业决定的(保健食品名称的命名另外),所以主要还是看企业确定的食品名称的组成是否包括“商标名称”。当“商品名称”作为食品名称的一部分时,声称字高就不得超过商标名称。如果“商标”不属于食品名称的组成部分时,即仅作为商标使用,可以不考虑其与声称字高的关系。
(三)同一版面标识属性名称和创新、奇特、商标名称关系
GB7718-2025
4.2.1 应在食品标签的醒目位置标示反映食品真实属性的名称。属性名称指能反映食品本身不必说明或已经说明的固有特性的专用名称,包括对食品或配料特征、工艺特点、食品类别等一种或多种食品专属特征的描述。
4.2.1.1 当国家标准、行业标准、地方标准、国务院相关部门发布的规章及与食品命名有关的公告中已规定或采用了某食品的一个或几个名称时,应选用其中的一个或与上述名称本质相同的名称作为属性名称。
4.2.1.2 无国家标准、行业标准、地方标准、国务院相关部门发布的规章及与食品命名有关的公告中规定或使用的名称时,应使用能充分说明食品真实属性且不易使消费者误解或混淆的名称作为属性名称。
4.2.2 在食品属性名称的同一展示版面可同时标示食品的“新创名称”“奇特名称”“音译名称”“地区俚语 名称”或“商标名称”等名称。当上述名称中含有易使消费者误解、混淆食品属性的文字或词语时,应在属性名称同一展示版面的临近位置使用不大于属性名称的字高且与属性名称相同的字体、颜色进行标示。
GB7718-2011
4.1.2.1 应在食品标签的醒目位置,清晰地标示反映食品真实属性的专用名称。
4.1.2.1.1 当国家标准、行业标准或地方标准中已规定了某食品的一个或几个名称时,应选用其中的一个,或等效的名称。
4.1.2.1.2 无国家标准、行业标准或地方标准规定的名称时,应使用不使消费者误解或混淆的常用名称或通俗名称。
4.1.2.2 标示“新创名称”、“奇特名称”、“音译名称”、“牌号名称”、“地区俚语名称”或“商标名称”时,应在所示名称的同一展示版面标示 4.1.2.1 规定的名称。
4.1.2.2.1 当“新创名称”、“奇特名称”、“音译名称”、“牌号名称”、“地区俚语名称”或“商标名称”含有易使人误解食品属性的文字或术语(词语)时,应在所示名称的同一展示版面邻近部位使用同一字号标示食品真实属性的专用名称。
4.1.2.2.2 当食品真实属性的专用名称因字号或字体颜色不同易使人误解食品属性时,也应使用同一字号及同一字体颜色标示食品真实属性的专用名称。
4.1.2.3 为不使消费者误解或混淆食品的真实属性、物理状态或制作方法,可以在食品名称前或食品名称后附加相应的词或短语。如干燥的、浓缩的、复原的、熏制的、油炸的、粉末的、粒状的等。
6.6 营养声称、营养成分作用声称的字高不得超过食品名称的最大字高。
D.6 钠 钠能调节机体水分、维持酸碱平衡。成人每日食盐的摄入量不宜超过5g。长期高盐摄入可以导致血压升高。
贯标GB77718-2025的4.2.2处理好同一版面必须标识属性名称(4.2.1.1 +4.2.1.2 )、可同时标示名称(4.2.2)、的关系,这是本次贯标审核把关的首要。
1、新创名称(包括新创名称、奇特名称、音译名称、地区俚语名称或商标名称等名称)不须字高且与属性名称相同的字体、颜色进行标示
⑴不含有易误解的名称(易使消费者误解、混淆食品属性的文字或词语)时
⑵可以不使用不大于属性名称的字高且与属性名称相同的字体、颜色进行标示食品的新创名称
——《消费者权益保护法》第二十条【提供真实、全面信息的义务】经营者向消费者提供有关商品或者服务的质量、性能、用途、有效期限等信息,应当真实、全面,不得作虚假或者引人误解的宣传。
经营者对消费者就其提供的商品或者服务的质量和使用方法等问题提出的询问,应当作出真实、明确的答复。
经营者提供商品或者服务应当明码标价。
——《现代汉语词典》
误解:理解得不正确。
混淆:界限模糊。
——非常重要的4.2.2应用解释
——预包装食品标签通则(GB 7718-2025)解读课件——国家食品安全风险评估中心 于航宇:

2、新创名称的字体、颜色可以与属性名称不同的条件:新创名称不属于易误解的名称
⑴新创名称不含有易使消费者误解的文字或词语;
⑵ 新创名称不含有混淆食盐属性的文字或词语。
3、新创名称强制要求字高且与属性名称相同的字体、颜色进行标示的情形:
⑴共处出现问题:食盐名称含有易使消费者误解、混淆食盐属性的文字或词语时;
⑵共处同版情况:在食盐属性名称的同一展示版面同时标示食盐的上述名称;
⑶贯标处理措施:应在属性名称同一展示版面的临近位置,使用不大于属性名称的字高且与属性名称相同的字体、颜色,排列布局食盐属性名称+新创名称的标识。
4、需要重点审核新创名称含有易使消费者误解、混淆食盐属性的文字或词语的情况:
⑴上述名称字高、字体、颜色与属性名称不同,特别是上述名称字高、字体大于属性名称时,找出新创名称不易误解、没有混淆食盐属性的理由和依据备查;
⑵与属性名称比较上述名称后,发现新创名称涉嫌含有易误解的名称的情形,作贯标、合规的逐一分析,确有问题的提出完善意见。
八、食用盐配料表及有关配料、食品添加剂及定量标识分析
GB7718-2025修改了配料和配料表的标示要求,规范了食品添加剂的标示方式,修改了配料表归类标示和定量标示的要求。结合食用盐标识分析。特别强调配料与定量标示,含量声称限制使用“无”“不含”等词汇及其同义语,食盐定点生产企业现有包装有必要对照复核。
(一)食盐配料贯标规定
1、适用《食品标识监督管理办法》第十八条
第十八条第一款 预包装食品标签标注的配料表应当以“配料”或 者“配料表”为引导词。当加工过程中所用的原料已改变为其他成分时,可以用“原料”或者“原料与辅料”代替。
2、适用GB7718-2025:4.3、4.4、A.4、A.5、B2







(二)食盐配料问题分析
1、GB7718-2025有关食用盐配料的重大修改,是包装表面积大于60cm2(按附录C1.1计算:如复合膜袋内空最大单面面积小于10×6cm,一般食盐容量120g)的食盐,使用的抗结剂不能再将国际编码(INS号)代替食品添加剂的名称。也就是原来可选标识抗结剂(N536),今后只能标识亚铁氰化钾或抗结剂(亚铁氰化钾)了。
2、就食用盐标识来讲,配料重大修改的还有涉及抗结剂(亚铁氰化钾/亚铁氰化钠)声称适用限制:
⑴贯标GB7718-2025的4.4.2.2规定,禁止使用不添加、不使用亚铁氰化钾/亚铁氰化钠词汇,同义语据A5.3包括未添加、零添加、无添加、未使用、没用、没使、没使用、未用亚铁氰化钾/亚铁氰化钠的词汇。
⑵贯标GB7718-2025的4.4.2.1规定,使用“无”“不含”亚铁氰化钾/亚铁氰化钠等词汇时,其相应配料或成分含量应为“0”。因不添加亚铁氰化钾/钠的NY/T 1040-2021《农业行业标准 绿色食品 食用盐》规定,亚铁氰化钾/亚铁氰化钠(以[Fe(CN)6]4-计,mg/kg)指标是:不得检出(<0.3),<0.3mg/kg与未加碘食用盐<5mg/kg类似,故不适用使用“无”“不含”亚铁氰化钾/亚铁氰化钠等词汇,同义语据A5.3包括亚铁氰化钾/亚铁氰化钠零(0)、没有、0%、未含、零(0)含量、含量为0的词汇。
3、按照GB7718-2025的4.3.1、4.3.4和B.3按照加入量的递减顺序全部标示食品添加剂的功能类别名称及通用名称的规定,标示抗结剂(亚铁氯化钾)。从科普必要角度,配料中标示抗结剂(亚铁氯化钾)较仅标识亚铁氯化钾要好。同时,没有特别强调添加亚铁氯化钾,不受4.4.1限制,没有必要标示亚铁氯化钾添加量。
4、未加碘食用盐的食品名称,“未加”属于与A.5.3 含量声称“没加”本质相同的用语,但属于4.4.2.2 其他法规或食品安全国家标准中另有规定的范围。虽没按4.4.2特别强调碘含量较低或无,但未加碘食用盐名称中提及4.4.1.1 规定的没有归零的“碘”成分,GB5461标准规定未加碘食用盐碘含量应小于5mg/kg。因此可以继续使用未加碘食用盐的食品名称,但需要标示成品中非添加的天然碘含量。
未加碘食盐名称已在《食盐加碘消除碘缺乏危害管理条例》和GB/T5461-2016食用盐标准中规定,仍须继续执行:碘(以碘计)<5mg/kg;未加碘食用盐碘含量小于5mg/kg,按照食盐加碘消除碘缺乏危害管理要求应在显著位置标注“未加碘”字样。由于食盐中天然含碘,小于5mg/kg的食盐为未加碘食用盐,大于5mg/kg的食盐通过加碘为合格加碘食用盐。就此,如标识无碘盐将适用4.4.2.1,再也不能将未加碘食盐命名或标识为无碘盐、非碘盐了。
5、低钠盐因强调低钠、添加代盐氯化钾,适用GB7718-2025的4.4.1、4.4.2,应在配料表中标示所强调配料精制盐、氯化钾/氯化钠、氯化钾的同时,还应在配料表中明示或附加文字说明的形式标示该配料或成分的添加量或在成品中的含量,如精制盐(氯化钠65g-75g/100g)、氯化钾(25g-35g/100g)。
同理,加碘食用盐强调添加碘,配料表中也应标识配料及添加量:碘酸钾(21mg-39mg/kg)。
6、配料中可以包括氯化钠吗?配料仅指标示食品的各种原料。例如精制盐、辅料、食品添加剂等,而没有“量”的概念,当标准(如所强调低钠配料精制盐/氯化钠、碘酸钾、氯化钾)或法定要求(如碘含量)时才标示成品中的含量。成分是指食品中所含化合物、元素的种类及所占的分量(如氯化钠、碘酸钾、氯化钾、钠、碘、钾)。
氯化钠即食盐是中国和世界公认的约定成俗,作为低钠盐配料标识符合GB7718-2025第4.2.1条的“能反映食品本身不必说明或已经说明固有特征的专有名称”要素,也符合GB7718-2025第4.2.1.1条的标准“应选用其中的一个或与上述名称本质相同的名称”细分,有发布的GB1903.73-2025食品营养强化剂氯佐证。当按GB2721的2.5和表二加工低钠盐时,配料氯化钠、氯化钾,亦满足前述要求,没有岐义。低钠盐适用GB7718-2005的4.4.1和4.4.2贯标时,配料表可以按国家标准名称、添加剂名称标示所强调配料精制盐、氯化钾在成品中的含量/也可以按国家标准、行业标准理化指标标示所强调配料氯化钠、氯化钾在成分在成品中的含量,只不过两者在以干基计时有、无水不溶物的占比。
将氯化钠作为配料标识似无不当但不周全,但缺了消费者需要知情的生产来源、工艺。兼顾食用盐名称下需要体现制盐工艺的精制盐、粉碎洗涤盐、日晒盐类别,方便消费者选购时知晓,低钠盐以外的其他食用盐的配料表还是标识精制盐/粉碎洗涤盐/日晒盐较为适当,低钠盐产品本身配料也可以标识精制盐、氯化钾。
7、不能将卤水作为食用盐的配料,制盐原料的卤水包括处理卤水不在制成品发挥功能作用的食品添加剂的辅料,已经在加工过程中制成氯化钠,并以生产工艺命名为精制盐、粉洗盐、日晒盐,才是普通食用盐的基本配料。
九、贯标GB28050-2025分析食用盐钠碘钾营养和提示语
(一)食用盐营养成分表贯标规定
贯标GB28050-2025重点掌握碘营养、钠营养成分的标识。
1、直接提供给消费者的食盐小包装应当标示食品营养标签,标示有营养标签的食品加工用盐50kg包装、食盐储运包装,执行GB28050-2025标准。
1 范围 本标准规定了预包装食品营养标签上有关食品营养信息和特性的描述与说明。 本标准适用于直接提供给消费者的预包装食品营养标签。非直接提供给消费者的预包装食品和食品储运包装,如标示营养标签应按本标准实施。
2、碘正误差宜按下限标识≥80%标示值,钠负误差宜按上限标识≤120%标示值。

3、规定NRV和格式规范要素,注意NRV钠仍为2 000mg不变,碘有变化由150μg降至120μg。
附 录 A 营养标签用营养素参考值(NRV)及其使用方法

附录 B 营养标签格式规范
4、食盐营养成分含量标示值通过直接检测、间接计算获得
GB28050-2025 6.4 营养成分含量标示值的确定,可以采用现行有效的标准方法测定获得,也可根据配方原料组成利用《中国食物成分表》及其他来源可信的数据计算获得。判定营养成分含量标示值准确性时,宜综合考虑标示值的确定方法。
⑴工作参考资料 GB28050-2011《食品安全国家标准预包装食品营养标签通则》实施指南及示例解析:获得营养成分含量的方法
(1)直接检测:选择国家标准规定的检测方法,在没有国家标准方法的情况下,可选用AOAC推荐的方法或公认的其他方法,通过检测产品直接得到营养成分含量数值。
(2)间接计算:
1)利用原料的营养成分含量数据,根据原料配方计算获得;
2)利用可信赖的食物成分数据库数据,根据原料配方计算获得。
对于采用计算法的,企业负责计算数值的准确性,必要时可用检测数据进行比较和评价。为保证数值的溯源性,建议企业保留相关信息,以便查询和及时纠正相关问题。
⑵工作参考资料 食盐营养成分含量可以利用《中国食物成分表》数据
——《中国食物成分表(2002)》涉及精盐数据


《中国食物成分表(2002)P210-211 以每100g可食部计
编码 | 食物名称 | 食部 % | 水分 g | 灰分 g | 钙 mg | 钾 mg | 钠 mg | 镁 mg | 铁 mg | 锌 mg | 硒 μg | 铜 mg | 锰 mg |
20-7-102 | 精盐 | 100 | 0.1 | 99.9 | 22 | 14 | 39311 | 2 | 1 | 0.24 | 1 | 0.14 | 0.29 |
(二)食用盐碘营养参考值调低关联碘含量的分析
营养成分表NRV调低后关联配料表、碘含量的影响。碘的营养标签用营养素(NRV)从GB28050-2011的150μg/d,到GB28050-2025修订为(NRV)120μg/d,均在《WHO/UNICEF/ICCIDD推荐的人群碘营养状况评价标准》规定碘营养适宜的100-199μg/d范围内,与《中国居民膳食营养素参考摄入量 (2023版)》中国营养学会推荐碘的参考摄入量(RNI)保持了一致(NRV= RNI),源因在于中国营养学会中国居民膳食营养素参考摄入量RNI进行了调整,2012年中国营养学会碘的每天推荐膳食供给量=实施食盐碘含量《标准问答》(2012)规定不同人群推荐摄入量=GB28050-2011 NRV ≠ GB28050-2025 NRV= 现中国居民膳食营养素参考摄入量(RNI),RNI变化导致新标准NRV的同步调整,亦是精准补碘的体现。
1、碘营养参考值NRV调整的规定和依据
——《食品安全国家标准 预包装食品营养标签通则》(GB 28050-2025)的重点修订内容解读——中国疾控中心营养与健康所
——《中国居民膳食营养素参考摄入量 (2023版)》:碘推荐摄入量RNI值-15岁以上120μg/d。


——《碘缺乏病防治手册(医生版)-2012》:判断碘营养水平100-199μg/l适宜;碘的每天推荐供给摄入量14岁以上150μg/d。


GB26878实施食用盐碘含量标准知识问答.pdf (2012):碘的推荐摄入量14岁以上每人每日150μg/d。

——碘的营养素参考值(NRV)从150μg修订为120μg,可能产生与推荐摄入量、GB26878三档加碘水平的冲突。
——《中国营养科学全书 第2版-2019》:中国居民膳食碘参考摄入量14岁以上RNI120μg/d。

——《中国居民补碘指南》
五、碘的参考摄入量与评价标准
1. 碘的参考摄入量 膳食营养素参考摄入量(Dietary reference intakes,DRIs)是为了保证人体 合理摄入营养素,避免缺乏和过量,在推荐膳食营养素供给量(recommended dietary allowance,RDA)的基础上发展起来的每日平均膳食营养素摄入量的一组参考值。主要包括四个指标:平均需要量(estimated average requirement,EAR)、 推荐摄入量(recommended nutrient intake,RNI)、适宜摄入量(adequate intake, AI)、可耐受最高摄入量(tolerable upper intake level,UL)。EAR 是指某一特 定性别、年龄及生理状况群体中个体对某营养素需要量的平均值,其能满足某一 特定性别、年龄及生理状况群体中50%个体需要量的摄入水平。RNI是指可以满 足某一特定性别、年龄及生理状况群体中绝大部分个体(97%~98%)需要量的 某种营养素摄入水平。RNI的主要用途是作为个体每日摄入该营养素的目标值。 AI 是通过观察或实验获得的健康群体某种营养素的摄入量。当某种营养素的个 体需要量研究资料不足而不能计算出EAR,从而无法推算RNI时,可通过设定 AI 来代替RNI。因此,AI的主要用途也是作为个体营养素摄入量的目标。可耐 受最高摄入量是指平均每日摄入营养素的最高限量。我国营养学会推荐碘的参考 摄入量见表2[31]。
个体对某种营养素的需要量随年龄、性别、生理特点、劳动状况等多种情况 的变化而不同,即使在个体特征一致的群体中,由于个体生理机能的差异,需要 量也各不相同。碘摄入量超过UL和碘摄入量低于EAR都可能造成健康危害。 尤其对于妊娠妇女、哺乳妇女、婴幼儿等特殊人群,合理的碘营养状况十分关键。 妊娠妇女、哺乳妇女由于处于特殊生理阶段,RNI高于普通人群,见表2。目前, 由于缺乏妊娠妇女和哺乳妇女对碘敏感性数据支持,妊娠妇女和哺乳妇女设定的 碘UL与成人相同。4岁以上儿童碘的UL则根据体重比值,依据成人碘的UL数据计算得来。3岁以下儿童碘的UL缺乏充分资料,现暂无标准。
[31]中国营养学会. 中国居民膳食营养素参考摄入量 (2013版). 北京:科学出版社. 2014 .
六、碘营养状况评价标准
在评价碘营养水平时,根据评价的对象不同,可将评价指标分为两类,评价 群体碘营养水平的指标和评价个体碘营养水平的指标。评价群体碘营养的指标包 括人群的尿碘中位数、甲状腺肿大率、新生儿TSH筛查阳性率等;评价个体碘 营养的指标包括甲状腺容积和血清碘等。一些个体碘营养的评价指标因为在个体 内波动较大或缺乏标准检测方法、参考值范围等,在应用时受到限制。 1.群体评价指标—尿碘中位数 2007 年世界卫生组织(WHO)、联合国儿童基金会(UNICEF)和国际控 制碘缺乏病理事会(ICCIDD,现为 IGN)提出了基于尿碘中位数的人群碘营养 状况评价标准[11],见表3。儿童、一般人群碘营养水平适宜的标准是尿碘中位数 在100~199μg/L。

2、食用盐营养成分表涉及碘含量的规定
国家卫计委对根据产品碘含量实际水平标示碘含量的回复
GB 26878-2011 食品安全国家标准 食用盐碘含量.pdf

附件1食品安全国家标准 食用盐碘含量(修订送审稿)标准文本.pdf


3、碘的NRV调整后对营养成分表的影响——专项分析
每日食用5g盐与三档碘含量及钠营养、碘营养NRV%的不同情况
配料表-碘含量 | 营养成分表-按下限计的碘营养 | 按碘含量计碘营养 | |||||||
地区 | 碘平均水平 mg/kg | 波动区间 mg/kg | 碘下限 每100g | 允许 误差 | 误差范围 μg/100g | NRV | 碘下限 NRV% | 碘平均水平 μg/100g | 碘平均水平 NRV% |
1 | 20 | 14-26 | 1400μg | ≥80% | 1400-2520 | 120μg | 1167 | 2000μg | 1667 |
2 | 25 | 18-33 | 1800μg | ≥80% | 1800-3240 | 120μg | 1500 | 2500μg | 2083 |
3 | 30 | 21-39 | 2100μg | ≥80% | 2100-3780 | 120μg | 1750 | 3000μg | 2500 |
营养成分表-按上限计的钠营养 | |||||||||
钠上限 每100g | 允许 误差 | 误差范围 mg/100g | NRV | 钠上限 NRV% | |||||
39311mg | ≤120% | 32759-39311 | 2000mg | 1966 | |||||
目前GB26878-2011《食用盐碘含量》修订本的碘含量波动区间从±30%收窄到±25%,已经报审尚未发布。现执行GB26878-2011标准加碘,执照GB28050-2025碘营养误差按正误差下限计,碘营养120μg与钠营养2000mg(当每100克÷20时)出现碘钠NRV数据不相匹配的情况。阅读营养成分表可能产生每日吃5g食盐计的碘钠关联困惑:
⑴NRV120μg比较下限,消费者计算后可能认为,加碘水平不足。
⑵NRV120μg比较中位数,消费者计算后可能认为,25mg/kg地区适当,20mg/kg地区和30mg/kg地区一低一高不合适,或许是基于目前食盐水平大于每日5g的考虑。实际操作中仍可按销往地区加碘量变动区间标识,也可通过按出厂实际碘含量标识来兼顾平衡。
⑶推荐NRV120μg比较加碘食盐实际碘含量,消费者可能感觉每100g碘含量2400μg匹配每5g碘含量120μg合适。
⑷省级卫健委考虑本地居民碘营养(本省监测尿碘水平、居民实际每日摄入食盐量-2015全国营养监测9.3g/每日)选择加碘平均水平档。如在标称推荐每日摄入120μg碘营养条件下,实际可能摄入120×9.3/5=223μg碘营养。
⑸营养成分表钠营养成分是否有必要考虑每日5g(而不是每份5g),方便消费者结合本身食盐量计算碘营养摄入量。
贯标中对GB28050-2025碘营养的NRV调整,涉及执行GB26878标识配料表、碘含量(14-26、18-33、21-39mg/kg),和营养成分表标示每100g、碘营养(1400、1800、2100μg)、NRV由125μg调低至120μg、NRV%同比增大,除按照《中国居民膳食指南》有关膳食中盐的特点理解外,也有必要提请中国疾控中心营养与健康所和中国疾控地病中心碘缺乏病防治研究所就此对消费者作出科普解释和贯标应用指导,以便5.15碘缺乏病防治日结合食盐营养标签开展宣传活动。
——《中国居民膳食指南》(2022)——链接

(三)低钠盐列入营养成分表必要性和营养作用声称
1、低钠盐的钾根据国标GB2721列入营养成分表
一是钾虽然是表1中列出的其他成分,但不属于4.1规定强制标识内容,亦是5.1规定鼓励在营养成分表中标示内容。GB2760-2024《食品添加剂使用标准》氯化钾作为食品添加剂用于盐及代盐制品,虽国标未按营养强化剂识别且与GB14880-2012《食品强化剂使用标准》卫生部问答十四“取消食盐作为营养强化剂载体”规定冲突,但氯化钾在低钠盐中属于4.3.4“既可以作为食品添加剂或食品营养强化剂,又可以作为其他配料使用的,应按其在最终产品中发挥的作用标示”范围,因此钾应不列入低钠盐营养成分表。
二是国家鼓励食盐企业生产和销售低钠盐,《2024年全国高血压日宣传要点》载明“减盐:盐摄入过多会增加高血压发病风险,应长期坚持控制盐的摄入”,也可以结合消费者对富钾低钠食盐的需要,可根据GB28050-2025的5.1规定将钾列入营养成分表。
三是低钠盐主食部100%盐与含盐食品性质不同,虽名称有用语“低”似为含量声称范围但含量要求不相及。而因低钠盐的“低”是添加代盐氯化钠减少盐的本质,构成表C.2的比较声称,对代盐氯化钾添加剂配料≥25%的适配后,属于4.2规定的对4.1以外的营养成分进行营养声称或营养成分作用声称的范围。
四是GB2721-2015第四条规定低钠盐的强制标示:低钠盐的产品标签中应标示钾的含量。所指钾的含量包括食品标签和食品营养标签。
——国家卫生健康委、国家发展改革委、教育部、科技部、工业和信息化部、民政部、财政部、市场监管总局、广电总局、国家体育总局、国家中医药局、国家疾控局、中华全国总工会、中国红十字会总会等14部门《健康中国行动—心脑血管疾病防治行动实施方案(2023—2030年)》(国卫医急发〔2023〕31号2023年10月30日)规定:
推进食品营养标准体系建设,强化食品营养标签的指导作用;鼓励食盐企业生产和销售低钠盐。
——《国家卫生健康委办公厅关于开展2024年全国高血压日主题宣传活动的通知(国卫办医急函〔2024〕358号2024年9月26日 )》2024年全国高血压日宣传要点:
一、预防高血压,从健康生活做起 1.减盐:盐摄入过多会增加高血压发病风险,应长期坚持控制盐的摄入。我国居民平均食盐摄入量超过9g/日,显著高于世界卫生组织推荐的每人食盐摄入量不超过5g/日。建议用低钠盐替代部分普通食盐。
——卫计委《食品营养强化剂使用标准》(GB14880-2012)问答
十四、关于取消食盐作为营养强化剂载体
营养调查结果显示,我国居民食盐摄入量过高,同时我国高血压等慢性病的发病率也有升高趋势。为了配合国家的减盐行动,避免居民过多摄入食盐,本标准取消了食盐作为营养强化剂载体。
——GB4880-2012《食品强化剂使用标准》列入氯化钾
2、低钠盐涉及营养成分作用声称的规定
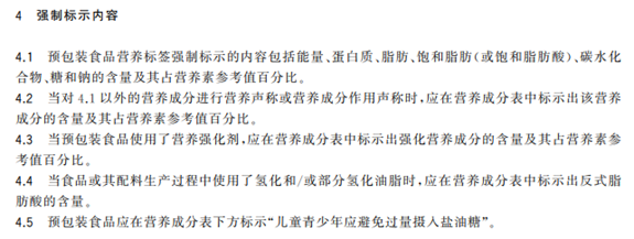
——GB28050-2025 4.1 预包装食品营养标签强制标示的内容包括能量、蛋白质、脂肪、饱和脂肪(或饱和脂肪酸)、碳水化合物、糖和钠的含量及其占营养素参考值百分比。
4.2 当对4.1以外的营养成分进行营养声称或营养成分作用声称时,应在营养成分表中标示出该营养成分的含量及其占营养素参考值百分比。
4.3 当预包装食品使用了营养强化剂,应在营养成分表中标示出强化营养成分的含量及其占营养素参考值百分比。
4.5 预包装食品应在营养成分表下方标示“儿童青少年应避免过量摄入盐油糖”。
5.2 营养声称当能量或某营养成分含量标示值符合表 C.1的含量要求和限制性条件时,可对能量或该营养成分进行含量声称;符合表 C.2的要求和条件时,可对能量或该营养成分进行比较声称;同时符合含量声称和比较声称的要求时,可以使用其中一种或者同时使用两种声称方式。
表 C.2 能量和营养成分比较声称的要求和条件
比较声称方式 | 要求 | 条件 |
减少钠(盐) | 与参考食品比较,钠含量减少25%以上(含25%) | 参考食品的数据来源: 1. 同一企业同类或同一属类食品的营养成分含量或 2.《中国食物成分表》中同类食品营养成分含量 |
5.3 营养成分作用声称当能量或某营养成分的含量标示值符合营养声称要求和条件时,可使用附录 D 中相应一条或多条作用声称标准用语。不得对营养成分作用声称用语进行任何形式的删改、添加和合并。
附 录 D能量和营养成分作用声称标准用语
D.6 钠钠能调节机体水分、维持酸碱平衡。
成人每日食盐的摄入量不宜超过5g。
长期高盐摄入可以导致血压升高
(四)低钠盐涉及营养成分作用声称的其他补充信息
1、GB28050-2015强制标示提示语和可选择其他补充信息的规定


——国家卫生健康委员会 国家市场监管总局《食品安全国家标准 预包装食品营养标签通则》(GB 28050-2025)解读材料关于提示语和其他补充信息的解读


——《食品安全国家标准 预包装食品营养标签通则》(GB 28050-2025)的重点修订内容解读——中国疾控中心营养与健康所

2、GB28050-2025的4.5规定的“儿童青少年应避免过量摄入盐油糖”营养成分表强制标示盐油糖提示语,单独提及儿童青少年,尚未兼顾全年龄段中的成年人、老年人及婴幼儿年龄段也须“三减”。从《健康中国行动(2019—2030年》修订标准要求“研究完善油、盐、糖包装标准,在外包装上标示建议每人每日食用合理量的油盐糖等有关信息”要求,《中国居民膳食指南》核心推荐各年龄段人群盐的摄入量适宜范围的角度,看似不周到,就盐而言对该提示语有后缀加条平衡完善的必要。
——GB28050-2011:普通食用盐受制于5.3规定的C.1、C.2不能使用D.6




——《健康中国行动(2019—2030年》提倡人均每日食盐摄入量不高于5g
行动目标:到2022年和2030年,合格碘盐覆盖率均达到90%以上;提倡人均每日食盐摄入量不高于5g。
——《中国居民膳食指南》 (2022)-链接:核心推荐成年人每天摄入食盐不超过5g




3、低钠盐贯标4.5,有必要兼顾各年龄段人群减盐需要。由于低钠盐名称“低”因减少盐含量的本质构成比较声称,似有必要调整为中位数添加氯化钾使盐的成分减少25%以上,这样较为符合表C.2比较声称的条件,低钠盐达到减盐25%水平也可以使用D.6钠的营养成分声称。当氯化钾成分≥25%时,在营养成分表下方标识“儿童青少年应避免过量摄入盐油糖”,根据5.3使用附录D能量和营养成分作用声称,一并标识标准用语“成人每日食盐的摄入量不宜超过5g”。
4、普通食盐受GB 28050-2025表C.1、表C.2钠项目含量声称、比较声称要求的局限,而对普通食用盐建议标示“儿童青少年应避免过量摄入盐油糖”提示语的同时,考虑鼓励和支持食盐定点生产企业基于减盐的社会公益动机,贯标GB28050-2025第5.5条其他补充信息的规定,使用“中国居民膳食指南”的宝塔图形和核心推荐条目,增列《中国居民膳食指南(2022》核心推荐条目,建议采用“《中国居民膳食指南》推荐成年人每天摄入食盐不超过5g”的补充信息。与规定提示语并列达到年龄段统筹兼顾的平衡,以此避开表C.1、表C.2限制,弥补单标提示语的不足。
综上食用盐标识提示语后缀组织涉及标示依据不同而可能出现声称用语、补充信息内容的略有不同,如同在市场出现(低钠盐:儿童青少年应避免过量摄入盐油糖。成人每日食盐的摄入量不宜超过5g。/普通盐:儿童青少年应避免过量摄入盐油糖。推荐成年人每天摄入食盐不超过5g),消费者可能会感到有点奇怪,且语言规范上不超过(严格)或推荐不超过(指导性)和不宜超过(指导性)还有区别。可否食用盐一并使用一条“成人每日食盐的摄入量不宜超过5g”营养作用声称标准用语?且与“儿童青少年应避免过量摄入盐油糖”并列,如食盐定点生产企业采用标示,作为GB28050-2025的5.3具体应用限制问题,可能需要向主管部门或中国疾控中心营养与健康所、国家食品安全风险评估中心请示指导。
(五)建议针对低钠盐的强制警示语困惑标示适宜人群
1、建议在GB2721-2015《食品安全国家标准 食用盐》修订本发布前,低钠盐在标示现规警示语的同时,增加适宜人群。
——《健康中国行动(2019—2030年)》合理膳食行动(行动目标-社会)关于低钠盐产销要求:
鼓励生产、销售低钠盐,并在专家指导下推广使用。做好低钠盐慎用人群(高温作业者、重体力劳动强度工作者、肾功能障碍者及服用降压药物的高血压患者等不适宜高钾摄入人群)提示预警。引导企业在食盐、食用油生产销售中配套用量控制措施(如在盐袋中赠送2g量勺、生产限量油壶和带刻度油壶等),鼓励有条件的地方先行试点。鼓励商店(超市)开设低脂、低盐、低糖食品专柜。
——国家卫生健康委办公厅关于开展2024年全国高血压日主题宣传活动的通知(国卫办医急函〔2024〕358号)2024年全国高血压日宣传要点:
一、预防高血压,从健康生活做起
1.减盐:盐摄入过多会增加高血压发病风险,应长期坚持控制盐的摄入。我国居民平均食盐摄入量超过9g/日,显著高于世界卫生组织推荐的每人食盐摄入量不超过5g/日。建议用低钠盐替代部分普通食盐。
2、GB7718-2025和GB2721-2015有关低钠盐警示要求
——GB7718-2025的14警示语 法律、法规、食品安全标准、国务院相关部门发布的公告中对食品、食品配料或成分的警示语标示有规定的,应按照相关规定标示警示语。
——GB2721-2015警示语标示要求
4其他 低钠盐的产品标签中应标示钾的含量,并应清晰标示:“高温作业者、重体力劳动强度工作者、肾功能障碍者及服用降压药物的高血压患者等不适宜高钾摄入的人群应慎用”。
3、低钠盐强制警示语困惑
问题
高血压患者需要长期服用药物保持合适血压水平,高血压病消费者选购低钠盐时,面对低钠盐包装印制的温馨提示“服用降压药物的高血压患者等不适宜高钾摄入的人群”警示语时已经出现的困惑,食盐定点生产企业接到商超转告质疑时,由于国标就此正在修订中,只能提供GB2721-2015国标强制标示的警示语规定、正在修订情况和《中国低钠盐推广使用指南》回复。
解惑
——《中国低钠盐推广使用指南》
(5) 肾功能不全患者(eGFR<60 ml/min/1.73m) 如需使用低钠盐,需遵循专科医生建议
目前没有该人群使用低钠盐获益的直接证据。仅有一项模型研究,发现在中国肾功能不全患者中推广低钠盐获益大于风险,证据等级低。
(6)高钾血症患者不宜使用低钠盐
低钠盐可轻微升高血钾,不可用于已确诊高钾血症的患者。

——百度健康-低钠盐适合高血压的人吃吗——链接:
需谨慎使用的情况 1、肾功能不全者:钾需要通过肾脏代谢,肾功能异常者可能因排钾障碍导致高钾血症(表现为乏力、心律失常等)。2.服用保钾类药物或ACEI类降压药者:如螺内酯、依那普利等药物会减少钾排泄,叠加低钠盐中的钾可能引发风险。3.高温作业或大量出汗者:低钠盐钠含量较低,可能无法满足电解质快速流失后的补充需求。
(快速问医生-低钠盐并不适合所有的高血压患者:2.服用普利类及沙坦类降压药物。高血压患者常用的两种降压药物,ACEI(贝那普利、依那普利等)及ARB(如氯沙坦、缬沙坦等),是通过抑制体内一种叫血管紧张素的激素发挥降压作用的,同时也抑制了另一种激素——醛固酮。醛固酮高低直接影响着血中钠、钾的水平。因此服用上述两种降压药物的同时,再食用低钠盐,高血钾的风险就会显著增加。3.服用螺内酯。螺内酯是一种常用的利尿剂,也同时是一种降压药物。它是通过抑制醛固酮发挥作用的。醛固酮降低,钾离子排出受阻,血钾也就自然升高。因此,服用此类药物的患者也不宜多吃低钠盐。)
4、GB2721《食品安全国家标准 食用盐》(征求意见稿)的相关规定:
《食品安全国家标准 食用盐(征求意见稿)》4 其他 低钠盐的产品标签中应标示氯化钾的含量,并应清晰标示:“肾功能良好的高血压患者可选择低钠 盐。肾功能不全者慎用”
《编制说明》8.其他 根据行业反馈意见,为了减少消费者的顾虑,删除了消费提示语中的“高温作业者、重 体力劳动强度工作者”。另外,参考《中国高血压防治指南》(2018年修订版)《成人高血压食养指南》(2023年版)《中国慢性肾脏病营养治疗临床实践指南》(2021版)等权威指导性文件的相关内容,把“肾功能障碍者及服用降压药物的高血压患者等不适宜高钾 摄入的人群应慎用”修改为“肾功能良好的高血压患者可选择低钠盐。肾功能不全者慎用”。
5、低钠盐建议标示适宜人群。
方案一(可能存在涉及疾病预防、治疗功能的问题):
基于在专家指导下推广应用的要求,建议采用《中国低钠盐推广使用指南》推荐和建议标示适宜人群,可代替现有产品介绍。
适宜人群:推荐高血压患者、心血管病高危人群、中老年人群使用低钠盐替代普通盐;建议血压正常的健康人群考虑使用低钠盐替代普通盐;肾功能不全患者如需使用低钠盐需遵循专科医生建议;高钾血症患者不宜使用低钠盐。
温馨提示:高温作业者、重体力劳动强度工作者、肾功能障碍者及服用降压药物的高血压患者等不适宜高钾摄入的人群应慎用。
方案二(规避可能存在涉及疾病预防、治疗功能的问题):
建议采用《健康中国行动(2019—2030年)》合理膳食行动(行动目标-社会)关于低钠盐产销要求,结合国卫办医急函〔2024〕358号)2024年全国高血压日宣传要点,标识低钠盐适宜人群、慎用人群。
适宜人群:需要减盐并适宜高钾摄入的人群,建议用低钠盐替代部分普通食盐。
慎用人群:高温作业者、重体力劳动强度工作者、肾功能障碍者及服用降压药物的高血压患者等不适宜高钾摄入的人群应慎用。
(六)建议针对加碘食用盐和未加碘食用盐标示警示语
GB16006-2008《碘缺乏病消除标准》附录A(规范性附录)规定:盐业销售企业在销售加碘盐时,要在碘盐包装袋上印制碘缺乏病防治知识,在销售网点开展张贴宣传资料、刷写墙体标语等宣传活动。
依据《食盐加碘消除碘缺乏危害管理条例》第三条和国家疾控局有关“哪些人不宜吃碘盐”宣传资料,分别在营养成分表下方标识警示语、适宜人群。
——《食盐加碘消除碘缺乏危害管理条例》第二条 碘缺乏危害,是指由于环境缺碘、公民摄碘不足所引起的地方性甲状腺肿、地方性克汀病和对儿童智力发育的潜在性损伤。
——《食盐加碘消除碘缺乏危害管理条例》第三条 国家对消除碘缺乏危害, 采取长期供应加碘食盐(以下简称碘盐)为主的综合防治措施。
第十五条第一款 国家优先保证缺碘地区居民的碘盐供应;除高碘地区外,逐步实施向全民供应碘盐。
第二十条第二款 因治疗疾病,不宜食用碘盐的,应当持当地县级人民政府卫生行政部门指定的医疗机构出具的证明,到当地人民政府盐业主管机构指定的单位购买非碘盐。
——《食盐加碘消除碘缺乏危害管理条例》(公开征求意见稿)第三条第一款 国家采取供应加碘食盐为主的综合防治措施,持续消除碘缺乏危害。
第十四条 因疾病等情况不宜食用加碘食盐的,在医师指导下选择未加碘食盐。
各地应当向社会公布本辖区内未加碘食盐销售网点的相关信息。
第二十五条 在适碘地区和水源性高碘地区销售的食盐,应当为未加碘食盐。
在保证加碘食盐供应和区域人群碘营养水平适宜的条件下,县级以上地方人民政府盐业主管机构应当指导食盐生产供应企业生产供应一定比例的未加碘食盐,满足特定人群的需要。
——哪些人不宜吃碘盐

1、加碘食用盐-警示语:国务院《食盐加碘消除碘缺乏危害管理条例》载明:国家对消除碘缺乏危害,采取长期供应加碘食盐为主的综合防治措施。
2、未加碘食用盐-适宜人群1:甲状腺相关疾病(甲亢、甲状腺炎等)患者、水源性高碘地区居民。
适宜人群2:(规避可能存在涉及疾病预防、治疗功能的问题,《条例》修订中存在变化,按现行《条例》第十五条标识):不宜食用碘盐的人群、高碘地区居民。
十、食用盐配料表、营养成分表计算和提示语项目对标例举
GB28050-2025 3.4 营养成分表中能量和营养成分含量应以每100克(g)和/或每100毫升(mL)和/或每份可食部中具体数值标示;以每份进行标示时,应在同一版面标明每份食品的质量或体积。
3.5 营养标签应符合附录 B的格式规范,食品企业可根据食品营养特性、包装面积大小和形状等因素进行选择。
——《食品安全国家标准 预包装食品营养标签通则》(GB 28050-2025)的重点修订内容解读——中国疾控中心营养与健康所

(一)低钠盐标签贯标举例:
1、食品标签配料部分
食品名称:加碘低钠盐
产品标准代号:GB2721 GB26878
配料表:精制盐(氯化钠65g-75g/100g)、氯化钾(25g-35g/100g)、碘酸钾(以I计21mg-39mg/kg)、抗结剂(亚铁氯化钾)
*配料表计算源据:
1、配料表形式。特别强调加碘和低钠,故执行4.4.1条,在配料表中标示钠和碘添加量在成品中的含量,并对应GB2721、GB26878规定的变动区间标示。未加碘食用盐名称提及碘的成分,须执行4.4.1.1条标识成品中的碘含量。
2、低钠盐钠含量计算分析。既要体现低钠的特点,又要保障出厂质量安全,盐钾含量按GB2721(氯化钾10-35%、氯化钠 90-65% ≥97%)范围内QB/T2019的(氯化钾20-35%、氯化钠 80-65%)添加。
不少企业生产低钠盐执行NY/T1040,不添加抗结剂(亚铁氰化钾)。
3、对应GB7718-2025贯标条规:
4.3.2 各种配料应按制造或加工食品时加入量(以质量计)的递减顺序一一排列。加入量不超过2%的配料可以不按递减顺序排列。在加工过程中已挥发或去除的配料可不在配料表中标示。
4.3.4 食品添加剂应当标示其在 GB2760、GB14880或国务院卫生行政部门公告、食品安全国家标准中的通用名称。食品添加剂的名称不包括其制法,食品安全国家标准、国务院行政部门发布的公告中另有规定的从其规定。既可以作为食品添加剂或食品营养强化剂,又可以作为其他配料使用的,应按其在最终产品中发挥的作用标示。
4.4.1 在食品标签上特别强调添加或含有一种或多种配料或成分,应采用在配料表中明示或附加文字说明的形式标示或该配料成分的添加量或在成品中的含量,标示形式见 A.5。
4.4.1.1 食品中的配料或成分若在食品名称中提及,应标示其相关配料或成分的添加量或在成品中的含量。
4.4.2 在食品的标签上特别强调一种或多种配料或成分的含量较低或无时,应标示所强调配料或成分在成品中的含量。
A.5.1 预包装食品配料定量标示的标示形式定量标示可使用“≥”“不低于”或“不少于”说明承诺的添加量或含量的最小值,对于特别强调含量较低的,可使用“≤”“不高于”或“不大于”说明承诺的添加量或含量的最大值;用具体数值形式标示添加量或含量;用百分比形式标示添加量或含量;用附加说明的方式标示添加量或含量;当生产加工工艺可能造成添加量或含量存在波动时,可用变动区间形式标示添加量或含量。
A.5.2 若需定量标示的成分属于营养标签标示范围,应按相关标准的规定执行,否则应在营养标签以外标示添加量或含量。
2、营养成分表部分
营养成分表
项目 | 每100g | 营养参考值% |
能量 | 0kj | 0% |
蛋白质 | 0g | 0% |
脂肪 | 0g | 0% |
—饱和脂肪 | 0g | 0% |
碳水化合物 | 0g | 0% |
—糖 | 0g | 0% |
钠 | 39311mg | 1966% |
碘 | 2359μg | 1966% |
钾 | 13078mg | 654% |
儿童青少年应避免过量摄入盐油糖。成人每日食盐的摄入量不宜超过5g。长期高盐摄入可以导致血压升高。 ●国务院《食盐加碘消除碘缺乏危害管理条例》载明:国家对消除碘缺乏危害,采取长期供应加碘食盐为主的综合防治措施。 | ||
3、提示语部分
方案一:
温馨提示:高温作业者、重体力劳动强度工作者、肾功能障碍者及服用降压药物的高血压患者等不适宜高钾摄入的人群应慎用。
适宜人群:推荐高血压患者、心血管病高危人群、中老年人群使用低钠盐替代普通盐;建议血压正常的健康人群考虑使用低钠盐替代普通盐;肾功能不全患者如需使用低钠盐需遵循专科医生建议;高钾血症患者不宜使用低钠盐。
方案二:
适宜人群:需要减盐并适宜高钾摄入的人群,建议用低钠盐替代部分普通食盐。
慎用人群:高温作业者、重体力劳动强度工作者、肾功能障碍者及服用降压药物的高血压患者等不适宜高钾摄入的人群应慎用。
(二)加碘食用盐标签贯标举例:
1、食品标签配料部分
食品名称:加碘食用盐
产品标准代号:GB2721 GB26878
配料表:精制盐、碘酸钾(以I计18-39 mg/kg)、抗结剂(亚铁氯化钾)
2、营养成分表部分
营养成分表
项目 | 每100g | 营养参考值% | 每日5g | 营养参考值% |
能量 | 0kj | 0% | 0kj | 0% |
蛋白质 | 0g | 0% | 0g | 0% |
脂肪 | 0g | 0% | 0g | 0% |
—饱和脂肪 | 0g | 0% | 0g | 0% |
碳水化合物 | 0g | 0% | 0g | 0% |
—糖 | 0g | 0% | 0g | 0% |
钠 | 39311mg | 1966% | 1966mg | 98% |
碘 | 2359μg | 1966% | 118μg | 98% |
儿童青少年应避免过量摄入盐油糖。 推荐成年人每天摄入食盐不超过5g。 ●国务院《食盐加碘消除碘缺乏危害管理条例》载明:碘缺乏危害,是指由于环境缺碘、公民摄碘不足所引起的地方性甲状腺肿、地方性克汀病和对儿童智力发育的潜在性损伤。国家对消除碘缺乏危害,采取长期供应加碘食盐为主的综合防治措施。 | ||||
3、提示语部分
食用方法:烹饪时宜在食物快熟时放入碘盐,避免用碘盐爆锅、长时间炖、煮。
贮存条件:碘盐应放在常温、阴凉、干燥处,避免阳光直射和吸潮,离开灶台存放,避免高温影响。略有结块,捣细即可食用。
(碘盐的特殊食用方法、特殊贮存条件标识项,根据《中国居民补碘指南》、国家疾控局《居民科学补碘知识问答》并对照A.3修订。食盐结块不是质量问题,根据《产品质量法》第二十七条 (三)项,针对食盐的特点和使用要求,食盐贮存中因潮解等原因结块处理措施属指导事先让消费者知晓的事项,故未加抗结剂食盐宜在外包装上标明,已添加抗结剂食盐一般(企业保存5年以上检样不结块)不标识此指导事项。
(三)未加碘食用盐标签贯标举例:
1、食品标签配料部分
食品名称:未加碘食用盐
产品标准代号:GB2721
配料表:精制盐(天然碘含量以I计小于5mg/kg)、抗结剂(亚铁氯化钾)
(执行GB7718-2025的4.4.1、4..4.1.1,按GB2721-2016表二标识成品中天然碘含量)
2、营养成分表部分
营养成分表
项目 | 每100g | 营养参考值% |
能量 | 0kj | 0% |
蛋白质 | 0g | 0% |
脂肪 | 0g | 0% |
—饱和脂肪 | 0g | 0% |
碳水化合物 | 0g | 0% |
—糖 | 0g | 0% |
钠 | 39311mg | 1966% |
儿童青少年应避免过量摄入盐油糖。 推荐成年人每天摄入食盐不超过5g。 | ||
3、提示语部分
适宜人群1(可能存在涉及疾病预防、治疗功能的问题):甲状腺相关疾病(甲亢、甲状腺炎等)患者、高碘地区居民。
(特殊人群需求未加碘食盐,依据国家疾控局《居民科学补碘知识问答》修订)
适宜人群2(规避可能存在涉及疾病预防、治疗功能的问题):不宜食用碘盐的人群、高碘地区居民。
1、《食盐加碘消除碘缺乏危害管理条例》第十五条第一款 国家优先保证缺碘地区居民的碘盐供应;除高碘地区外,逐步实施向全民供应碘盐。
第二十条第二款 因治疗疾病,不宜食用碘盐的,应当持当地县级人民政府卫生行政部门指定的医疗机构出具的证明,到当地人民政府盐业主管机构指定的单位购买非碘盐。
2、食盐加碘消除碘缺乏危害管理条例(卫健委送审稿)第十四条 因疾病等情况不宜食用加碘食盐的,在医师指导下选择未加碘食盐。
各地盐业主管部门和卫生主管部门应当向社会公布本辖区内未加碘食盐销售网点的相关信息。
第十五条 加工食品应当使用加碘食盐;为满足特定人群需求使用未加碘食盐的需在标签上注明。
第二十五条 在水源性高碘地区销售的食盐,应当为末加碘食盐。
在适碘地区,可供应加碘食盐和未加碘食盐。
在碘缺乏地区,在保证加碘食盐供应和区域人群碘营养水平适宜的条件下,县级以上地方人民政府盐业主管部门应当指导食盐定点生产企业、食盐定点批发企业生产、供应一定比例的未加碘食盐,满足特定人群的需要。
贮存条件:常温、防潮、避光,请置于阴凉干燥处密闭保存。略有结块,捣细即可食用。
(一般贮存条件,依据GB7718-2025A.3增加:密封不易做到,密闭即可;酌情标识或不标识可能结块指导处理措施)
*营养成分表计算源据:
1、钠营养成分含量的计算分析。例举营养成分表依据GB28050-2025的6.4收集加碘食用盐中营养素的营养成份信息,使用中国疾病预防控制中心营养与食品安全所编著的《中国食物成分表(2002)》P210-211调味品类-精盐数据,能量:0,脂肪:—,蛋白质:—,碳水化合物:0,钠:39311mg。
2、碘营养成分含量的计算分析。GB26878表一第三档波动范围上限39mg÷1.8,折合波动范围下限每100克2166μg,营养参考值%为1805%。考虑让消费者知晓每日食用5克食盐四川加碘也能满足碘的营养需要,建议营养成分表波动范围下限可提升到2359μg,营养参考值%与盐同为1966%,而碘营养误差范围23.59-39.00mg/kg,提升前2100μg碘营养误差范围21-37.8mg/kg-21×1.8=37.8,仍在配料表的碘含量变动区间21-39mg/kg范围内,企业出厂质量也能得到保障。
3、低钠盐钠钾营养成分含量计算分析。既要体现低钠的特点,又要保障出厂质量安全,盐钾含量按GB2721(氯化钾10-35%、氯化钠 90-65%)范围内QB/T2019的(氯化钾20-35%、氯化钠 80-65%)区间,代盐氯化钾以25%计下限,变动区间25-35mg/kg,低钠盐可减少盐25%及以上。
低钠盐钾营养成分含量计算分析。100g盐中氯化钾按中位值25g(钾39÷氯化钾74.55)×1000=钾13078mg,13078mg÷2000mg×100%=NRV654%。出厂品控氯化钠65-75%、氯化钾25-35%。
4、企业具体操作中,一般按食盐出厂检验添加物含量统计分析和盐业国检机构出具的食盐产品型式检验报告为据,计算钠、碘、钾的营养成分。
钠碘营养成分含量具体操作时,按照出厂检验批次、样品数结合送检型式检验报告的数据核查。
5、对应GB28050-2025条规:
4.1 预包装食品营养标签强制标示的内容包括能量、蛋白质、脂肪、饱和脂肪(或饱和脂肪酸)、碳水化合物、糖和钠的含量及其占营养素参考值百分比。
4.2 当对4.1以外的营养成分进行营养声称或营养成分作用声称时,应在营养成分表中标示出该营养成分的含量及其占营养素参考值百分比。
4.3 当预包装食品使用了营养强化剂,应在营养成分表中标示出强化营养成分的含量及其占营养素参考值百分比。
4.5 预包装食品应在营养成分表下方标示“儿童青少年应避免过量摄入盐油糖”。
——低钠盐符合表 C.2 -减少钠(盐)声称条件(钠含量减少25%以上 含25%)时,可以使用D.6标准用语:钠能调节机体水分、维持酸碱平衡。成人每日食盐的摄入量不宜超过5g,长期高盐摄入可以导致血压升高,作为4.5的补充。
——低钠盐不符合表 C.2 -减少钠(盐)声称条件时(钠含量减少25%以下),可以使用《中国居民膳食指南》的核心推荐条目:推荐成年人每天摄入食盐不超过5g。
——低钠盐中钾的含量符合表 C.1 –含有钾、高钾 每100g中≥15%≥30% NRV(固体)声称条件,可以使用D.23 钾营养成分作用声称标准用语:钾是维持水和电解质的平衡的必需元素。有助于维持正常的肌肉功能。钾对尿钠的排出有促进作用。钾参与糖和蛋白质的代谢。
——加碘食盐碘的含量符合表 C.1 –含有碘、高碘 每100g中≥15%≥30% NRV(固体)声称条件,可以使用D.27 碘营养成分作用声称标准用语:碘是甲状腺发挥正常功能的元素。碘是神经系统发育所必需的。
5.2 营养声称当能量或某营养成分含量标示值符合表 C.1的含量要求和限制性条件时,可对能量或该营养成分进行含量声称;符合表 C.2的要求和条件时,可对能量或该营养成分进行比较声称;同时符合含量声称和比较声称的要求时,可以使用其中一种或者同时使用两种声称方式。
表C.1 能量和营养成分含量声称的要求和限制条件
项目 | 含量声称方式 | 含量要求 | 限制性条件 |
钠 | 低钠 | ≤120mg/100g(固体)或100ml(液体) | 符合钠声称时,也可用盐字代替钠字,如低盐等 |
矿物质(不包括钠) | 高或富含X | 每100g中≥30%NRV(固体) |
*分析:按上述条件,低钠盐不适用表C.1但适用表C.2声称钠,表C.1适用声称高钾。
表 C.2 能量和营养成分比较声称的要求和条件
比较声称方式 | 要求 | 条件 |
减少钠(盐) | 与参考食品比较,钠含量减少25%以上(含25%) | 参考食品的数据来源: 1. 同一企业同类或同一属类食品的营养成分含量或 2.《中国食物成分表》中同类食品营养成分含量 |
附 录 D能量和营养成分作用声称标准用语
D.6 钠钠能调节机体水分、维持酸碱平衡。
成人每日食盐的摄入量不宜超过5g。
长期高盐摄入可以导致血压升高。
——非低钠盐使用《中国居民膳食指南》的核心推荐条目:推荐成年人每天摄入食盐不超过5g,作为4.5的补充。
5.3 营养成分作用声称当能量或某营养成分的含量标示值符合营养声称要求和条件时,可使用附录 D 中相应一条或多条作用声称标准用语。不得对营养成分作用声称用语进行任何形式的删改、添加和合并。
5.5 其他补充信息允许采用图形、文字等方式对以下信息进行补充说明。
———可以使用“中国居民膳食指南”的宝塔图形和核心推荐条目。
6、《中国居民膳食指南》(2022)【核心推荐】培养清淡饮食习惯,少吃高盐和油炸食品。成年人每天摄入食盐不超过5g,烹调油25~30g。
7、碘盐包装既要执行GB16006-2008《碘缺乏病消除标准》要在碘盐包装袋上印制碘缺乏病防治知识的要求,又要考虑涉及疾病预防、治疗功能的适用标定法规例外,贯标恰当地通过普法宣传形式应用于食盐包装袋,所以宜在加碘食用盐包装印制行政法规《食盐加碘消除碘缺乏危害管理条例》载明的第三条或第二条+第三条原文作为专项提示语,三兼顾亦符合“法律、法规或者食品安全标准规定应当标明的其他事项”的规定,注意法规名称不可或缺。
GB16006-2008《碘缺乏病消除标准》附录A(规范性附录)规定:盐业销售企业在销售加碘盐时,要在碘盐包装袋上印制碘缺乏病防治知识,在销售网点开展张贴宣传资料、刷写墙体标语等宣传活动。
十一、企业和协会贯彻《标识办法》《标签通则》《营养标签通则》的分别要求
(一)市场监管总局要求
——市场监管总局食品生产经营司 刘沐雨《食品监督管理办法》解读-提出食品生产经营企业落实《办法》的建议

(二)国家食品安全风险评估中心打算
——国家食品安全风险评估中心 方海琴 GB 28050 -2025《预包装食品营养标签通则》解读-介绍了下一步计划:

(三)米兰网页版要求
——米兰网页版《关于2024年食盐实物质量及标签标识抽查检测情况通报》(中盐协〔2025〕9号 2025年3月19日)提出下一步工作安排及建议:

(四)食盐定点企业自查
《食品标识监督管理办法》第五条 食品生产经营者应当对其提供的食品标识的真实性、准确性、合法性负责,明确具体机构或者人员对食品标识进行审核把关。
鼓励食品生产经营者选择第三方专业机构或者专业技术人员,对其提供的食品标识进行合规评价。
1、自审把关。食盐定点生产企业要落实食盐标签审核的承办品控或法务机构,明确食盐标签审核员自审和法务复核把关的岗位职责,对本企业在产、储备品种的食用盐产品标识标签进行审核把关,促进食盐标识企业审核的内控管理常态化、规范化,保障产出合格食用盐、使用采购合格包装物的同时,食用盐包装标识标签也合规达标。
食盐定点生产企业提供购进食盐单位出厂检验合格证明时,一并在出厂检验单增列标识标签自检项目。
——《食盐定点企业规范条件》四、质量和安全管理 (三)食盐定点生产企业应符合《食品安全国家标准 食品生产通用卫生规范》(GB14881)及相关质量管理技术规范要求;食盐定点批发企业应符合《食品安全国家标准 食品经营过程卫生规范》(GB31621)以及相关企业管理质量等级划分技术要求。
——GBT 19828-2018《食盐定点生产企业质量管理技术规范》

2、食品标签审核参考资料
——GB7718-2011《食品安全标准 预包装食品标签通则》实施指南(后续关注或有2025版本发行)
——预包装食品标签审核要素表(2025 版)-食安伴 微信公众号 修改于2025年06月01日 上海——链接


——食品标识监督管理办法重磅亮点:标识合规证明,新增专业技术人员出具的《标签标识合规评价报告》选项!——郑秋云食品律师 食药环法律实务 2025年07月14日 福建——链接

3、食品营养标签审核参考资料

1.获得营养成分含量的方法
(1)直接检
(2)间接计算
2.可用于计算的原料营养成分数据来源
供货商提供的检测数据;企业产品生产研发中积累的数据;权威机构发布的数据,如《中国食物成分表》。
一、合规性审查
1、核查依据
2、重点核查的内容
二、符合性审查
1、核查依据
2、检测方法
3、标示值的核查
4、专业评价。
⑴贯标审核需要。贯标修订产品标识个项审核把关吃不准的或开发新品种时,建议选择第三方如国家轻工业井矿盐质量监督检测中心、国家盐产品质量监督检验中心、国家轻工业食品质量监督检测成都站等专业机构,委托其对食盐标识标签进行检测作出合规评价,食盐定点生产企业根据报告评测事项修订完善食盐标识标签项目。
⑵批发食盐必要。当购进食盐单位需要标识标签型式检验报告时,食盐定点生产企业宜将在售食盐产品标识标签送检,企业将标签检验合格报告提供商超。
——《食盐定点企业规范条件》四、质量和安全管理 (六)食盐定点生产企业所生产的所有食盐品种应当有国家级食品综合检测机构或国家级盐业专业检测机构每年一次的产品质量检测报告。
5、以案例讲标签
食品案例 | 聚焦食品标签中“营养声称”与“原料描述”的区别。(附GB28050-2011与2025新旧对比表格) ——原创 琳小琳 琳琳的学习日记 2025年08月04日
包装宣传语:“可以当水果吃的零食富含多种维生素尤其是维生素C水果皇后”
法院判决 (支持消费者):关键在于,案涉公司的宣传语超出了单纯描述原料(草莓),属于过度宣传。直接宣称其加工后的成品零食“富含维生素C”属于对产品终端营养属性的宣称。法院最后判决支持退还货款788.3元(消费者需退回产品),但不支持十倍赔偿,因消费者未能证明因食用该产品遭受了实际损害。
【案例】宣传“纯天然”、“全天然原料”是否合规?——郑州市食品安全协会 2024年10月12日
原告在购买答辩人的产品后,多次与答辩人通话,意图以通过诉讼相威胁,达到获取不当利益。原告曾参与过多次与本案相似的诉讼,对如何甄别是否有瑕疵的产品具有非常高的鉴别能力,故原告购买产品非用于自身的使用,其目的就是通过这样的手段获取不当利益。原告恶意诉讼的行为,不仅给答辩人带来商誉的影响,也给社会造成恶劣的影响,原告的行为与法律的立法本意是相悖的。
食品经营者在食品标签、食品说明书上特别强调添加、含有一种或多种有价值、有特性的配料、成分,应标示这些成分的含量吗——北京筑融律师事务所 2025年05月16日
法院生效裁判认为:《食品安全法》第二十条第四项规定,食品安全标准应当包括对与食品安全、营养有关的标签、标识、说明书的要求。第二十二条规定,本法规定的食品安全国家标准公布前,食品生产经营者应当按照现行食用农产品质量安全标准、食品卫生标准、食品质量标准和有关食品的行业标准生产经营食品。GB7718-2004《预包装食品标签通则》由国家质量监督检验检疫总局和国家标准化管理委员会制定,于2005年10月1日实施;《食品安全法》于2009年6月1日实施,新版的GB7718-2011《预包装食品标签管理通则》是由国务院卫生行政部门制定,且明确是食品安全国家标准,于2012年4月20日实施。本案原告奥康公司违法行为发生在2011年9月至2012年2月,GB7718-2004《预包装食品标签通则》属于当时的食品安全国家标准之一。因此,被告东台工商局适用GB7718-2004《预包装食品标签通则》对原告作出行政处罚,并无不当。
【合规】食品含量声称常见问题解析及食品营养声称知识!——食品伙伴网 2024年12月02日
4、某食品符合“无或不含钠”的要求时,可否声称“低钠”?答:可以。根据GB 28050-2011附录C中表C.1的规定,食品中钠含量≤5mg /100(mL)时可进行“无或不含钠”声称,钠含量≤120mg /100g(mL)时可进行“低钠”声称。因此,食品中钠含量≤5mg /100g(mL)时,企业声称 “低钠”或“无钠”,均符合标准要求。
判罚案例(六十三)|湖北高院:以《预包装食品标签通则》作为判断食品是否安全的标准并支持惩罚性赔偿,明显违背立法本意
——食品人说食品事儿 2025年06月08日 18:00 天津
食品安全主要是对食品成分等方面的要求,以确保对人体健康不造成危害为目的。本案中诉争食品标签上用黑色加大字体明显突出手擀面,是对该面条制作方法的标注,与原材料、营养等无关,对食品的成分并无影响,与食品安全无涉。