WHO低钠代盐制品使用指南*(中文摘要)
Use of lower-sodium salt substitutes: WHO guideline
世界卫生组织 使用低钠代盐制品:WHO 指南( 2025年1月27日)(点击-阅读原文-英文)
概述 该指南提供了有关使用低钠代盐制品(LSSS)的证据指南。
本指南中的建议可以由政策制定者,计划经理,卫生专业人员和其他利益相关者使用,以促进减少钠摄入量的减少,并通过一系列公共卫生政策行动和干预措施降低高血压和相关非传染性疾病的风险程序。
本指南中的建议应与其他关于健康饮食指南的其他人一起使用。

使用低钠代盐制品:WHO 指南
ISBN 978-92-4-010559-1(电子版)
ISBN 978-92-4-010560-7(印刷版)
© 世界卫生组织 2025 保留部分权利。
本作品根据知识共享署名-非商业性使用-相同方式共享 3.0 IGO 许可(CC BY-NC-SA 3.0 IGO;https://creativecommons.org/licenses/by-nc-sa/3.0/igo)提供。
根据本许可的条款,您可以出于非商业目的复制、再分发和改编作品,前提是适当引用作品,如下所示。在使用本作品时,不应暗示 WHO 认可任何特定组织、产品或服务。不允许使用 WHO 标识。如果您改编了该作品,则必须根据相同或等效的 Creative Commons 许可来许可您的作品。如果您创建了此作品的翻译,则应添加以下免责声明以及建议的引用:“此翻译不是由世界卫生组织 (WHO) 创建的。世卫组织不对本翻译的内容或准确性负责。英文原版应为具有约束力的真实版本”。
与许可引起的争议有关的任何调解应根据世界知识产权组织 (http://www.wipo.int/amc/en/mediation/rules/) 的调解规则进行。
建议引用。使用低钠代盐制品:WHO 指南。日内瓦:世界卫生组织;2025. 许可证:CC BY-NC-SA 3.0 IGO。
出版物编目 (CIP) 数据。CIP 数据可在 https://iris.who.int/ 获得。
销售、权利和许可。要购买 WHO 出版物,请参阅 https://www.who.int/publications/book-orders。要提交商业用途请求以及有关权限和许可的查询,请参阅 https://www.who.int/copyright。
第三方材料。如果您希望重复使用本作品中归属于第三方的材料,例如表格、数字或图像,您有责任确定该重复使用是否需要许可并获得版权所有者的许可。因侵犯作品中任何第三方拥有的组件而导致的索赔风险完全由用户承担。
一般免责声明。本出版物中使用的名称和材料的呈现方式并不意味着世卫组织对任何国家、领土、城市或地区或其当局的法律地位,或对其边界或边界的划分表示任何意见。地图上的虚线和虚线表示可能尚未完全达成一致的大致边界线。
提及特定公司或某些制造商的产品并不意味着它们得到 WHO 的认可或推荐,而不是未提及的其它类似性质的产品。除错误和遗漏外,专有产品的名称以首字母大写区分。
世卫组织已采取一切合理的预防措施来核实本出版物所载的信息。但是,发布的材料在分发时不提供任何明示或暗示的保证。读者有责任解释和使用这些材料。在任何情况下,世卫组织均不对因使用本设施而造成的损害负责。
设计:最小图形公司
封面插图:阿黛尔·杰克逊
致谢
本指南由世界卫生组织 (WHO) 营养与食品安全部 (NFS) 在营养和食品安全部主任 Francesco Branca 的全面领导下制定,并由 Chizuru Nishida(2023 年 2 月退休)和 Moez Sanaa(2023 年 2 月之后)协调。Rain Yamamoto 是负责的技术官。世卫组织衷心感谢许多个人和组织为制定本指南所做的贡献。
指南制定小组(世卫组织营养指导专家咨询小组 - 饮食与健康小组):Hayder Al-Domi(约旦大学)、Ibrahim Elmadfa(奥地利维也纳大学)、Lee Hooper(大不列颠及北爱尔兰联合王国东英吉利大学)、Shiriki Kumanyika(美国宾夕法尼亚大学)、Mary L'Abbé(加拿大多伦多大学)、Pulani Lanerolle(科伦坡大学、 斯里兰卡)、李铓(青岛大学,Jim Mann(新西兰奥塔哥大学)、Joerg Meerpohl(德国弗莱堡大学)、Carlos Monteiro(巴西圣保罗大学)、Laetitia Ouedraogo Nikièma(布基纳法索健康科学研究所)、Harshpal Singh Sachdev(印度西塔拉姆巴蒂亚科学研究所)、Barbara Schneeman(加利福尼亚大学、 戴维斯,美国)、Murray Skeaff(新西兰奥塔哥大学)、Bruno Fokas Sunguya(穆欣比利卫生与联合科学大学,坦桑尼亚联合共和国)。
特别鸣谢 Elie Akl(黎巴嫩贝鲁特美国大学),他作为方法专家,在整个指南制定过程中指导了营养指导专家咨询小组饮食与健康小组的工作,以及系统评价团队 Amanda Brand、Marianne E Visser、Anel Schoonees 和 Celeste E Naude(斯泰伦博斯大学、 南非)。
外部同行评审组:Francesco P Cappuccio(大不列颠及北爱尔兰联合王国华威医学院)、Abdelfettah Derouiche(摩洛哥卡萨布兰卡哈桑二世大学)、Sitanshu Sekhar Kar(印度贾瓦哈拉尔研究生医学教育与研究所)、Anand Krishnan(印度全印度医学科学研究所)、Amos Laar(加纳大学)、Jaime Miranda(悉尼公共卫生学院、 澳大利亚医学与健康学院)、Pasquale Strazzullo(意大利那不勒斯费德里科二世大学;已退休)。
世卫组织指导小组:Fabio Da Silva Gomes、Allison Goldstein、Jason Montez、Chizuru Nishida、Kim Petersen、Lisa Rogers、Cherian Varghese、Stephen Whiting、Rain Yamamoto。
特别感谢:Jason Montez 和 Luz de Regil (世卫组织/国家安全司) 在整个过程中提供技术投入;Joyce Haddad (WHO/NFS) 支持本指南的编制;Kathryn Bradbury 和 Magali Leyvraz (WHO/NFS) 支持对环境因素的审查;世卫组织区域和国家办事处的营养联络点,为促进指南的制定提供重要支持。
世卫组织非常感谢爱尔兰、新加坡、大不列颠及北爱尔兰联合王国和美利坚合众国政府提供国家方法的实例。世卫组织感谢“决心拯救生命”和日本政府厚生劳动省为指南制定工作提供的财政支持,并感谢中国青岛大学于 2019 年 12 月主办了世卫组织营养指导专家咨询小组第 13 次会议——饮食与健康小组。 ——(世界卫生组织营养指导专家咨询膳食与健康小组第十三次会议在我校召开 青岛大学2019-12-16)
目录
致谢 v
缩略语 vi
执行摘要 vii
(以下略,可直读英文本)
引言 1
背景 1
基本原理 1
目标 2
目标受众 3
本指南是如何制定的 4
制定本指南的贡献者 4
利益冲突管理 5
指南制定过程 5 证据总结 8
系统评价 8
背景评价 18
建议的证据 19
建议的范围 23
建议和支持信息 24
理由和备注 25
采用指南和未来工作 28
传播 28
翻译和实施 28
监测和评估 29
研究差距和未来举措 30
更新指南 30
参考文献 32
附件 37
附件 1.世卫组织指导小组成员 39
附件 2.指南制定小组(NUGAG 饮食与健康小组)成员 40
附件 3.外部同行评审小组 42
附件 4.利益申报的概要和管理 43
附件 5.PICO 格式 中的关键问题 46
附件 6.GRADE 证据概况 48
附件 7.建议表的证据 53
附件 8.关于 LSSS 使用的国家方法示例 62
缩写
ACS 急性冠脉综合征
AE 绝对效应
BMI 身体质量指数
CI 置信区间
CVD 心血管疾病
DBP 舒张压
GFR 肾小球滤过率
GIFNA 世卫组织粮食和营养行动执行情况全球数据库
GRADE 建议书评定、制定和评价
IUGR 宫内生长受限
KCI 氯化钾
LSSS 低钠代盐制品*
MD 平均差值
NaCI 氯化钠
NCD 非传染性疾病
NUGAG 世卫组织营养指导专家咨询小组
PICO 人群,干预,比较者和结果
RCT 随机对照试验
RR 风险比率
SBP 收缩压
uACR 尿白蛋白-肌酐比值
WHO 世界卫生组织
WHO低钠盐使用指南*(中文摘要)
Use of lower-sodium salt substitutes: WHO guideline
全球每年有 800 万人死于不良饮食。其中,190 万是由于钠摄入量高所致。减少钠摄入量是通过降低血压来减少心血管疾病 (CVD) 和慢性肾病等非传染性疾病 (NCD) 的有效方法。它还可以降低与高钠摄入量相关的其他疾病的风险,例如胃癌。
背景
2012 年,世界卫生组织 (WHO) 发布了关于将钠摄入量限制在每天 2 克 (g/day) 以下以降低血压和心血管疾病风险的指南。会员国商定了一项全球目标,即到 2030 年将平均人口钠摄入量减少 30%,以预防和控制非传染性疾病1。尽管会员国作出了努力,但进展缓慢。全球钠的平均摄入量仍然很高——估计 2019 年为 4.3 克/天(范围为 2 至 7 克/天),是 WHO 建议的两倍多,需要采取紧急和加速行动。
氯化钠 (NaCl) 是消费者和食品制造中最常见的盐形式。低钠代盐制品 (LSSS) 是普通盐的替代品2,既可以作为消费者在烹饪或食用时添加到食品中的盐随意使用,也可以作为加工食品和餐馆和其他户外环境中供应的食品中的成分非随意使用。LSSS 还用于含钠调味品,例如酱油和鱼露,在一些国家/地区,这些调味品是膳食钠的常见自由来源。这些替代盐的钠含量低于普通盐,通常包含氯化钾 (KCl),有或没有其他试剂,以获得与普通盐相似的味道。与普通盐相比,用 KCl 替代一些 NaCl 除了具有降钠作用外,还可能具有优势,因为 WHO 建议增加从食物来源摄入钾以降低血压和患 CVD 的风险。该建议不包括从片剂形式的补充剂或 LSSS 中获取钾以增加钾的摄入量。国家卫生当局和公共卫生组织越来越多地将 LSSS 的使用视为降低血压和 CVD 风险的潜在减钠策略,并且其使用正在增加。然而,目前缺乏关于使用这些替代品的全球指南。人们对含钾的 LSSS 的安全性提出了担忧,因为血钾水平过高(高钾血症)可能有害,尤其是对肾功能受损的人。因此,重要的是要系统地审查关于 LSSS 摄入对健康影响的现有证据,并通过当前的 WHO 指南制定过程发布 WHO 关于 LSSS 使用的指南。
目的
本指南的目的是为政策制定者、项目经理、卫生专业人员和其他利益相关者提供 LSSS 使用的指导,以通过一系列政策行动和公共卫生干预措施努力减少钠摄入量并降低高血压和相关 NCD 的风险。
方法
本指南是按照 WHO 指南制定手册(第 2 版)中概述的 WHO 指南制定过程制定的。此过程包括系统收集的审查由国际多学科专家组提供证据;通过建议分级评估、开发和评价 (GRADE) 评估证据的质量;以及在做出决策并将证据转化为建议时考虑其他背景因素。
————
1 2019 年世界卫生大会决定将时间表延长至 2030 年,以确保其与 2030 年可持续发展议程保持一致。
2 在本指引中,「普通盐」及「食盐」是指食品法典委员会标准 150-1995:食品级盐标准所界定的食品级盐。普通食盐是个人在准备食物或吃饭时添加到食物中的普通盐。
证据
对 26 项随机对照试验 (RCT)(1986 年至 2021 年间发表)的系统评价证据,涉及 34 961 名成人和 92 名儿童。未确定符合条件的前瞻性队列研究。大多数 RCT 包括一些高血压患者,最大的 RCT 仅包括中风风险升高的人。系统评价中纳入的所有试验都明确排除了钾摄入量增加可能造成伤害的受试者,例如,患有肾病、肾功能受损或使用保钾药物的人。一些试验还排除了 1 型或 2 型糖尿病患者。任何类型或持续时间的 LSSS 干预措施都包括在内,前提是它们旨在用另一种矿物质或化合物代替任何量的钠的膳食摄入量,尽管系统评价中包括的大多数试验(26 项 RCT 中的 23 项)调查了用钾代替钠的 LSSS 的效果。这些 LSSS 的 NaCl 和 KCl 含量分别为 41% 至 75% 和 19% 至 50%
在成人中,与普通盐相比,使用 LSSS 导致舒张压和收缩压在 56 天至 5 年的随访期间降低。舒张压(DBP)的平均降低为2.43 mmHg(95%置信区间[CI]降低3.50至1.36),收缩压(SBP)的平均降低为4.76 mmHg(95%CI [6.01, 3.50])(中等质量证据)。与普通盐相比,使用 LSSS 显示以下风险降低:
• 非致死性卒中 – 风险比 0.90 (95% CI 0.80 至 1.01);绝对效应 (AE) 每 100 000 人减少 20 例(95% CI 减少 40 至 2 例);
• 非致死性急性冠脉综合征 – 比率比 0.70(95% CI 0.52 至 0.94);AE 每 100 000 人年减少 150 例(95% CI 减少 250 至 30 例);和
• 心血管死亡 – 比率比 0.77 (95% CI 0.66 至 1.00);AE 每 100 000 人年减少 180 例(95% CI 减少 310 至 0)(中等质量证据)。
使用 LSSS 代替普通盐导致血液中钾水平平均增加 0.12 mmol/L(95% CI 高 0.07 至 0.18)(中等质量证据)。与普通盐相比,LSSS 对高钾血症几乎没有差异(中等质量证据)。与普通盐相比,LSSS 导致高血压患病率几乎没有差异(低质量证据)。无法得出关于LSSS对达到研究作者预先指定的血压阈值或“控制”(以下简称“血压控制”)、各种其他心脏病事件(例如心绞痛、心血管症状)、中风导致的死亡、低于正常血钾(低钾血症)或其他不良事件的影响(极低质量证据)。
与常规盐或不干预相比,LSSS 对 24 小时 (h) 尿钠排泄影响的荟萃分析显示存在相当大的异质性。尽管存在相当大的异质性,但 11 项 RCT 的合并平均差异(-19.98 mmol [-459 mg] 钠/24 小时,95% CI -35.90 至 -4.06 mmol/24 小时 [-825 至 -93 mg/24 h],I2 = 91%,3885 名参与者,11 项 RCT)3 表明平均 24 小时钠排泄减少。LSSS 对 24 h 尿钾排泄的影响大小也存在很大异质性。11 项 RCT 的合并平均差 (11.44 mmol [450 mg] 钾/24 小时,95% CI 7.62 至 15.26 mmol/24 小时 [298 至 597 mg/24 h],I2 = 82%,3885 名参与者,11 项 RCT)表明使用 LSSS 导致平均 24 小时钾排泄增加。按基线 24 小时尿钠排泄量和基线 24 小时尿钾排泄量进行亚组分组,并未表明 LSSS 对亚组间 DBP 变化和 SBP 变化的平均影响存在重要差异。
只有一项针对儿童 (3 至 17 岁) 的研究 (n = 92) 研究了 LSSS 代替普通盐对 DBP 和 SBP 的影响。无法得出关于 LSSS 对儿童 DBP 和 SBP 影响的结论(极低质量证据)。系统评价中纳入的研究没有报告 LSSS 对儿童高血压、血压控制、血钾、高钾血症或低钾血症的影响。
————
3 由于综述方案要求的 I2 阈值,合并效应未包含在已发表的系统综述中。然而,它被提交给营养指导专家咨询小组,以帮助评估汇总效果和汇总统计数据。GRADE 未应用于尿钠和尿钾结局;因此,该发现没有进行质量评估。
对于孕妇,未发现 LSSS 对 DBP 和 SBP、高血压、血压控制、血钾、高钾血症或低钾血症影响的研究。因此,无法得出关于 LSSS 对孕妇影响的结论。大多数试验评估了LSSS的自由使用(即个体在准备食物或进食时添加到食物中的盐)。除了系统评价外,还进行了背景因素叙述性评价。本综述着眼于与 LSSS 使用实施相关的其他背景因素。背景审查的摘要如下:
▶ 问题的优先次序:高血压和 CVD 造成的全球疾病负担是巨大的。
▶ 价值观和偏好: 许多研究,主要在低收入和中等收入国家进行的研究发现,大多数人认为高血压是一种严重的疾病,可能会危及生命。
▶ 资源影响:研究发现,用 LSSS 代替食盐和其他食物中的普通盐具有成本效益。根据中位数,LSSS 比普通盐贵 1.7 倍,但总体而言,盐是一种低成本的食品商品。
▶ 公平与人权:低收入或受教育程度较低的个人不太可能使用 LSSS。LSSS 的较高价格也是一个障碍。
▶ 可接受性:酌情使用 LSSS 观察到 LSSS 的适度摄取。
▶ 可行性:总体上实施 LSSS 是可行的,但确定了广泛实施 LSSS 的几个潜在障碍。消费者面临的主要障碍包括:LSSS 的供应有限、价格较高、缺乏意识、品味不佳和缺乏感知到的健康益处。LSSS 的较高成本以及对肾病患者患高钾血症风险可能增加的担忧是阻碍政府推广 LSSS 的潜在障碍。
建议范围
根据对证据的审查,该建议的范围定义如下: 该建议适用于以食盐形式酌情使用 LSSS,但不适用于酌情使用含钠调味品(例如酱油、鱼露)或加工食品和餐馆和其他户外环境中供应的食品中已经存在的非酌情盐。本指南中的建议适用于用 KCl 部分替代 NaCl 的 LSSS 的使用。本指南中的建议适用于一般人群中的成人,不包括肾功能不全或存在其他可能影响钾排泄的情况或病症的个体。该建议不适用于儿童或孕妇。
建议和支持信息根据对效果和安全性证据的审查,并考虑其他背景因素,WHO 提出了以下 LSSS 使用建议。
WHO 建议
为了降低血压和心血管疾病风险,WHO 建议将钠摄入量减少到 2 克/天以下(强烈建议)4 在这种情况下,使用较少规律的食盐5 是整体减钠策略的重要组成部分。如果选择使用食盐,WHO 建议用含钾的低钠代盐制品代替普通食盐(有条件推荐)6。该建议适用于一般人群中的成人(不是孕妇或儿童),不包括患有肾功能损害或具有可能影响钾排泄的其他情况或病症的个体。
本关于 LSSS 的建议应与当前 WHO 关于钠摄入量的建议保持一致 (1):
▶ WHO 建议减少钠摄入量以降低成人血压和患心血管疾病、中风和冠心病的风险(强烈建议)。WHO 建议将成人的钠摄入量减少到 <2 克/天(5 克/天盐)(强烈建议)。
▶ WHO 建议减少钠摄入量以控制儿童的血压7 (强烈建议)。成人 2 克/天钠(5 克/天盐)的推荐最大摄入量应根据儿童相对于成人的能量需求下调。减少自由盐摄入量是整体钠减少策略的关键部分,尤其是对于自由盐使用是钠摄入量主要来源的个体。重要的是,使用 LSSS 只是减少钠摄入量的整体策略中的众多方法之一8。
理由和评论
以下内容提供了制定建议背后的理由(即理由)以及旨在为建议提供背景并促进其解释和实施的评论。确定性级别的详细信息可在附件 6 的 GRADE 表中找到。
————
4 强烈建议是 WHO 指南制定小组有信心实施建议的理想后果在几乎所有情况下都将超过不良后果的建议,并且在大多数情况下可以作为实践或政策采用。
5 本指南中的“普通盐”或“食盐”是指食品法典标准 150-1995:食品级盐标准中定义的食品级盐。普通食盐是个人在准备食物或吃饭时添加到食物中的普通盐。
6 有条件的建议是指 WHO 指南制定小组不太确定实施建议的理想后果超过一般或在某些情况下或预期净收益非常小时产生的不良后果的建议。因此,在将有条件的建议作为政策采纳并适当实施之前,可能需要进行讨论,包括关于特定设置的问题。
7 本建议的“控制”是指防止血压随年龄增长而有害上升。
8 WHA76(9) 号决议(2023 年)批准了减少盐摄入量的更新政策选择和具有成本效益的干预措施菜单,例如:i) 重新配制食品以降低盐含量,并为食品和膳食中的盐含量设定目标水平;ii) 实施包装正面标签和其他解释性营养标签;iii) 在医院、学校、工作场所和疗养院等公共机构中建立支持性环境,以提供低钠选择;iv) 促进健康饮食的行为改变传播和大众媒体运动;v) 实施政策以保护儿童免受食品营销的影响。SHAKE 减盐技术包提供了一套作菜单,目前正在更新中。世卫于 2024 年发布第二版世卫不同食物类别的全球钠基准,以协助各国订定国家钠含量目标,以降低制成食品的钠含量。
理由
▶该建议基于一项系统评价 (2) 的中等至低质量证据(在考虑所有感兴趣结局的结果时,根据 GRADE 指南对总体低质量进行评估),该评价评估了使用 LSSS9 与常规盐或不干预相比的效果和安全性。感兴趣的优先结局是对血压、血钾(高钾血症、低钾血症)、卒中和心血管事件以及死亡率的影响。
▶使用 LSSS 的建议基于 26 项成人 RCT 的结果,其中与 REGULAR SALT 相比,分配到 LSSS 组在 56 天至 5 年的随访中导致 DBP 和 SBP 降低。DBP 的平均降低为 2.43 mmHg(95% CI 降低 3.50 至 1.36),SBP 的平均降低为 4.76 mmHg(95% CI 降低 6.01 至 3.50)(中等质量证据)。与普通盐相比,使用 LSSS 显示非致命性卒中的风险降低(风险比 0.90 [95% CI 0.80 至 1.01];每 100 000 人减少 20 例 [95% CI 减少 40 至 2 例]),非致命性急性冠脉综合征(比率 0.70 [95% CI 0.52 至 0.94];AE 每 100 000 人年减少 150 [95% CI 减少 250 至 30])和心血管死亡(比率比 0.77 [95% CI 0.66 - 1.00];每 100 000 人年减少 180 例 AE [95% CI 减少 310 至减少 0 例])(中等质量证据)。
▶与常规盐或不干预相比,LSSS 对 24 h 钠排泄影响的荟萃分析显示相当大的异质性。尽管存在相当大的异质性,但合并平均差(-19.98 mmol [-459 mg] 钠/24 h,95% CI -35.90 至 -4.06 mmol/24 h [-825 至 -93 mg/24 h],I2 = 91%)10 表明平均 24 h 钠排泄减少。LSSS 对 24 h 钾排泄的影响大小也存在很大异质性。合并平均差 (11.44 mmol [450 mg] 钾/24 小时,95% CI 7.62 至 15.26 mmol/24 小时 [298 至 597 mg/24 h],I2 = 82%)表明使用 LSSS 导致平均 24 小时钾排泄增加。按基线 24 h 尿钠排泄量和基线 24 h 尿钾排泄量进行亚组分组,并未表明 LSSS 对亚组间 DBP 变化和 SBP 变化的平均影响存在重要差异。
▶本综述中的所有研究都排除了不建议增加钾摄入量的人(例如,患有肾脏疾病的人,服用保钾利尿剂或钾补充剂的人)。因此,与一般人群的相关性尚不确定,这些人群可能包括肾功能不全或患有其他可能影响钾排泄的情况或病症的人。此外,一些试验还排除了 1 型或 2 型糖尿病患者。
▶ 在这些研究中,使用 LSSS 代替普通盐导致血液中钾水平平均增加 0.12 mmol/L(95% CI 高 0.07 至 0.18)(中等质量证据)。与普通盐相比,LSSS 在高钾血症方面几乎没有差异(中等质量证据)。很少有研究报告了高钾血症,而报告高钾血症的研究也使用可变的(在某些情况下不明确的)标准来定义病情。大多数这些研究中介绍的其他钾相关指标没有得到严格的收集和报告。因此,关于高钾血症事件和其他钾相关指标的信息是不可靠的。
————
9 项任何类型或持续时间的 LSSS 干预措施均纳入系统评价,前提是它们旨在用另一种矿物质或化合物替代膳食摄入任何量的钠,尽管系统评价中包括的大多数试验(26 项 RCT 中的 23 项)调查了用钾代替钠的 LSSS 的效果。
10 由于综述方案要求的 I2 阈值,合并效应未包含在已发表的系统综述中。然而,它被提交给营养指导专家咨询小组,以帮助评估汇总效果和汇总统计数据。尿钠和尿钾结局未进行 GRADED;因此,该发现没有进行质量评估。
▶该建议被评估为有条件的,因为根据GRADE指南,证据的总体质量较低,并且益处和潜在危害之间的平衡存在不确定性,特别是在相当一部分人口可能患有不建议增加钾摄入量的未确诊疾病的环境中(例如,一些资源匮乏的环境中)。
评论
▶减少可自由支配和非可自由支配的钠摄入量是有益健康的首选策略。LSSS 仍然含有钠;因此,为了减少钠的摄入量,从 LSSS 获得的钠量应小于从它们替代的普通盐中获得的钠量。
▶任何类型或持续时间的 LSSS 干预措施都纳入系统评价,前提是它们旨在用另一种矿物质或化合物代替任何量钠的膳食摄入。推荐声明提到了含钾的 LSSS,因为系统评价中包括的大多数试验(26 项 RCT 中的 23 项)调查了用钾代替钠的 LSSS 的效果,其 NaCl 和 KCl 含量分别为 41% 至 75% 和 19% 至 50%。此外,LSSS 的降血压作用部分是由于钾含量 (3);然而,LSSS 中 KCl 的百分比并没有改变系统评价中的效果。
▶该建议适用于含有 KCl 的 LSSS,应结合 WHO 关于钾摄入量的其他建议的背景来考虑。世卫组织建议食用天然含钾的食物(如豆类和豌豆、坚果和绿色蔬菜)作为健康饮食的一部分。这些食物还有其他营养益处,在寻求增加摄入量时,这些食物应该是膳食钾的主要来源 (1)。
▶该建议适用于一般人群中的成年人,不包括肾功能损害或有其他可能影响钾排泄的情况或病症的个体(例如,服用保钾利尿剂或钾补充剂的人)。在一些资源匮乏的环境中,相当一部分人口可能不知道患有这些疾病,并且可能有一些患有未确诊的肾病的人,他们长期摄入较高的钾摄入量可能会令人担忧,并且可能需要医疗监督和随着时间的推移进行定期评估。因此,应在获得足够医疗保健的环境中实施 LSSS 的使用,在这些环境中,钾摄入量增加可能有害的情况(例如 肾脏疾病)不会长时间被诊断出来。应注意的是,本指南不是临床管理指南。就如何在临床上管理和治疗高血压、肾脏疾病和其他疾病提供建议超出了本指南的范围。
▶非自由支配盐被食用,就像在加工食品和餐馆和其他户外环境中供应的食品中一样。本建议不适用于食用市场、餐馆、自助餐厅和街头小贩出售的制成食品或食品中使用的 LSSS。此外,应注意的是,食用含钠调味品(例如酱油和鱼露)中使用的 LSSS,这些调味品在一些国家是常见的钠自由食物来源,但不包括在建议的范围之内。没有足够的证据证明非自由支配消费 LSSS(例如来自加工食品)或调味品,因此无法将其纳入建议。然而,随着 LSSS 越来越多地用于加工食品和外出消费的食品,这将改变基线将任意 LSSS 添加到其中。必须在人群水平监测这种变化,以估计来自自由和非自由来源的钠和钾总摄入量。
▶ 缺乏儿童数据,没有针对儿童的研究检查了 LSSS 的自由使用。一项在儿童中进行的随机对照试验报告说,在面包中非随意使用 LSSS 对血压几乎没有影响,但证据非常不确定(极低质量证据)。未发现涉及孕妇的研究。因此,无法对儿童和孕妇得出结论,该建议不适用于儿童和孕妇。但是,如果家庭中的某个成员(包括儿童和孕妇)有患高钾血症的风险,则不应使用 LSSS 来准备供其成员食用的家庭餐。
▶ 目前,全球可用的 LSSS 中只有不到一半是加碘的。需要采取行动确保 LSSS 的加碘,以便与国家食盐加碘政策保持一致。
文本下载: 1、
使用低钠代盐制品:WHO指南(英文本) 2025年1月27日.pdf
2、
世界卫生组织低钠盐使用指南(中文摘要)20250127.pdf
3、《中国预防医学杂志》发表《中国低钠盐推广使用指南》(点击-查看)
4、
CXS 53-1981 低钠特殊膳食食品法典标准(包括盐的替代品)(2019版).pdf
5、
CODEX STAN 150-1985 食用盐法典标准.pdf(国际标准中仅指普通食用盐-口盐)
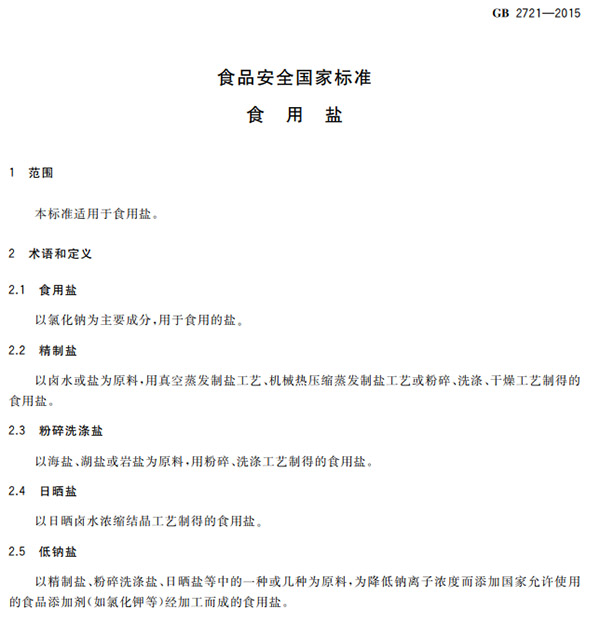
6、
GB 2721-2015 食品安全国家标准 食用盐.pdf(国家标准中包括普通食用盐和加钾的低钠盐)
*壹佰翻译提示 目前世卫组织尚无指南中文本,政策法规栏目特登载自翻摘要供盐业人参考。
1、此翻译不是由世界卫生组织(WHO)创建的。世卫组织不对本翻译的内容或准确性负责。英文原版应为具有约束力的真实版本。
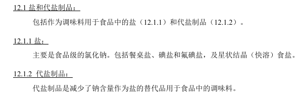
2、salt substitutes盐替代品,结合《CODEX STAN 192-1995 食品添加剂通用法典标准 》(2024修訂 中文本),salt substitutes译为代盐制品,这样与GB2760保持了一致。
3、国标2760中12.1盐及代盐制品,盐和代盐制品合二为一,添加剂最大使用量一个规格。WHO标准中12.1.1食盐,12.1.2代盐制品,两者区别清晰,添加剂分量代盐制品用得重一些。同时国标2721已将低钠盐归入该标准内,故国标体系内低钠盐不是代盐制品是食用盐。因此一并对标国标2721、2760、《中国低钠盐推广使用指南》时,LSSS( lower-sodium salt substitutes)翻译为低钠盐为宜,本指南(Use of lower-sodium salt substitutes: WHO guideline)如翻译为《世卫组织低钠盐使用指南》或《WHO低钠盐使用指南》较为贴切。
——食品添加剂使用标准(GB2760-2024)食品分类系统:

——食用盐(GB2721-2015)范围和理化指标:


——食品添加剂通用法典标准CODEX STAN_192-1995(2024修订 中文本)分类描述:
