手机扫码查看
中盐广西防厂食盐定点企业双证变更至青海昆仑案例
中盐广西防城碘盐厂SD-064食盐定点生产企业证书、广西编号食盐定点批发企业证书变更为青海昆仑
青海昆仑控股51%其中大股东占99.99% 中盐持股15%及中盐持股51%的中盐广西盐业持股34%
昆仑大股东权益51%←青海昆仑盐业有限公司→中盐权益32.34%、广西盐业集团权益16.66%
青海省工信厅2021、2022全省食盐行业检查青海昆仑结果:暂无生产经营
《中国新闻网》20230406报道:青海“湖雪盐”从高原“走”上全国各地餐桌
这是一个鼓励社会资本参与兼并重组进入食盐生产领域、开展混合所有制改革的案例,亦是面向优势的生态湖盐、低钠食盐资源整合产销一体化,国有央企、省企联合投资于民企参股的合规资本运营典型案例,符合国家盐改推动盐业企业做优做强的要求和部委783号通知的鼓励政策,花已开好。看好该公司完善后续采矿、制盐设施后将在中盐引领下,面向全国高端食盐、低钠食盐市场上发力,潜力不小,期待佳果结出!为此,栏目管理员检索以下已经公开信息,供盐业人了解其资本运作过程。
【产业政策】
国务院《盐业体制改革方案》(国发〔2016〕25号)
——鼓励食盐生产与批发企业产销一体。鼓励社会资本进入食盐生产领域,与现有定点生产企业进行合作。
——鼓励国有食盐批发企业在保持国有控股基础上,通过投资入股、联合投资、企业重组等方式引入社会资本,开展战略合作和资源整合。
——鼓励食盐生产、批发企业兼并重组,允许各类财务投资主体以多种形式参与,向优势企业增加资本投入,支持企业通过资本市场或公开上市等方式融资,形成一批具有核心竞争力的企业集团,引领行业发展。
——各级盐业主管机构要会同有关部门、行业协会建立食盐生产、批发企业及其负责人和高管人员信用记录,纳入国家统一的社会信用体系。依托全国信用信息共享平台、国家企业信用信息公示系统和地方政府指定网站建立健全信息公示制度,对拟进入食盐生产、批发领域的社会资本要在准入前公示有关信息,并每年定期公示所有企业及其负责人的有关信息。对有违法失信行为的企业和个人,有关部门要加大监管力度,依法实施联合惩戒,对行为后果严重且影响食盐安全的,要依法采取行业禁入等措施。各级盐业协会要发挥好协调沟通和行业自律的作用。
《食盐专营办法》(国务院令第696号)
第九条 省、自治区、直辖市人民政府盐业主管部门按照统一规划、合理布局的要求审批确定食盐定点生产企业,颁发食盐定点生产企业证书,及时向社会公布食盐定点生产企业名单,并报国务院盐业主管部门备案。
第十三条 省、自治区、直辖市人民政府盐业主管部门按照统一规划、合理布局的要求审批确定食盐定点批发企业,颁发食盐定点批发企业证书,及时向社会公布食盐定点批发企业名单,并报国务院盐业主管部
食盐定点生产企业申请经营食盐批发业务的,省、自治区、直辖市人民政府盐业主管部门应当确定其为食盐定点批发企业并颁发食盐定点批发企业证书。
国家发展改革委办公厅、工业和信息化部办公厅、国家卫生健康委员会办公厅、 国家市场监督管理总局办公厅《国家发展改革委办公厅等关于深化盐业体制改革完善食盐专营管理和专业化监管有关工作的通知》(发改办体改〔2021〕783号)
——引导食盐生产批发企业优化重组。鼓励食盐定点生产企业和批发企业以市场化方式兼并重组,积极开展混合所有制改革,允许社会资本参与兼并重组,提升行业集中度,逐渐形成一批具有核心竞争力的企业集团,引领行业发展。
【合规运作】
一、检索青海省工信厅(2020-12-23青海变更许可)
原许可中盐广西盐业有限公司持有的国编号SD-064食盐定点生产企业证书、省编号290032食盐定点批发企业证书,自2020年12月23日变更为青海昆仑盐业有限公司,有效期限至2023年12月31日。
《青海省工业和信息化厅关于食盐定点生产、批发企业信息变更公示》(2020年12月23日)
根据《食盐专营办法》和《关于进一步加强食盐专营管理有关工作的通知》(工信厅联消费〔2019〕92号)等文件规定,现将2020年食盐定点生产企业、食盐定点批发企业信息变更情况予以公示。
附件:食盐定点生产、批发企业信息变更公示表


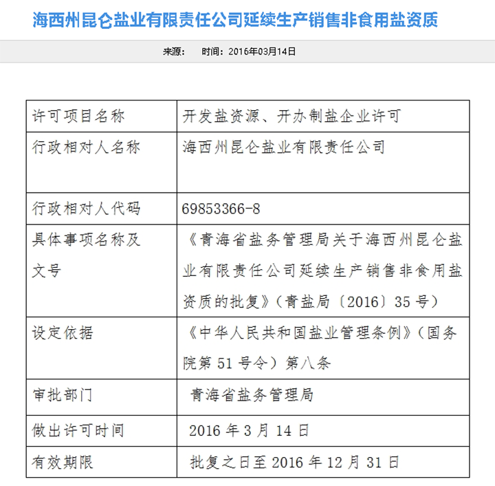
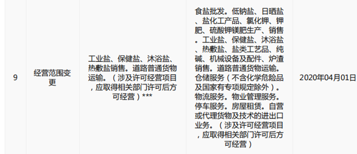
本案食盐定点生产批发许可变更及盐改前,青海昆仑盐业有限公司已经许可并延续生产和销售非食用盐,营业执照载明经营范围:工业盐、保健盐、沐浴盐、热敷盐销售。
《青海省盐务局关于昆仑盐业公司延续产销非食用盐资质的批复》(2016年3月14日)

《营业执照》经营范围的变更:20200401开始进入食盐领域

二、检索中盐广西盐业有限公司(2019-12-28广西注销许可)
经中盐广西盐业有限公司申请,公司2018年12月28日-2023年12月27日持有的SG-064号食盐定点企业证书,于2022年12月28日由广西自治区食药监管局注销。
注销许可内容:你公司称,根据国务院《盐业体制改革方案》精神,已与中国盐业股份有限公司、青海森盛矿业有限公司三方合作成立青海昆仑盐业有限公司,拟在青海省的生产加工基地生产食盐,需中止广西区的食盐生产后,新公司再向青海省申请食盐定点生产资质。你公司于2019年12月27日向本机关提交食盐定点生产企业注销申请,经审查,你公司提交的申请材料齐全,符合要求,我局于2019年12月27日予以受理。经本机关依法审查,符合法定条件和标准。根据《中华人民共和国行政许可法》《食盐定点生产企业和食盐定点批发企业规范条件管理办法》的规定,决定准予注销许可。 具体许可内容如下: 准予在广西区内注销你公司的《食盐定点生产企业证书》(证书编号:SD-064)。



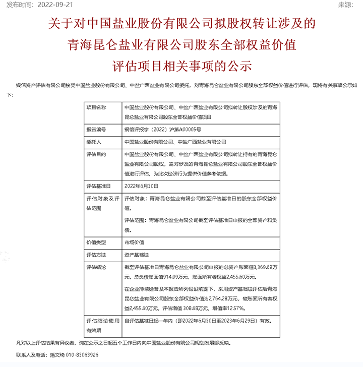
三、检索中盐股份(2022-09-21评估股东权益)
中国盐业股份有限公司规划发展部2022年9月21日审慎公示委托银信资产评估有限公司对青海昆仑盐业有限公司股东全部权益价值进行评估,结果:截至评估基准日青海昆仑盐业有限公司申报的总资产账面值3,369.69万元,总负债账面值914.09万元,账面所有者权益2,455.60万元。
四、检索青海昆仑盐业有限公司(2019-09-11股东认缴出资)
——青海昆仑盐业有限公司成立于2019-09-05,法定代表人为许振云,注册资本为3875万元人民币,统一社会信用代码为91632801MA759GFN09,企业地址位于青海省格尔木市昆仑经济技术开发区商业街175号,所属行业为零售业,经营范围包含:食盐批发。低钠盐、日晒盐、盐化工产品、氯化钾、钾肥、硫酸钾镁肥生产、销售;工业盐、保健盐、沐浴盐、热敷盐、盐类工艺品、纯碱、机械设备及配件、炉渣销售;道路普通货物运输;仓储服务(不含化学危险品及国家有专项规定除外);物流服务;物业管理服务;停车服务;房屋租赁;自营或代理货物及技术的进出口业务;预包装食品兼散装食品批发、零售及网上销售。青海昆仑盐业有限公司目前的经营状态为存续。
通读青海昆仑盐业有限公司《企业信用信息公示报告》,发现本公司只能生产低钠盐、日晒盐、盐化工产品、氯化钾、钾肥、硫酸钾镁肥,没有盐的采矿权,投资控股的母公司青海森盛矿业有限公司《企业信用信息公示报告》载明经营范围包括钾盐露天/地下开采。

股东:青海森盛矿业有限公司2019-09-11实物认缴1976.25万元占股权51%,中盐广西盐业有限公司2021-12-17认缴1317.5万元占股权34%,中国盐业股份有限公司2021-12-17认缴581.25万元占股权15%。

五 、检索青海森盛矿业有限公司(大股东持有99.99%股权)
青海森盛矿业有限公司成立于2009年3月23日,注册地位于青海省格尔木市昆仑经济开发区商业街175号,法定代表人为许振云。经营范围包括钾盐露天/地下开采,矿产品开发(不含开采、勘探)、销售。青海森盛矿业有限公司对外投资1家公司,具有2处分支机构。
森盛股权结构:
许振云认缴10335.1万元占股权99.99%,丁养乐认缴0.9万元占股权0.01%。
动产股权权证或有风险:
从青海森盛矿业有限公司《企业信用信息公示报告》看来,对合资后的昆仑公司或有风险是:1、动产抵押登记信息,海西州市场监管局分别于2020-10-16、2020-05-21登记的被担保债权1000万元、2000万元各1笔。2、股权出质登记信息,一是许振云于2017-05-08股权出质设立登记6000万元,质权人海西格开建青银创新产业发展项目管理中心;二是许振云于2017-05-23股权出质设立登记4335万元、丁养乐2017-05-23股权出质设立登记1万元,质权人建行格尔木分行。3、省国土厅许可的采矿许可证有效期限至 2021-06-03。

森盛持有商标:


中盐持有商标:
五 、检索中盐广西盐业有限公司
成立于2002-04-11,法定代表人为李奕添,注册资本为5481.2万元人民币,统一社会信用代码为914500007376150857,企业地址位于南宁市青秀区民族大道102号桂盐大厦综合楼四楼1-3轴号房,所属行业为食品制造业,经营范围包含:许可项目:食盐批发(依法须经批准的项目,经相关部门批准后方可开展经营活动,具体经营项目以相关部门批准文件或许可证件为准)一般项目:非居住房地产租赁;住房租赁;海洋生物活性物质提取、纯化、合成技术研发;海水养殖和海洋生物资源利用装备制造;海水养殖和海洋生物资源利用装备销售;食品销售(仅销售预包装食品);日用百货销售;五金产品零售;日用家电零售;建筑材料销售;饲料原料销售;商务代理代办服务;物业管理(除依法须经批准的项目外,凭营业执照依法自主开展经营活动)。中盐广西盐业有限公司目前的经营状态为存续(在营、开业、在册)。
营业执照信息:
统一社会信用代码:914500007376150857
企业名称:中盐广西盐业有限公司
注册号:450000000009508
法定代表人:李奕添
类型:其他有限责任公司
成立日期:2002年04月11日
注册资本:5481.200000万人民币
核准日期:2022年10月12日
登记机关:广西壮族自治区市场监督管理局
登记状态:存续(在营、开业、在册)
住所:南宁市青秀区民族大道102号桂盐大厦综合楼四楼1-3轴号房
经营范围:
许可项目:食盐批发(依法须经批准的项目,经相关部门批准后方可开展经营活动,具体经营项目以相关部门批准文件或许可证件为准)一般项目:非居住房地产租赁;住房租赁;海洋生物活性物质提取、纯化、合成技术研发;海水养殖和海洋生物资源利用装备制造;海水养殖和海洋生物资源利用装备销售;食品销售(仅销售预包装食品);日用百货销售;五金产品零售;日用家电零售;建筑材料销售;饲料原料销售;商务代理代办服务;物业管理(除依法须经批准的项目外,凭营业执照依法自主开展经营活动)
股东:大股东中国盐业集团有限公司2019-06-20认缴2816万元,广西盐业集团有限公司2007-07-06认缴2665万元。
分支机构:中盐广西盐业有限公司钦州碘盐配送中心、中盐广西盐业有限公司博白碘盐配送中心、中盐广西盐业有限公司北海碘盐中心,以及此次出牌的中盐广西盐业有限公司防城碘盐厂。
持牌情况:
中盐广西持有SD-063、SD-064两张食盐定点生产企业证书,SD-064用于本案整合后,本企业还保有SD-063可以生产加工食盐。
公示情况:
青海昆仑此前虽是民营非食盐生产企业,但是初次进入食盐生产批发领域,此次兼并重组前至今尚未检索到其作为社会资本进入食盐生产、批发领域的必要公示信息。



【期待结果】
一、检索青海省工信厅(2023-01-09青海昆仑两年暂无生产经营)
青海省工信厅关于2021、2022年度对食盐行业开展监督检查结果的公示,显示青海昆仑盐业有限公司企业经营情况是暂无生产经营。


二、了解青海昆仑食盐产品是否上市(2023-01-21 时点 电询)
向青海盐业公司一位老员工电询:青海昆仑自2020-12-23持牌以来有不有见过该公司食盐产品上市?
回答:讫今为止市面上没有见过该公司有产品销售。
三、了解青海昆仑食盐高管信息
中盐派出精兵强将担任高管的公开信息,由此给青海昆仑迅速生产批发食盐带来确有保障的组织举措。
【开花结果】
青海“湖雪盐”从高原“走”上全国各地餐桌
(2023-04-06《中国新闻网》李莎莎 阿昕德 李隽) 近日,记者走进青海昆仑盐业有限公司,干净整洁的GMP无菌级包装车间内,全自动的流水生产线在不停地运转,从产品传送到生产线,到装袋、装箱、塑封,再到码放,全机械化的操作,让一袋袋食盐,从这里运送到全国各地。

图为青海昆仑盐业有限公司GMP无菌级包装车间。李莎莎 摄
从大颗粒到小精细,从立袋包装到精美罐装,从低钠食盐到孕婴食盐……从青藏高原“走”上全国各地群众的餐桌,深受内地群众的欢迎和喜爱。
很难想象,小小的食盐,可以有近10种品类,而这些让人大为感叹的各种盐类产品,正是来自于青海省格尔木市昆仑经济技术开发区青海昆仑盐业有限公倾心打造的“湖雪盐”品牌的高端生态湖盐。
几乎纯透明的大颗粒盐、大小均匀的晶状体炖肉盐、净如白雪的细密食用盐……“湖雪盐”系列产品粒度、白度、洁净度均在同类产品中名列前茅。

图为青海昆仑盐业有限公司工人正在运送产品。 李莎莎 摄
青海昆仑盐业有限公司成立于2019年9月,是青海森盛矿业有限公司和中国盐业股份有限公司成立的合资公司。公司以察汗斯拉图碱北凹地123.6平方公里天然富钾盐湖资源为依托,得益于该矿区5000平方公里内是无人区的优势,保障了食盐原料纯净无污染。该公司以“绿色、健康、零污染、零添加”为发展思路,旨在开发国际一流优质天然湖盐产品,其中公司潜心开发的天然低钠盐,利用专利技术,使钾和钠在盐湖自然结晶,填补国内外市场空白,是行业“独角兽”产品。
该公司根据矿产资源综合利用及总体规划布置,现已建成一期年产30万吨多品种盐生产车间、包装车间、室内晒盐玻璃大棚及配套盐田3平方公里、配套集卤渠20公里、配套生活区等设施。公司通过自主研发已形成一套成熟完善的盐田自然滩晒低钠盐、室内日晒盐湖盐的制盐工艺,并已申报技术专利。
据青海森盛矿业有限公司董事长助理卜朝操介绍:2023年既是青海森盛矿业公司的生产建设年,也是销售年。今年将按照打造绿色产业园区的理念,在公司冷湖基地计划引进投资商进行生产基地的基础设施升级,包括盐田、水电设施以及配套的厂房建设;按照公司年产15万低钠盐的生产计划,在格尔木生产车间计划扩容,扩建立袋装和罐装生产线;在北京成立销售中心,实现“湖雪盐”品牌从零到一的建设和推广,积极为盐湖资源开发利用做贡献。

图为青海昆仑盐业有限公司整齐码放的产品。李莎莎 摄
目前,青海昆仑盐业有限公司正积极进行产品升级,着力打造中国最高端生态湖盐。计划分期建设年产10万吨低钠盐、20万吨日晒盐、2万吨食(医)用氯化钾、2万吨绿色结晶钾肥等的项目,形成多元化、综合化、现代化的盐湖产业链,这些项目全面建成后,可吸纳千余人就近就业。
返回列表 >